• 文献检索
  • 文档翻译
  • 深度研究
  • 学术资讯
  • Suppr Zotero 插件Zotero 插件
  • 邀请有礼
  • 套餐&价格
  • 历史记录
应用&插件
Suppr Zotero 插件Zotero 插件浏览器插件Mac 客户端Windows 客户端微信小程序
定价
高级版会员购买积分包购买API积分包
服务
文献检索文档翻译深度研究API 文档MCP 服务
关于我们
关于 Suppr公司介绍联系我们用户协议隐私条款
关注我们

Suppr 超能文献

核心技术专利:CN118964589B侵权必究
粤ICP备2023148730 号-1Suppr @ 2026

文献检索

告别复杂PubMed语法,用中文像聊天一样搜索,搜遍4000万医学文献。AI智能推荐,让科研检索更轻松。

立即免费搜索

文件翻译

保留排版,准确专业,支持PDF/Word/PPT等文件格式,支持 12+语言互译。

免费翻译文档

深度研究

AI帮你快速写综述,25分钟生成高质量综述,智能提取关键信息,辅助科研写作。

立即免费体验

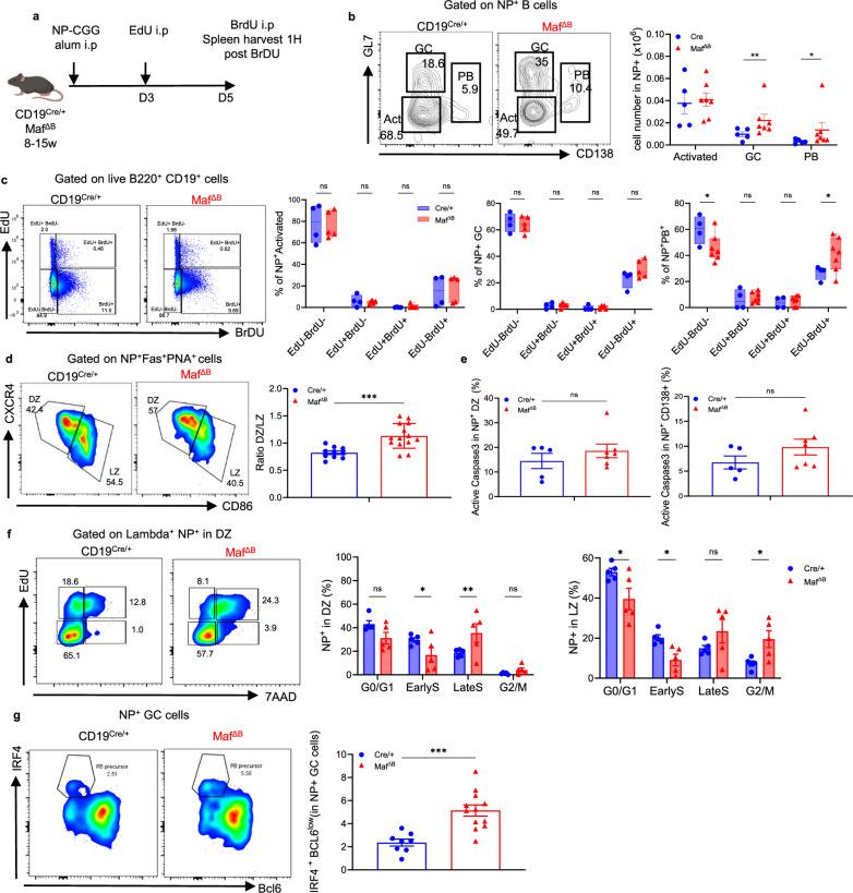
Maf 表达在 B 细胞中限制了反应性浆母细胞和生发中心 B 细胞的扩增。

Maf expression in B cells restricts reactive plasmablast and germinal center B cell expansion.

机构信息

LBAI, UMR1227, Univ Brest, Inserm, and CHU de Brest, Brest, France.

Department of Immunology and Microbiology, University of Colorado School of Medicine, Anschutz Medical Campus, Aurora, CO, 80045, USA.

出版信息

Nat Commun. 2024 Sep 12;15(1):7982. doi: 10.1038/s41467-024-52224-6.

DOI:10.1038/s41467-024-52224-6
PMID:39266537
原文链接:https://pmc.ncbi.nlm.nih.gov/articles/PMC11393457/
Abstract

Precise regulation of B cell differentiation is essential for an effective adaptive immune response. Here, we show that B cell development in mice with B cell-specific Maf deletion is unaffected, but marginal zone B cells, germinal centre B cells, and plasmablasts are significantly more frequent in the spleen of naive Maf-deficient mice compared to wild type controls. In the context of a T cell-dependent immunization, Maf deletion causes increased proliferation of germinal centre B cells and extrafollicular plasmablasts. This is accompanied by higher production of antigen-specific IgG1 antibodies with minimal modification of early memory B cells, but a reduction in plasma cell numbers. Single-cell RNA sequencing shows upregulation of genes associated with DNA replication and cell cycle progression, confirming the role of Maf in cell proliferation. Subsequent pathway analysis reveals that Maf influences cellular metabolism, transporter activity, and mitochondrial proteins, which have been implicated in controlling the germinal centre reaction. In summary, our findings demonstrate that Maf acts intrinsically in B cells as a negative regulator of late B cell differentiation, plasmablast proliferation and germinal centre B cell formation.

摘要

精确调控 B 细胞分化对于有效的适应性免疫反应至关重要。在这里,我们发现 B 细胞特异性 Maf 缺失的小鼠中 B 细胞的发育不受影响,但与野生型对照相比,幼稚 Maf 缺陷型小鼠脾脏中的边缘区 B 细胞、生发中心 B 细胞和浆母细胞明显更为频繁。在 T 细胞依赖性免疫接种的情况下,Maf 缺失导致生发中心 B 细胞和滤泡外浆母细胞的增殖增加。这伴随着抗原特异性 IgG1 抗体的产生增加,早期记忆 B 细胞的修饰最小,但浆细胞数量减少。单细胞 RNA 测序显示与 DNA 复制和细胞周期进程相关的基因上调,证实了 Maf 在细胞增殖中的作用。随后的通路分析表明,Maf 影响细胞代谢、转运蛋白活性和线粒体蛋白,这些蛋白已被证明参与控制生发中心反应。总之,我们的研究结果表明,Maf 在 B 细胞中作为晚期 B 细胞分化、浆母细胞增殖和生发中心 B 细胞形成的负调节剂发挥内在作用。

https://cdn.ncbi.nlm.nih.gov/pmc/blobs/756f/11393457/10bbd311d8fe/41467_2024_52224_Fig8_HTML.jpg
https://cdn.ncbi.nlm.nih.gov/pmc/blobs/756f/11393457/491a6e805d73/41467_2024_52224_Fig1_HTML.jpg
https://cdn.ncbi.nlm.nih.gov/pmc/blobs/756f/11393457/c23df12e9304/41467_2024_52224_Fig2_HTML.jpg
https://cdn.ncbi.nlm.nih.gov/pmc/blobs/756f/11393457/cb69e3acb69b/41467_2024_52224_Fig3_HTML.jpg
https://cdn.ncbi.nlm.nih.gov/pmc/blobs/756f/11393457/e34e26aa053e/41467_2024_52224_Fig4_HTML.jpg
https://cdn.ncbi.nlm.nih.gov/pmc/blobs/756f/11393457/b6a55f16ddaa/41467_2024_52224_Fig5_HTML.jpg
https://cdn.ncbi.nlm.nih.gov/pmc/blobs/756f/11393457/bb21c2615c42/41467_2024_52224_Fig6_HTML.jpg
https://cdn.ncbi.nlm.nih.gov/pmc/blobs/756f/11393457/52a47cd8f428/41467_2024_52224_Fig7_HTML.jpg
https://cdn.ncbi.nlm.nih.gov/pmc/blobs/756f/11393457/10bbd311d8fe/41467_2024_52224_Fig8_HTML.jpg
https://cdn.ncbi.nlm.nih.gov/pmc/blobs/756f/11393457/491a6e805d73/41467_2024_52224_Fig1_HTML.jpg
https://cdn.ncbi.nlm.nih.gov/pmc/blobs/756f/11393457/c23df12e9304/41467_2024_52224_Fig2_HTML.jpg
https://cdn.ncbi.nlm.nih.gov/pmc/blobs/756f/11393457/cb69e3acb69b/41467_2024_52224_Fig3_HTML.jpg
https://cdn.ncbi.nlm.nih.gov/pmc/blobs/756f/11393457/e34e26aa053e/41467_2024_52224_Fig4_HTML.jpg
https://cdn.ncbi.nlm.nih.gov/pmc/blobs/756f/11393457/b6a55f16ddaa/41467_2024_52224_Fig5_HTML.jpg
https://cdn.ncbi.nlm.nih.gov/pmc/blobs/756f/11393457/bb21c2615c42/41467_2024_52224_Fig6_HTML.jpg
https://cdn.ncbi.nlm.nih.gov/pmc/blobs/756f/11393457/52a47cd8f428/41467_2024_52224_Fig7_HTML.jpg
https://cdn.ncbi.nlm.nih.gov/pmc/blobs/756f/11393457/10bbd311d8fe/41467_2024_52224_Fig8_HTML.jpg

相似文献

1
Maf expression in B cells restricts reactive plasmablast and germinal center B cell expansion.Maf 表达在 B 细胞中限制了反应性浆母细胞和生发中心 B 细胞的扩增。
Nat Commun. 2024 Sep 12;15(1):7982. doi: 10.1038/s41467-024-52224-6.
2
Antigen recognition strength regulates the choice between extrafollicular plasma cell and germinal center B cell differentiation.抗原识别强度调节滤泡外浆细胞和生发中心B细胞分化之间的选择。
J Exp Med. 2006 Apr 17;203(4):1081-91. doi: 10.1084/jem.20060087. Epub 2006 Apr 10.
3
Addendum: IgE+ memory B cells and plasma cells generated through a germinal-center pathway.附录:通过生发中心途径产生的IgE+记忆B细胞和浆细胞。
Nat Immunol. 2013 Dec;14(12):1302-4. doi: 10.1038/ni.2770.
4
IL-21 promotes plasmablast differentiation independently of proliferation in vitro.白细胞介素-21在体外可独立于增殖过程促进浆母细胞分化。
Immunol Lett. 2025 Jun;273:106980. doi: 10.1016/j.imlet.2025.106980. Epub 2025 Feb 7.
5
OCA-B integrates B cell antigen receptor-, CD40L- and IL 4-mediated signals for the germinal center pathway of B cell development.OCA-B整合B细胞抗原受体、CD40L和IL-4介导的信号,用于B细胞发育的生发中心途径。
EMBO J. 1998 Sep 1;17(17):5066-75. doi: 10.1093/emboj/17.17.5066.
6
Cannabinoid Receptor 2 (CB2) Plays a Role in the Generation of Germinal Center and Memory B Cells, but Not in the Production of Antigen-Specific IgG and IgM, in Response to T-dependent Antigens.大麻素受体2(CB2)在生发中心和记忆B细胞的产生中发挥作用,但在对T细胞依赖性抗原的应答中,对抗原特异性IgG和IgM的产生没有影响。
PLoS One. 2013 Jun 27;8(6):e67587. doi: 10.1371/journal.pone.0067587. Print 2013.
7
B cell priming for extrafollicular antibody responses requires Bcl-6 expression by T cells.B 细胞的生发中心外抗体反应需要 T 细胞表达 Bcl-6。
J Exp Med. 2011 Jul 4;208(7):1377-88. doi: 10.1084/jem.20102065. Epub 2011 Jun 27.
8
Bcl6 and Maf cooperate to instruct human follicular helper CD4 T cell differentiation.Bcl6 和 Maf 合作指导人类滤泡辅助性 CD4 T 细胞的分化。
J Immunol. 2012 Apr 15;188(8):3734-44. doi: 10.4049/jimmunol.1103246. Epub 2012 Mar 16.
9
Transcription Factor STAT3 Serves as a Negative Regulator Controlling IgE Class Switching in Mice.转录因子STAT3作为控制小鼠IgE类别转换的负调节因子。
Immunohorizons. 2018 Dec 5;2(11):349-362. doi: 10.4049/immunohorizons.1800069.
10
Follicular B Cells Promote Atherosclerosis via T Cell-Mediated Differentiation Into Plasma Cells and Secreting Pathogenic Immunoglobulin G.滤泡 B 细胞通过 T 细胞介导的分化为浆细胞并分泌致病性免疫球蛋白 G 促进动脉粥样硬化。
Arterioscler Thromb Vasc Biol. 2018 May;38(5):e71-e84. doi: 10.1161/ATVBAHA.117.310678. Epub 2018 Mar 29.

引用本文的文献

1
B cell c-Maf signaling promotes tumor progression in animal models of pancreatic cancer and melanoma.B 细胞 c-Maf 信号促进胰腺癌和黑色素瘤动物模型中的肿瘤进展。
J Immunother Cancer. 2024 Nov 27;12(11):e009861. doi: 10.1136/jitc-2024-009861.

本文引用的文献

1
Csk restrains BCR-mediated ROS production and contributes to germinal center selection and affinity maturation.Csk 抑制 BCR 介导的 ROS 产生,有助于生发中心选择和亲和力成熟。
J Exp Med. 2024 Jul 1;221(7). doi: 10.1084/jem.20231996. Epub 2024 May 16.
2
Targeting the oncogenic transcription factor c-Maf for the treatment of multiple myeloma.针对致癌转录因子 c-Maf 治疗多发性骨髓瘤。
Cancer Lett. 2022 Sep 1;543:215791. doi: 10.1016/j.canlet.2022.215791. Epub 2022 Jun 11.
3
YTHDF2 suppresses the plasmablast genetic program and promotes germinal center formation.
YTHDF2 抑制浆母细胞基因程序,并促进生发中心形成。
Cell Rep. 2022 May 3;39(5):110778. doi: 10.1016/j.celrep.2022.110778.
4
Molecular Mechanisms Driving IL-10- Producing B Cells Functions: STAT3 and c-MAF as Underestimated Central Key Regulators?驱动 IL-10 产生 B 细胞功能的分子机制:STAT3 和 c-MAF 是被低估的核心关键调节因子?
Front Immunol. 2022 Mar 10;13:818814. doi: 10.3389/fimmu.2022.818814. eCollection 2022.
5
Comparison and evaluation of statistical error models for scRNA-seq.单细胞RNA测序(scRNA-seq)统计误差模型的比较与评估
Genome Biol. 2022 Jan 18;23(1):27. doi: 10.1186/s13059-021-02584-9.
6
The concerted change in the distribution of cell cycle phases and zone composition in germinal centers is regulated by IL-21.生发中心细胞周期各时相和区室组成的协调变化受 IL-21 调控。
Nat Commun. 2021 Dec 9;12(1):7160. doi: 10.1038/s41467-021-27477-0.
7
The bioavailability time of commonly used thymidine analogues after intraperitoneal delivery in mice: labeling kinetics in vivo and clearance from blood serum.常用胸苷类似物经腹腔给药在小鼠体内的生物利用时间:体内标记动力学和血清清除率。
Histochem Cell Biol. 2022 Feb;157(2):239-250. doi: 10.1007/s00418-021-02048-y. Epub 2021 Nov 10.
8
Limited access to antigen drives generation of early B cell memory while restraining the plasmablast response.有限的抗原接触会促进早期 B 细胞记忆的产生,同时抑制浆母细胞反应。
Immunity. 2021 Sep 14;54(9):2005-2023.e10. doi: 10.1016/j.immuni.2021.08.017.
9
Negative feedback by NUR77/Nr4a1 restrains B cell clonal dominance during early T-dependent immune responses.NUR77/Nr4a1 通过负反馈抑制早期 T 依赖性免疫应答中 B 细胞克隆优势。
Cell Rep. 2021 Aug 31;36(9):109645. doi: 10.1016/j.celrep.2021.109645.
10
Memory B cells and plasma cells: The differentiative continuum of humoral immunity.记忆 B 细胞和浆细胞:体液免疫的分化连续体。
Immunol Rev. 2021 Sep;303(1):72-82. doi: 10.1111/imr.13016. Epub 2021 Aug 15.