Suppr超能文献

B 细胞 c-Maf 信号促进胰腺癌和黑色素瘤动物模型中的肿瘤进展。

B cell c-Maf signaling promotes tumor progression in animal models of pancreatic cancer and melanoma.

机构信息

UofL Health Brown Cancer Center, University of Louisville School of Medicine, Louisville, Kentucky, USA.

The Hiram C. Polk, Jr., MD Department of Surgery, University of Louisville, Louisville, Kentucky, USA.

出版信息

J Immunother Cancer. 2024 Nov 27;12(11):e009861. doi: 10.1136/jitc-2024-009861.

Abstract

BACKGROUND

The role of B cells in antitumor immunity remains controversial, with studies suggesting the protumor and antitumor activity. This controversy may be due to the heterogeneity in B cell populations, as the balance among the subtypes may impact tumor progression. The immunosuppressive regulatory B cells (Breg) release interleukin 10 (IL-10) but only represent a minor population. Additionally, tumor-specific antibodies (Abs) also exhibit antitumor and protumor functions dependent on the Ab isotype. Transcription factor c-Maf has been suggested to contribute to the regulation of IL-10 in Breg, but the role of B cell c-Maf signaling in antitumor immunity and regulating Ab responses remains unknown.

METHODS

Conditional B cell c-Maf knockout (KO) and control mice were used to establish a KPC pancreatic cancer model and B16.F10 melanoma model. Tumor progression was evaluated. B cell and T cell phenotypes were determined by flow cytometry, mass cytometry, and cytokine/chemokine profiling. Differentially expressed genes in B cells were examined by using RNA sequencing (RNA-seq). Peripheral blood samples were collected from healthy donors and patients with melanoma for B cell phenotyping.

RESULTS

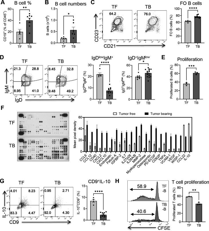
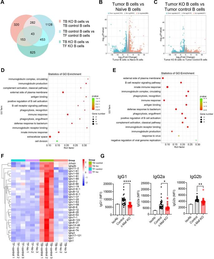
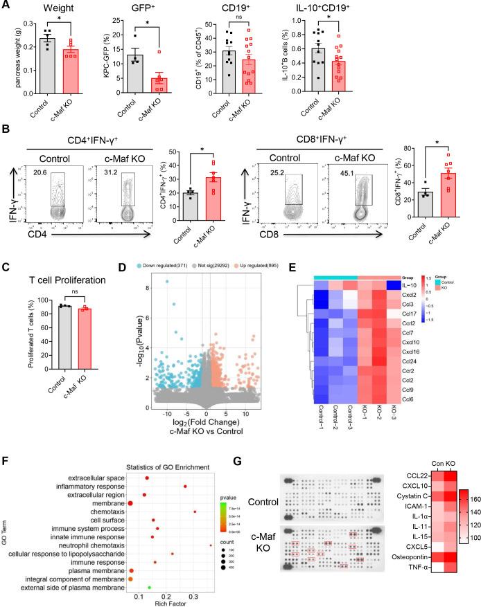
Compared with B cells from the spleen and lymph nodes (LN), B cells in the pancreas exhibited significantly less follicular phenotype and higher IL-10 production in naïve mice. c-Maf deficiency resulted in a significant reduction of CD9 IL-10-producing Breg in the pancreas. Pancreatic ductal adenocarcinoma (PDAC) progression resulted in the accumulation of circulating B cells with the follicular phenotype and less IL-10 production in the pancreas. Notably, B cell c-Maf deficiency delayed PDAC tumor progression and resulted in proinflammatory B cells. Further, tumor volume reduction and increased effective T cells in the tumor-draining LN were observed in B cell c-Maf KO mice in the B16.F10 melanoma model. RNA-seq analysis of isolated B cells revealed that B cell c-Maf signaling modulates immunoglobulin-associated genes and tumor-specific Ab production. We furthermore demonstrated c-Maf-positive B cell subsets and an increase of IL-10-producing B cells after incubation with IL-4 and CD40L in the peripheral blood of patients with melanoma.

CONCLUSION

Our study highlights that B cell c-Maf signaling drives tumor progression through the modulation of Breg, inflammatory responses, and tumor-specific Ab responses.

摘要

背景

B 细胞在抗肿瘤免疫中的作用仍存在争议,有研究表明其具有促肿瘤和抗肿瘤活性。这种争议可能是由于 B 细胞群体的异质性所致,因为亚群之间的平衡可能会影响肿瘤的进展。具有免疫抑制功能的调节性 B 细胞(Breg)会释放白细胞介素 10(IL-10),但仅占很小的一部分。此外,肿瘤特异性抗体(Abs)也表现出依赖于 Ab 同种型的抗肿瘤和促肿瘤功能。转录因子 c-Maf 被认为有助于 Breg 中 IL-10 的调节,但 B 细胞 c-Maf 信号在抗肿瘤免疫和调节 Ab 反应中的作用仍不清楚。

方法

使用条件性 B 细胞 c-Maf 敲除(KO)和对照小鼠建立 KPC 胰腺导管腺癌模型和 B16.F10 黑色素瘤模型。评估肿瘤进展情况。通过流式细胞术、质谱流式细胞术和细胞因子/趋化因子谱分析确定 B 细胞和 T 细胞表型。通过 RNA 测序(RNA-seq)检测 B 细胞中差异表达的基因。收集健康供者和黑色素瘤患者的外周血样本进行 B 细胞表型分析。

结果

与脾脏和淋巴结(LN)中的 B 细胞相比,未成熟小鼠胰腺中的 B 细胞滤泡表型显著减少,IL-10 产生增加。c-Maf 缺失导致胰腺中 CD9+IL-10 产生的 Breg 显著减少。胰腺导管腺癌(PDAC)进展导致循环 B 细胞的积累,其具有滤泡表型,胰腺中 IL-10 的产生减少。值得注意的是,B 细胞 c-Maf 缺失可延缓 PDAC 肿瘤的进展,并导致促炎 B 细胞。此外,在 B16.F10 黑色素瘤模型中,c-Maf KO 小鼠的肿瘤体积减小,肿瘤引流淋巴结中的有效 T 细胞增加。对分离的 B 细胞进行 RNA-seq 分析表明,B 细胞 c-Maf 信号通过调节 Breg、炎症反应和肿瘤特异性 Ab 产生来调节免疫球蛋白相关基因。我们还在黑色素瘤患者的外周血中发现了 c-Maf 阳性 B 细胞亚群和在 IL-4 和 CD40L 孵育后 IL-10 产生增加的 B 细胞。

结论

本研究强调了 B 细胞 c-Maf 信号通过调节 Breg、炎症反应和肿瘤特异性 Ab 反应来驱动肿瘤的进展。

https://cdn.ncbi.nlm.nih.gov/pmc/blobs/2c99/11603694/46fb334a4c22/jitc-12-11-g001.jpg

文献检索

告别复杂PubMed语法,用中文像聊天一样搜索,搜遍4000万医学文献。AI智能推荐,让科研检索更轻松。

立即免费搜索

文件翻译

保留排版,准确专业,支持PDF/Word/PPT等文件格式,支持 12+语言互译。

免费翻译文档

深度研究

AI帮你快速写综述,25分钟生成高质量综述,智能提取关键信息,辅助科研写作。

立即免费体验