Neuroscience Graduate Program, Emory University, Atlanta, GA, 30322, USA.
Department of Biology, Emory University, Atlanta, GA, 30322, USA.
Nat Commun. 2024 Sep 13;15(1):8018. doi: 10.1038/s41467-024-52294-6.
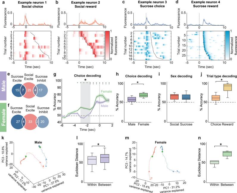
The reinforcing nature of social interactions is necessary for the maintenance of appropriate social behavior. However, the neural substrates underlying social reward processing and how they might differ based on the sex and internal state of the animal remains unknown. It is also unclear whether these neural substrates are shared with those involved in nonsocial rewarding processing. We developed a fully automated, two choice (social-sucrose) operant assay in which mice choose between social and nonsocial rewards to directly compare the reward-related behaviors associated with two competing stimuli. We performed cellular resolution calcium imaging of medial prefrontal cortex (mPFC) neurons in male and female mice across varying states of water restriction and social isolation. We found that mPFC neurons maintain largely non-overlapping, flexible representations of social and nonsocial reward that vary with internal state in a sex-dependent manner. Additionally, optogenetic manipulation of mPFC activity during the reward period of the assay disrupted reward-seeking behavior across male and female mice. Thus, using a two choice operant assay, we have identified sex-dependent, non-overlapping neural representations of social and nonsocial reward in the mPFC that vary with internal state and that are essential for appropriate reward-seeking behavior.
社交互动的强化作用对于维持适当的社交行为是必要的。然而,社交奖励处理的神经基础以及它们如何根据动物的性别和内部状态而有所不同尚不清楚。目前也不清楚这些神经基质是否与涉及非社交奖励处理的基质相同。我们开发了一种全自动的、双选择(社交-蔗糖)操作性测定法,其中小鼠在社交和非社交奖励之间进行选择,以直接比较与两种竞争刺激相关的与奖励相关的行为。我们对处于不同水限制和社交隔离状态的雄性和雌性小鼠的内侧前额叶皮层 (mPFC) 神经元进行了细胞分辨率钙成像。我们发现,mPFC 神经元以性别依赖的方式保持着社交和非社交奖励的、很大程度上不重叠的灵活表现,这些表现随内部状态而变化。此外,在测定的奖励期内对 mPFC 活动进行光遗传学操作会破坏雄性和雌性小鼠的奖励寻求行为。因此,使用双选择操作性测定法,我们已经在 mPFC 中鉴定出了与性别相关的、不重叠的社交和非社交奖励的神经表现,这些表现随内部状态而变化,对于适当的奖励寻求行为是必不可少的。