• 文献检索
  • 文档翻译
  • 深度研究
  • 学术资讯
  • Suppr Zotero 插件Zotero 插件
  • 邀请有礼
  • 套餐&价格
  • 历史记录
应用&插件
Suppr Zotero 插件Zotero 插件浏览器插件Mac 客户端Windows 客户端微信小程序
定价
高级版会员购买积分包购买API积分包
服务
文献检索文档翻译深度研究API 文档MCP 服务
关于我们
关于 Suppr公司介绍联系我们用户协议隐私条款
关注我们

Suppr 超能文献

核心技术专利:CN118964589B侵权必究
粤ICP备2023148730 号-1Suppr @ 2026

文献检索

告别复杂PubMed语法,用中文像聊天一样搜索,搜遍4000万医学文献。AI智能推荐,让科研检索更轻松。

立即免费搜索

文件翻译

保留排版,准确专业,支持PDF/Word/PPT等文件格式,支持 12+语言互译。

免费翻译文档

深度研究

AI帮你快速写综述,25分钟生成高质量综述,智能提取关键信息,辅助科研写作。

立即免费体验

铁抑素-1 通过抑制铁死亡来改善顺式-二氯二氨合铂(II)诱导的卵巢毒性。

Ferrostatin-1 ameliorates Cis-dichlorodiammineplatinum(II)-induced ovarian toxicity by inhibiting ferroptosis.

机构信息

Harbin Medical University, Harbin, 150086, Heilongjiang, China.

Department of Obstetrics and Gynecology, The Second Affiliated Hospital of Harbin Medical University, Harbin, 150086, Heilongjiang, China.

出版信息

Mol Med. 2024 Sep 13;30(1):150. doi: 10.1186/s10020-024-00923-7.

DOI:10.1186/s10020-024-00923-7
PMID:39272008
原文链接:https://pmc.ncbi.nlm.nih.gov/articles/PMC11401273/
Abstract

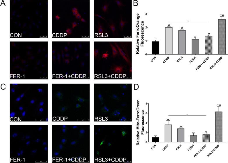
Cis-dichlorodiammineplatinum(II) (CDDP), while widely utilized in tumor therapy, results in toxic side effects that patients find intolerable. The specific mechanism by which CDDP inflicts ovarian damage remains unclear. This study aimed to explore the involvement of ferrostatin-1 (FER-1) and ferroptosis in CDDP-induced ovarian toxicity. This study established models of CDDP-induced injury in granulosa cells (GCs) and rat model of premature ovarian failure (POF). CCK-8 assessed the effects of CDDP and FER-1 on GC viability. FerroOrange and Mito-FerroGreen, DCFH-DA and MitoSox-Red, Rhodamine 123 and Transmission electron microscopy (TEM) measured Fe, reactive oxygen species (ROS), mitochondrial membrane potential and the mitochondrial morphology in GC cells, respectively. Serum hormone levels; organ indices; malondialdehyde, superoxide dismutase, and glutathione analyses; and western blotting were performed to examine ferroptosis's role in vitro. Molecular docking simulation was evaluated the interaction between FER-1 and GPX4 or FER-1 and NRF2. Molecular docking simulations were conducted to evaluate the interactions between FER-1 and GPX4, as well as FER-1 and NRF2. The findings revealed that CDDP-induced ovarian toxicity involved iron accumulation, increased ROS accumulation, and mitochondrial dysfunction, leading to endocrine disruption and tissue damage in rats. These changes correlated with NRF2, HO-1, and GPX4 levels. However, FER-1 decreased the extent of ferroptosis. Thus, ferroptosis appears to be a crucial mechanism of CDDP-induced ovarian injury, with GPX4 as potential protective targets.

摘要

顺式-二氯二氨合铂(CDDP)虽然广泛应用于肿瘤治疗,但会导致患者无法忍受的毒性副作用。CDDP 引起卵巢损伤的确切机制尚不清楚。本研究旨在探讨铁蛋白-1(FER-1)和铁死亡在 CDDP 诱导的卵巢毒性中的作用。本研究建立了 CDDP 诱导的颗粒细胞(GC)损伤模型和大鼠卵巢早衰(POF)模型。CCK-8 评估 CDDP 和 FER-1 对 GC 活力的影响。用 FerroOrange 和 Mito-FerroGreen、DCFH-DA 和 MitoSox-Red、罗丹明 123 和透射电子显微镜(TEM)分别检测 GC 细胞中的铁、活性氧(ROS)、线粒体膜电位和线粒体形态。测定血清激素水平、器官指数、丙二醛、超氧化物歧化酶和谷胱甘肽分析;以及 Western blot 用于体外研究铁死亡的作用。进行分子对接模拟以评估 FER-1 与 GPX4 或 FER-1 与 NRF2 之间的相互作用。进行分子对接模拟以评估 FER-1 与 GPX4 以及 FER-1 与 NRF2 之间的相互作用。研究结果表明,CDDP 诱导的卵巢毒性涉及铁积累、ROS 积累增加和线粒体功能障碍,导致大鼠内分泌失调和组织损伤。这些变化与 NRF2、HO-1 和 GPX4 水平相关。然而,FER-1 降低了铁死亡的程度。因此,铁死亡似乎是 CDDP 诱导的卵巢损伤的关键机制,GPX4 可能是潜在的保护靶点。

https://cdn.ncbi.nlm.nih.gov/pmc/blobs/90ff/11401273/7cd83294886e/10020_2024_923_Fig7_HTML.jpg
https://cdn.ncbi.nlm.nih.gov/pmc/blobs/90ff/11401273/f57edbdbec97/10020_2024_923_Fig1_HTML.jpg
https://cdn.ncbi.nlm.nih.gov/pmc/blobs/90ff/11401273/80f0248624fa/10020_2024_923_Fig2_HTML.jpg
https://cdn.ncbi.nlm.nih.gov/pmc/blobs/90ff/11401273/a29efd25427c/10020_2024_923_Fig3_HTML.jpg
https://cdn.ncbi.nlm.nih.gov/pmc/blobs/90ff/11401273/50169fd1570a/10020_2024_923_Fig4_HTML.jpg
https://cdn.ncbi.nlm.nih.gov/pmc/blobs/90ff/11401273/769d3f88dfc7/10020_2024_923_Fig5_HTML.jpg
https://cdn.ncbi.nlm.nih.gov/pmc/blobs/90ff/11401273/d550eddb661c/10020_2024_923_Fig6_HTML.jpg
https://cdn.ncbi.nlm.nih.gov/pmc/blobs/90ff/11401273/7cd83294886e/10020_2024_923_Fig7_HTML.jpg
https://cdn.ncbi.nlm.nih.gov/pmc/blobs/90ff/11401273/f57edbdbec97/10020_2024_923_Fig1_HTML.jpg
https://cdn.ncbi.nlm.nih.gov/pmc/blobs/90ff/11401273/80f0248624fa/10020_2024_923_Fig2_HTML.jpg
https://cdn.ncbi.nlm.nih.gov/pmc/blobs/90ff/11401273/a29efd25427c/10020_2024_923_Fig3_HTML.jpg
https://cdn.ncbi.nlm.nih.gov/pmc/blobs/90ff/11401273/50169fd1570a/10020_2024_923_Fig4_HTML.jpg
https://cdn.ncbi.nlm.nih.gov/pmc/blobs/90ff/11401273/769d3f88dfc7/10020_2024_923_Fig5_HTML.jpg
https://cdn.ncbi.nlm.nih.gov/pmc/blobs/90ff/11401273/d550eddb661c/10020_2024_923_Fig6_HTML.jpg
https://cdn.ncbi.nlm.nih.gov/pmc/blobs/90ff/11401273/7cd83294886e/10020_2024_923_Fig7_HTML.jpg

相似文献

1
Ferrostatin-1 ameliorates Cis-dichlorodiammineplatinum(II)-induced ovarian toxicity by inhibiting ferroptosis.铁抑素-1 通过抑制铁死亡来改善顺式-二氯二氨合铂(II)诱导的卵巢毒性。
Mol Med. 2024 Sep 13;30(1):150. doi: 10.1186/s10020-024-00923-7.
2
Polyphyllin I induced ferroptosis to suppress the progression of hepatocellular carcinoma through activation of the mitochondrial dysfunction via Nrf2/HO-1/GPX4 axis.重楼皂苷I通过Nrf2/HO-1/GPX4轴激活线粒体功能障碍诱导铁死亡,从而抑制肝细胞癌的进展。
Phytomedicine. 2024 Jan;122:155135. doi: 10.1016/j.phymed.2023.155135. Epub 2023 Oct 12.
3
Ferrostatin-1 inhibits fibroblast fibrosis in keloid by inhibiting ferroptosis.铁抑素-1 通过抑制铁死亡抑制瘢痕疙瘩成纤维细胞纤维化。
PeerJ. 2024 Jun 14;12:e17551. doi: 10.7717/peerj.17551. eCollection 2024.
4
Icariin alleviates cisplatin-induced premature ovarian failure by inhibiting ferroptosis through activation of the Nrf2/ARE pathway.淫羊藿苷通过激活 Nrf2/ARE 通路抑制铁死亡从而缓解顺铂诱导的卵巢早衰。
Sci Rep. 2024 Jul 27;14(1):17318. doi: 10.1038/s41598-024-67557-x.
5
[Nuclear factor E2-related factor 2 protein mediates sepsis-associated liver injury by regulating ferroptosis].核因子E2相关因子2蛋白通过调节铁死亡介导脓毒症相关性肝损伤
Zhonghua Wei Zhong Bing Ji Jiu Yi Xue. 2024 May;36(5):491-495. doi: 10.3760/cma.j.cn121430-20231105-00941.
6
Mechanism of ferroptosis in a rat model of premature ovarian insufficiency induced by cisplatin.顺铂致大鼠早发性卵巢功能不全模型中细胞铁死亡的机制。
Sci Rep. 2023 Mar 17;13(1):4463. doi: 10.1038/s41598-023-31712-7.
7
Ferrostatin-1 protects auditory hair cells from cisplatin-induced ototoxicity in vitro and in vivo.铁抑素-1 可保护体外和体内顺铂诱导的毛细胞耳毒性。
Biochem Biophys Res Commun. 2020 Dec 17;533(4):1442-1448. doi: 10.1016/j.bbrc.2020.10.019. Epub 2020 Oct 24.
8
Inhibition of ferroptosis protects House Ear Institute-Organ of Corti 1 cells and cochlear hair cells from cisplatin-induced ototoxicity.抑制铁死亡可保护 House Ear Institute-Organ of Corti 1 细胞和耳蜗毛细胞免受顺铂诱导的耳毒性。
J Cell Mol Med. 2020 Oct;24(20):12065-12081. doi: 10.1111/jcmm.15839. Epub 2020 Sep 14.
9
Ferroptosis inhibitor ferrostatin‑1 alleviates homocysteine‑induced ovarian granulosa cell injury by regulating TET activity and DNA methylation.铁死亡抑制剂 ferrostatin-1 通过调节 TET 活性和 DNA 甲基化缓解同型半胱氨酸诱导的卵巢颗粒细胞损伤。
Mol Med Rep. 2022 Apr;25(4). doi: 10.3892/mmr.2022.12645. Epub 2022 Feb 16.
10
Cyclophosphamide induces ovarian granulosa cell ferroptosis via a mechanism associated with HO-1 and ROS-mediated mitochondrial dysfunction.环磷酰胺通过与 HO-1 和 ROS 介导的线粒体功能障碍相关的机制诱导卵巢颗粒细胞发生铁死亡。
J Ovarian Res. 2024 May 18;17(1):107. doi: 10.1186/s13048-024-01434-z.

引用本文的文献

1
The effects of probiotics, prebiotics, and synbiotics on aversive memory in a premature ovarian failure model in rat.益生菌、益生元及合生元对大鼠卵巢早衰模型中厌恶记忆的影响。
Physiol Rep. 2025 Aug;13(16):e70480. doi: 10.14814/phy2.70480.

本文引用的文献

1
Puerarin inhibits cisplatin-induced ototoxicity in mice through regulation of TRPV1-dependent calcium overload.葛根素通过调节 TRPV1 依赖性钙超载抑制顺铂诱导的小鼠耳毒性。
Biochem Pharmacol. 2024 Feb;220:115962. doi: 10.1016/j.bcp.2023.115962. Epub 2023 Dec 1.
2
ZnSO Protects against premature ovarian failure through PI3K/AKT/GSK3β signaling pathway.ZnSO 通过 PI3K/AKT/GSK3β 信号通路保护卵巢早衰。
Theriogenology. 2023 Sep 1;207:61-71. doi: 10.1016/j.theriogenology.2023.05.023. Epub 2023 May 25.
3
Chemotherapy impairs ovarian function through excessive ROS-induced ferroptosis.
化疗通过过量 ROS 诱导的铁死亡损伤卵巢功能。
Cell Death Dis. 2023 May 24;14(5):340. doi: 10.1038/s41419-023-05859-0.
4
Mechanism of ferroptosis in a rat model of premature ovarian insufficiency induced by cisplatin.顺铂致大鼠早发性卵巢功能不全模型中细胞铁死亡的机制。
Sci Rep. 2023 Mar 17;13(1):4463. doi: 10.1038/s41598-023-31712-7.
5
as a Tumor Suppressor and Potential Biomarker in Ovarian Cancer: Evidence from Bioinformatics Analysis and Basic Experiments.作为卵巢癌的肿瘤抑制因子和潜在生物标志物:来自生物信息学分析和基础实验的证据。
Comb Chem High Throughput Screen. 2023;26(14):2487-2501. doi: 10.2174/1386207326666230301141912.
6
Prospects for Anti-Tumor Mechanism and Potential Clinical Application Based on Glutathione Peroxidase 4 Mediated Ferroptosis.基于谷胱甘肽过氧化物酶 4 介导的铁死亡的抗肿瘤机制及潜在临床应用前景。
Int J Mol Sci. 2023 Jan 13;24(2):1607. doi: 10.3390/ijms24021607.
7
Mitochondrial Targeted Antioxidant SKQ1 Ameliorates Acute Kidney Injury by Inhibiting Ferroptosis.线粒体靶向抗氧化剂 SKQ1 通过抑制铁死亡改善急性肾损伤。
Oxid Med Cell Longev. 2022 Sep 22;2022:2223957. doi: 10.1155/2022/2223957. eCollection 2022.
8
Electroacupuncture May Inhibit Oxidative Stress of Premature Ovarian Failure Mice by Regulating Intestinal Microbiota.电针对卵巢早衰模型小鼠氧化应激的影响及其对肠道菌群的调控作用。
Oxid Med Cell Longev. 2022 Aug 30;2022:4362317. doi: 10.1155/2022/4362317. eCollection 2022.
9
Curcumin Inhibits Hyperandrogen-Induced IRE1-XBP1 Pathway Activation by Activating the PI3K/AKT Signaling in Ovarian Granulosa Cells of PCOS Model Rats.姜黄素通过激活多囊卵巢综合征模型大鼠卵巢颗粒细胞中的 PI3K/AKT 信号通路抑制高胰岛素诱导的 IRE1-XBP1 通路激活。
Oxid Med Cell Longev. 2022 Aug 24;2022:2113293. doi: 10.1155/2022/2113293. eCollection 2022.
10
Ferroptosis turns 10: Emerging mechanisms, physiological functions, and therapeutic applications.铁死亡研究十周年:新兴机制、生理功能与治疗应用
Cell. 2022 Jul 7;185(14):2401-2421. doi: 10.1016/j.cell.2022.06.003.