Suppr超能文献

全髋关节置换术患者临床参数与股骨骨质量成分的性别特异性关联。

Sex-Specific Association of Clinical Parameters and Components of Femoral Bone Quality in Patients Undergoing Total Hip Arthroplasty.

机构信息

Department of Trauma and Orthopedic Surgery, University Medical Center Hamburg-Eppendorf, Martinistraße 52, 20246, Hamburg, Germany.

Institute of Osteology and Biomechanics, University Medical Center Hamburg-Eppendorf, Hamburg, Germany.

出版信息

Calcif Tissue Int. 2024 Nov;115(5):570-580. doi: 10.1007/s00223-024-01286-1. Epub 2024 Sep 14.

Abstract

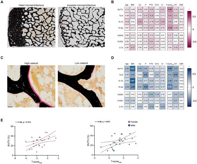
Poor bone quality is a critical factor associated with an increased risk of complications after total hip arthroplasty (THA). However, no consistent recommendations have yet been established for assessing indicators of bone quality preoperatively. Thus, it remains unclear which preoperatively available and readily accessible parameters are most closely associated with femoral bone quality. Here, we obtained femoral neck specimens from 50 patients undergoing THA. Preoperative Dual-energy X-ray absorptiometry (DXA) scans, pelvic radiographs, and laboratory parameters were analyzed. In the obtained specimens, bone microstructure was assessed using micro-CT and histomorphometry. Additionally, matrix mineralization and osteocyte lacunar morphology were evaluated using quantitative backscattered electron imaging. Our analysis revealed that DXA-derived T-scores correlated with trabecular microstructure. Furthermore, radiographic indices and body mass index correlated differentially with aspects of bone quality in women and men. Contrary to previous observations, no correlation was found between serum vitamin D levels and osteoid indices, nor between clinical parameters and matrix mineralization. Age was strongly associated with the number of mineralized osteocyte lacunae, a factor that appeared to be independent of sex. Taken together, our study demonstrates that no single preoperatively available parameter exhibits a strong and consistent association with femoral bone quality. However, DXA remains a reliable preoperative measure for determining the trabecular microstructure of the femoral neck. In clinical practice, surgeons should adopt an individualized approach to preoperative assessments by considering age, sex, BMI, and radiographic indices to enhance their insight into femoral bone quality, particularly when DXA is unavailable.

摘要

骨质量差是全髋关节置换术(THA)后并发症风险增加的一个关键因素。然而,目前还没有针对术前评估骨质量指标的一致建议。因此,目前尚不清楚哪些术前可用且易于获取的参数与股骨骨质量最密切相关。在这里,我们从 50 例行 THA 的患者中获得了股骨颈标本。分析了术前双能 X 线吸收法(DXA)扫描、骨盆 X 线片和实验室参数。在获得的标本中,使用微 CT 和组织形态计量学评估了骨微结构。此外,使用定量背散射电子成像评估了基质矿化和骨细胞陷窝形态。我们的分析表明,DXA 衍生的 T 评分与小梁微结构相关。此外,影像学指数和体重指数与女性和男性的骨质量方面存在差异相关。与之前的观察结果相反,血清维生素 D 水平与类骨质指数之间以及临床参数与基质矿化之间均无相关性。年龄与矿化骨细胞陷窝数量强烈相关,这一因素似乎独立于性别。总之,我们的研究表明,没有一个单一的术前可用参数与股骨骨质量有很强的一致性关联。然而,DXA 仍然是确定股骨颈小梁微结构的可靠术前测量方法。在临床实践中,外科医生应采用个体化的术前评估方法,考虑年龄、性别、BMI 和影像学指数,以增强对股骨骨质量的了解,特别是在无法进行 DXA 时。

https://cdn.ncbi.nlm.nih.gov/pmc/blobs/0d18/11531446/f762aac7e9d8/223_2024_1286_Fig1_HTML.jpg

文献AI研究员

20分钟写一篇综述,助力文献阅读效率提升50倍。

立即体验

用中文搜PubMed

大模型驱动的PubMed中文搜索引擎

马上搜索

文档翻译

学术文献翻译模型,支持多种主流文档格式。

立即体验