Suppr超能文献

骨髓源性间充质干细胞来源的载有miR-129-5p的外泌体靶向高迁移率族蛋白B1减轻糖尿病性脑出血后的神经功能损害。

Bone marrow-derived mesenchymal stem cell-derived exosome-loaded miR-129-5p targets high-mobility group box 1 attenuates neurological-impairment after diabetic cerebral hemorrhage.

作者信息

Wang Yue-Ying, Li Ke, Wang Jia-Jun, Hua Wei, Liu Qi, Sun Yu-Lan, Qi Ji-Ping, Song Yue-Jia

机构信息

Department of Pathology, The First Affiliated Hospital of Harbin Medical University, Harbin 150001, Heilongjiang Province, China.

Department of Endocrinology, The First Affiliated Hospital of Harbin Medical University, Harbin 150001, Heilongjiang Province, China.

出版信息

World J Diabetes. 2024 Sep 15;15(9):1979-2001. doi: 10.4239/wjd.v15.i9.1979.

Abstract

BACKGROUND

Diabetic intracerebral hemorrhage (ICH) is a serious complication of diabetes. The role and mechanism of bone marrow mesenchymal stem cell (BMSC)-derived exosomes (BMSC-exo) in neuroinflammation post-ICH in patients with diabetes are unknown. In this study, we investigated the regulation of BMSC-exo on hyperglycemia-induced neuroinflammation.

AIM

To study the mechanism of BMSC-exo on nerve function damage after diabetes complicated with cerebral hemorrhage.

METHODS

BMSC-exo were isolated from mouse BMSC media. This was followed by transfection with microRNA-129-5p (miR-129-5p). BMSC-exo or miR-129-5p-overexpressing BMSC-exo were intravitreally injected into a diabetes mouse model with ICH for analyses and were cocultured with high glucose-affected BV2 cells for analyses. The dual luciferase test and RNA immunoprecipitation test verified the targeted binding relationship between miR-129-5p and high-mobility group box 1 (HMGB1). Quantitative polymerase chain reaction, western blotting, and enzyme-linked immunosorbent assay were conducted to assess the levels of some inflammation factors, such as HMGB1, interleukin 6, interleukin 1β, toll-like receptor 4, and tumor necrosis factor α. Brain water content, neural function deficit score, and Evans blue were used to measure the neural function of mice.

RESULTS

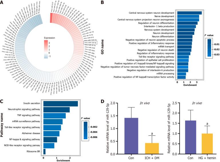
Our findings indicated that BMSC-exo can promote neuroinflammation and functional recovery. MicroRNA chip analysis of BMSC-exo identified miR-129-5p as the specific microRNA with a protective role in neuroinflammation. Overexpression of miR-129-5p in BMSC-exo reduced the inflammatory response and neurological impairment in comorbid diabetes and ICH cases. Furthermore, we found that miR-129-5p had a targeted binding relationship with mRNA.

CONCLUSION

We demonstrated that BMSC-exo can reduce the inflammatory response after ICH with diabetes, thereby improving the neurological function of the brain.

摘要

背景

糖尿病性脑出血(ICH)是糖尿病的一种严重并发症。骨髓间充质干细胞(BMSC)衍生的外泌体(BMSC-exo)在糖尿病患者ICH后神经炎症中的作用和机制尚不清楚。在本研究中,我们研究了BMSC-exo对高血糖诱导的神经炎症的调节作用。

目的

研究BMSC-exo对糖尿病合并脑出血后神经功能损伤的作用机制。

方法

从小鼠BMSC培养基中分离BMSC-exo。随后用微小RNA-129-5p(miR-129-5p)进行转染。将BMSC-exo或过表达miR-129-5p的BMSC-exo玻璃体内注射到糖尿病性ICH小鼠模型中进行分析,并与高糖影响的BV2细胞共培养进行分析。双荧光素酶试验和RNA免疫沉淀试验验证了miR-129-5p与高迁移率族蛋白B1(HMGB1)之间的靶向结合关系。进行定量聚合酶链反应、蛋白质印迹法和酶联免疫吸附测定以评估一些炎症因子的水平,如HMGB1、白细胞介素6、白细胞介素1β、Toll样受体4和肿瘤坏死因子α。用脑含水量、神经功能缺损评分和伊文思蓝来测量小鼠神经功能。

结果

我们的研究结果表明,BMSC-exo可以促进神经炎症和功能恢复。对BMSC-exo进行微小RNA芯片分析,确定miR-129-5p是在神经炎症中具有保护作用的特异性微小RNA。BMSC-exo中miR-129-5p的过表达降低了糖尿病合并ICH病例的炎症反应和神经功能损害。此外,我们发现miR-129-5p与mRNA存在靶向结合关系。

结论

我们证明BMSC-exo可以减轻糖尿病性ICH后的炎症反应,从而改善脑的神经功能。

https://cdn.ncbi.nlm.nih.gov/pmc/blobs/fcaa/11372641/4effb3450612/WJD-15-1979-g001.jpg

文献检索

告别复杂PubMed语法,用中文像聊天一样搜索,搜遍4000万医学文献。AI智能推荐,让科研检索更轻松。

立即免费搜索

文件翻译

保留排版,准确专业,支持PDF/Word/PPT等文件格式,支持 12+语言互译。

免费翻译文档

深度研究

AI帮你快速写综述,25分钟生成高质量综述,智能提取关键信息,辅助科研写作。

立即免费体验