Suppr超能文献

同居对新生期暴露于七氟醚的大鼠神经发育结局的影响。

Effects of Cohabitation on Neurodevelopmental Outcomes in Rats Discordant for Neonatal Exposure to Sevoflurane.

作者信息

Ju Ling-Sha, Morey Timothy, Gravenstein Nikolaus, Setlow Barry, Seubert Christoph N, Martynyuk Anatoly E

机构信息

Department of Anesthesiology, University of Florida College of Medicine, Gainesville, Florida.

McKnight Brain Institute, University of Florida College of Medicine, Gainesville, Florida.

出版信息

Biol Psychiatry Glob Open Sci. 2024 Jul 15;4(6):100359. doi: 10.1016/j.bpsgos.2024.100359. eCollection 2024 Nov.

Abstract

BACKGROUND

Having a sibling with autism spectrum disorder is a risk factor for autism spectrum disorder. We used a rat model in which the general anesthetic sevoflurane (SEVO) induces autism spectrum disorder-like neurodevelopmental abnormalities to test whether they can be transmitted via cohabitation.

METHODS

Male rat pups from several litters were mixed and randomized to 3 new litter types: SEVO-exposed (SEVO), SEVO-unexposed (control), and equal numbers of SEVO-exposed and SEVO-unexposed (MIXED). After weaning, rats in experiment 1 were housed with littermates in SEVO, control, and MIXED (MIXED-exposed and MIXED-unexposed) pairs. In experiment 2, MIXED-exposed and MIXED-unexposed rats were paired with an unfamiliar naïve cagemate. Corticosterone levels, gene expression, central inflammatory markers (experiment 1), and behavior and corticosterone levels (experiment 2) were assessed in adulthood.

RESULTS

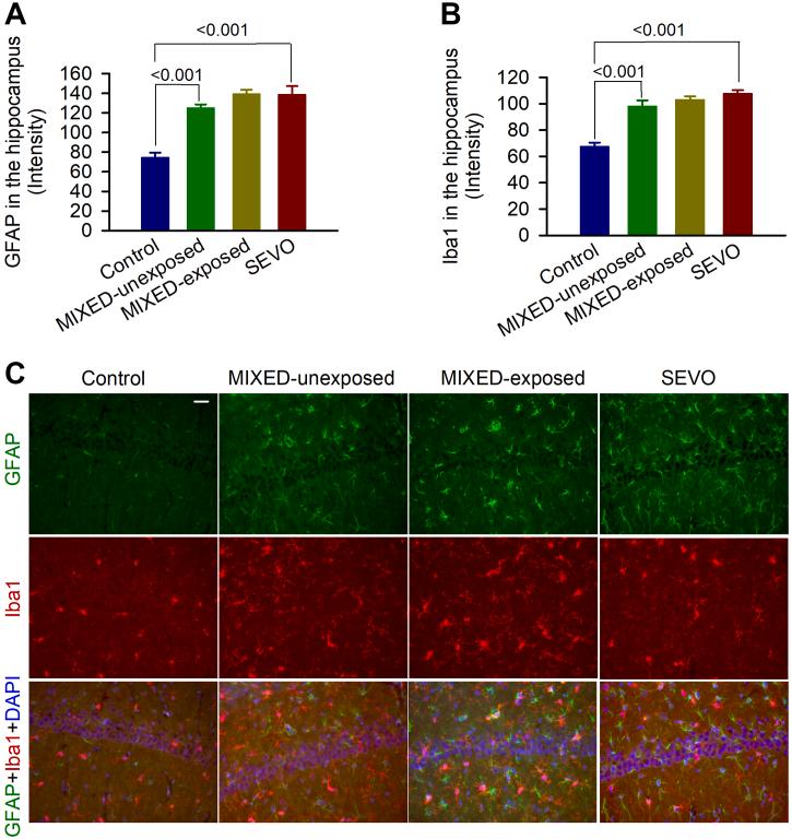
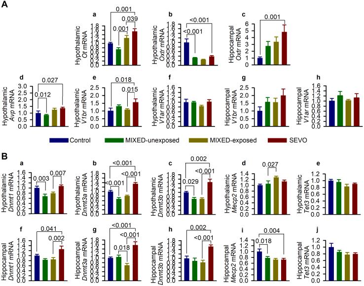
In experiment 1, compared with control rats, SEVO rats exhibited abnormalities in the hypothalamic-pituitary-adrenal axis, inflammatory markers, oxytocin, arginine vasopressin, and DNA methylation systems. Almost all these measures in MIXED-exposed and MIXED-unexposed rats were statistically indistinguishable from and similar to those in SEVO or control rats, with most measures in MIXED rats being similar to those in SEVO rats. Experiment 2 showed that pairing with unfamiliar, naïve rats after weaning caused MIXED-unexposed and MIXED-exposed rats' behavior to be no different from that of control and SEVO rats, respectively; however, the 2 groups of MIXED rats also did not differ from each other.

CONCLUSIONS

These findings suggest that neurodevelopmental abnormalities can be transmitted to otherwise healthy individuals through interactions during cohabitation; however, subsequent pairing with unfamiliar, naïve cohabitants may weaken this interaction effect.

摘要

背景

家中有患自闭症谱系障碍的兄弟姐妹是患自闭症谱系障碍的一个风险因素。我们使用了一种大鼠模型,其中全身麻醉药七氟醚(SEVO)会诱发类似自闭症谱系障碍的神经发育异常,以测试这些异常是否会通过同居传播。

方法

将来自几窝的雄性幼鼠混合并随机分为3种新的窝类型:七氟醚暴露组(SEVO)、七氟醚未暴露组(对照组)以及七氟醚暴露和未暴露数量相等的组(混合组)。断奶后,实验1中的大鼠与同窝伙伴分别以SEVO组、对照组和混合组(混合暴露组和混合未暴露组)配对饲养。在实验2中,将混合暴露组和混合未暴露组的大鼠与不熟悉的未接触过实验的同笼伙伴配对。在成年期评估皮质酮水平、基因表达、中枢炎症标志物(实验1)以及行为和皮质酮水平(实验2)。

结果

在实验1中,与对照大鼠相比,七氟醚大鼠在下丘脑-垂体-肾上腺轴、炎症标志物、催产素、精氨酸加压素和DNA甲基化系统方面表现出异常。混合暴露组和混合未暴露组大鼠的几乎所有这些指标在统计学上与七氟醚组或对照组大鼠无差异且相似,混合组大鼠的大多数指标与七氟醚组大鼠相似。实验2表明,断奶后与不熟悉的未接触过实验的大鼠配对,使得混合未暴露组和混合暴露组大鼠的行为分别与对照组和七氟醚组大鼠无异;然而,两组混合组大鼠之间也没有差异。

结论

这些发现表明,神经发育异常可通过同居期间的相互作用传播给原本健康的个体;然而,随后与不熟悉的未接触过实验的同居者配对可能会削弱这种相互作用的影响。

https://cdn.ncbi.nlm.nih.gov/pmc/blobs/c282/11400603/054cb0495464/gr1.jpg

文献检索

告别复杂PubMed语法,用中文像聊天一样搜索,搜遍4000万医学文献。AI智能推荐,让科研检索更轻松。

立即免费搜索

文件翻译

保留排版,准确专业,支持PDF/Word/PPT等文件格式,支持 12+语言互译。

免费翻译文档

深度研究

AI帮你快速写综述,25分钟生成高质量综述,智能提取关键信息,辅助科研写作。

立即免费体验