Suppr超能文献

Migfilin 通过与 SNAP29 和 Vamp8 的直接相互作用促进自噬通量。

Migfilin promotes autophagic flux through direct interaction with SNAP29 and Vamp8.

机构信息

Department of System Biology, School of Life Sciences, Guangdong Provincial Key Laboratory of Cell Microenvironment and Disease Research, Shenzhen Key Laboratory of Cell Microenvironment, Southern University of Science and Technology, Shenzhen, China.

Department of Chemistry, Southern University of Science and Technology, Shenzhen, China.

出版信息

J Cell Biol. 2024 Nov 4;223(11). doi: 10.1083/jcb.202312119. Epub 2024 Sep 16.

Abstract

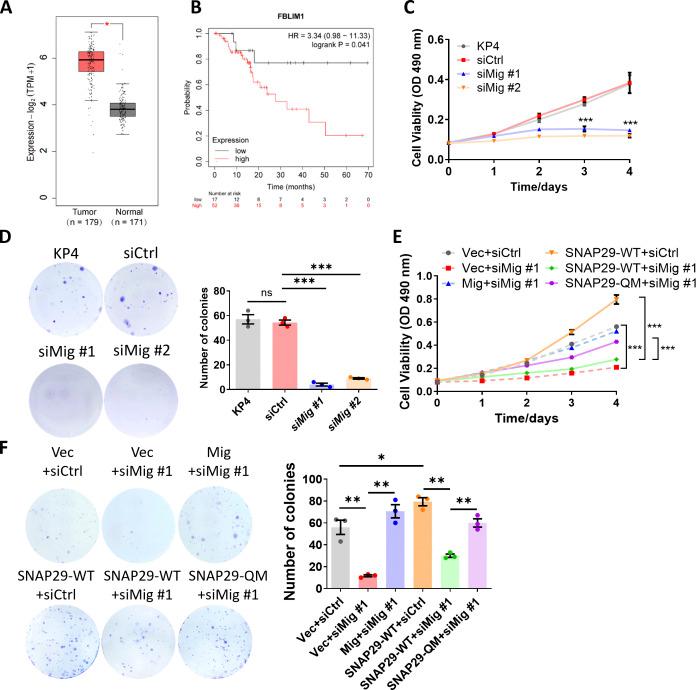
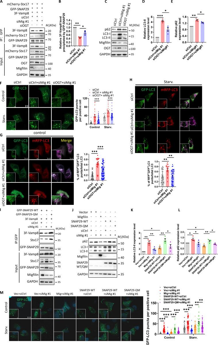
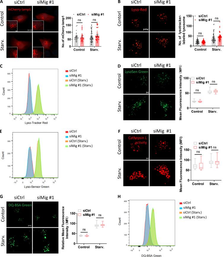
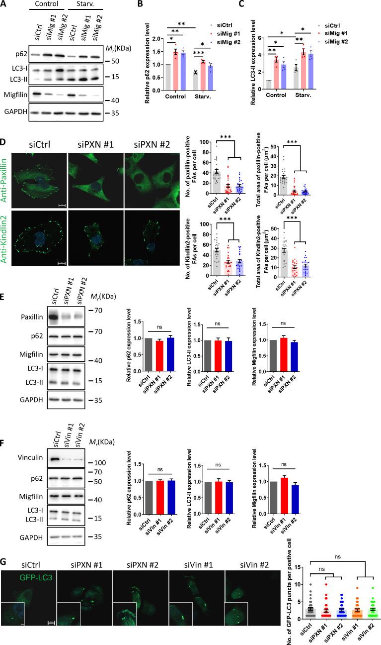
Autophagy plays a crucial role in cancer cell survival by facilitating the elimination of detrimental cellular components and the recycling of nutrients. Understanding the molecular regulation of autophagy is critical for developing interventional approaches for cancer therapy. In this study, we report that migfilin, a focal adhesion protein, plays a novel role in promoting autophagy by increasing autophagosome-lysosome fusion. We found that migfilin is associated with SNAP29 and Vamp8, thereby facilitating Stx17-SNAP29-Vamp8 SNARE complex assembly. Depletion of migfilin disrupted the formation of the SNAP29-mediated SNARE complex, which consequently blocked the autophagosome-lysosome fusion, ultimately suppressing cancer cell growth. Restoration of the SNARE complex formation rescued migfilin-deficiency-induced autophagic flux defects. Finally, we found depletion of migfilin inhibited cancer cell proliferation. SNARE complex reassembly successfully reversed migfilin-deficiency-induced inhibition of cancer cell growth. Taken together, our study uncovers a new function of migfilin as an autophagy-regulatory protein and suggests that targeting the migfilin-SNARE assembly could provide a promising therapeutic approach to alleviate cancer progression.

摘要

自噬在促进有害细胞成分的消除和营养物质的回收方面,在癌细胞存活中发挥着至关重要的作用。了解自噬的分子调控对于开发癌症治疗的干预方法至关重要。在这项研究中,我们报告说黏着斑蛋白 migfilin 通过增加自噬体-溶酶体融合,发挥促进自噬的新作用。我们发现 migfilin 与 SNAP29 和 Vamp8 相关,从而促进 Stx17-SNAP29-Vamp8 SNARE 复合物的组装。migfilin 的耗竭破坏了 SNAP29 介导的 SNARE 复合物的形成,从而阻断了自噬体-溶酶体融合,最终抑制了癌细胞的生长。恢复 SNARE 复合物的形成挽救了 migfilin 缺失引起的自噬通量缺陷。最后,我们发现 migfilin 的耗竭抑制了癌细胞的增殖。SNARE 复合物的重新组装成功地逆转了 migfilin 缺失对癌细胞生长的抑制作用。总之,我们的研究揭示了 migfilin 作为一种自噬调节蛋白的新功能,并表明靶向 migfilin-SNARE 组装可能为缓解癌症进展提供一种有前途的治疗方法。

https://cdn.ncbi.nlm.nih.gov/pmc/blobs/4930/11404564/a559a9d63717/JCB_202312119_FigS1.jpg

文献检索

告别复杂PubMed语法,用中文像聊天一样搜索,搜遍4000万医学文献。AI智能推荐,让科研检索更轻松。

立即免费搜索

文件翻译

保留排版,准确专业,支持PDF/Word/PPT等文件格式,支持 12+语言互译。

免费翻译文档

深度研究

AI帮你快速写综述,25分钟生成高质量综述,智能提取关键信息,辅助科研写作。

立即免费体验