Suppr超能文献

多组学分析揭示了不同肌内脂肪含量的新疆褐牛肉的风味差异。

Multi-omics analysis reveals flavor differences in Xinjiang brown beef with varying intramuscular fat contents.

作者信息

Ma Zhen, Wang Xiao, Chen Lei, Yuan Lixing, Cui Fanrong, Zhao Zongsheng, Yan Xiangmin

机构信息

School of Animal Science and Technology, Shihezi University, Shihezi, PR China.

Institute of Animal Husbandry, Xinjiang Academy of Animal Husbandry, Urumqi, PR China.

出版信息

Food Chem (Oxf). 2024 Aug 30;9:100220. doi: 10.1016/j.fochms.2024.100220. eCollection 2024 Dec 30.

Abstract

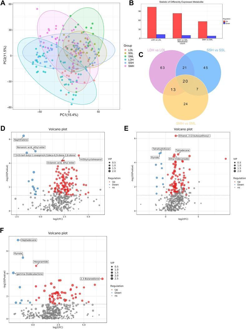
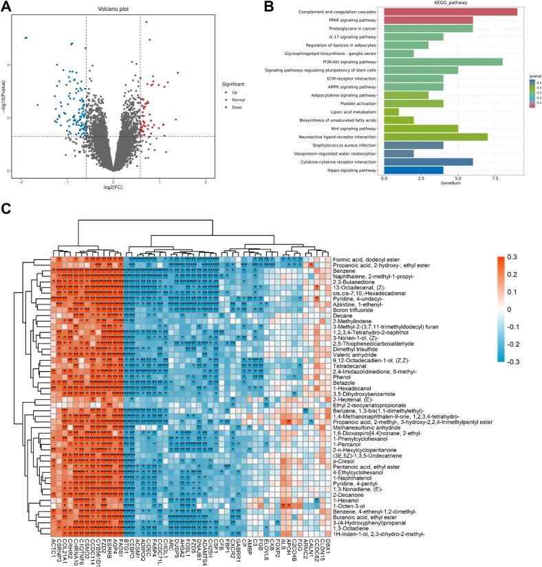
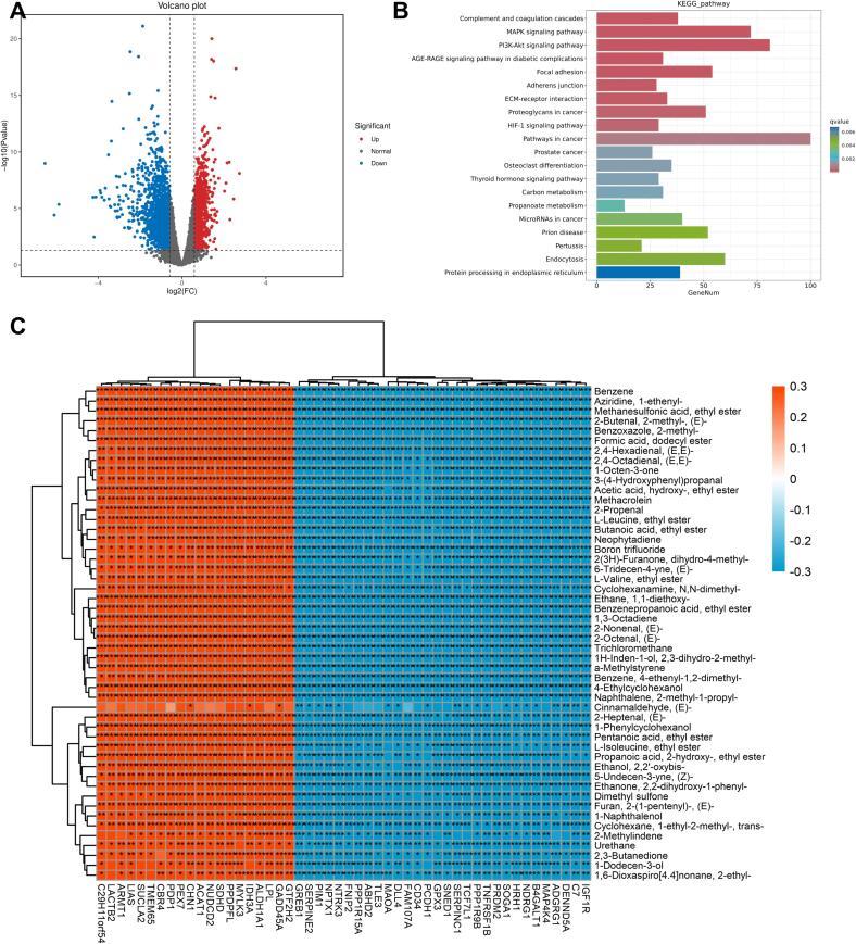
Beef flavor plays a crucial role in consumer preference, yet research on this trait has been limited by past technological constraints. Intramuscular fat (IMF) is a key determinant of beef quality, influencing taste, marbling, and overall flavor. Xinjiang brown cattle (XBC), an indigenous breed from northern Xinjiang, China, presents significant variation in meat quality, with IMF content ranging from 0.2 % to 4.3 % within the population. This variation suggests strong potential for breeding improvement. In this study, we selected 82 XBC for slaughter and meat quality analysis, categorizing them based on IMF content. Using two-dimensional gas chromatography-time-of-flight mass spectrometry (GC×GC-TOF MS), we analyzed volatile flavor compounds across different beef cuts (Longissimus dorsi, Semitendinosus, Supraspinatus). Our results showed that beef with higher IMF levels exhibited enhanced flavor profiles, characterized by sweet, green, fruity, and waxy notes, while castrated bulls displayed the weakest flavor intensity. Metabolomic analysis further revealed significant differences in flavor substances between high and low IMF content beef. RNA-Seq analysis identified key genes (AQP4, FZD2, FADS1, BPG1, CEBPD, FABP4) associated with flavor formation, offering valuable insights for breeding strategies aimed at improving XBC meat quality. This comprehensive study provides a robust theoretical foundation for advancing the genetic improvement of XBC.

摘要

牛肉风味在消费者偏好中起着关键作用,但过去的技术限制了对这一特性的研究。肌内脂肪(IMF)是牛肉品质的关键决定因素,影响着口感、大理石花纹和整体风味。新疆褐牛(XBC)是中国新疆北部的一个本土品种,其肉质存在显著差异,群体内的IMF含量在0.2%至4.3%之间。这种差异表明其在育种改良方面具有巨大潜力。在本研究中,我们选取了82头新疆褐牛进行屠宰和肉质分析,并根据IMF含量对它们进行分类。使用二维气相色谱 - 飞行时间质谱(GC×GC - TOF MS),我们分析了不同牛肉切块(背最长肌、半腱肌、冈上肌)中的挥发性风味化合物。我们的结果表明,IMF水平较高的牛肉呈现出更浓郁的风味特征,具有甜、青、果和蜡质的味道,而阉牛的风味强度最弱。代谢组学分析进一步揭示了高IMF含量和低IMF含量牛肉之间风味物质的显著差异。RNA测序分析确定了与风味形成相关的关键基因(AQP4、FZD2、FADS1、BPG1、CEBPD、FABP4),为旨在改善新疆褐牛肉质的育种策略提供了有价值的见解。这项全面的研究为推进新疆褐牛的遗传改良提供了坚实的理论基础。

https://cdn.ncbi.nlm.nih.gov/pmc/blobs/0778/11405637/d75df6513aa4/gr1.jpg

文献检索

告别复杂PubMed语法,用中文像聊天一样搜索,搜遍4000万医学文献。AI智能推荐,让科研检索更轻松。

立即免费搜索

文件翻译

保留排版,准确专业,支持PDF/Word/PPT等文件格式,支持 12+语言互译。

免费翻译文档

深度研究

AI帮你快速写综述,25分钟生成高质量综述,智能提取关键信息,辅助科研写作。

立即免费体验