• 文献检索
  • 文档翻译
  • 深度研究
  • 学术资讯
  • Suppr Zotero 插件Zotero 插件
  • 邀请有礼
  • 套餐&价格
  • 历史记录
应用&插件
Suppr Zotero 插件Zotero 插件浏览器插件Mac 客户端Windows 客户端微信小程序
定价
高级版会员购买积分包购买API积分包
服务
文献检索文档翻译深度研究API 文档MCP 服务
关于我们
关于 Suppr公司介绍联系我们用户协议隐私条款
关注我们

Suppr 超能文献

核心技术专利:CN118964589B侵权必究
粤ICP备2023148730 号-1Suppr @ 2026

文献检索

告别复杂PubMed语法,用中文像聊天一样搜索,搜遍4000万医学文献。AI智能推荐,让科研检索更轻松。

立即免费搜索

文件翻译

保留排版,准确专业,支持PDF/Word/PPT等文件格式,支持 12+语言互译。

免费翻译文档

深度研究

AI帮你快速写综述,25分钟生成高质量综述,智能提取关键信息,辅助科研写作。

立即免费体验

变异增加了血管内皮生长因子受体阻滞剂引起的肺血管疾病的发病风险。

Variant Increases the Risk of Developing VEGFR (Vascular Endothelial Growth Factor Receptor) Blocker-Induced Pulmonary Vascular Disease.

机构信息

Department of Pharmacology New York Medical College Valhalla NY USA.

Department of Medicine, Division of Pediatric Cardiology, Physiology New York Medical College Valhalla NY USA.

出版信息

J Am Heart Assoc. 2024 Oct;13(19):e035174. doi: 10.1161/JAHA.123.035174. Epub 2024 Sep 18.

DOI:10.1161/JAHA.123.035174
PMID:39291493
原文链接:https://pmc.ncbi.nlm.nih.gov/articles/PMC11681449/
Abstract

BACKGROUND

G6PD (glucose-6-phosphate-dehydrogenase) is a key enzyme in the glycolytic pathway and has been implicated in the pathogenesis of cancer and pulmonary hypertension-associated vascular remodeling. Here, we investigated the role of an X-linked mutation (N126D polymorphism), which is known to increase the risk of cardiovascular disease in individuals from sub-Saharan Africa and many others with African ancestry, in the pathogenesis of pulmonary hypertension induced by a vascular endothelial cell growth factor receptor blocker used for treating cancer.

METHODS AND RESULTS

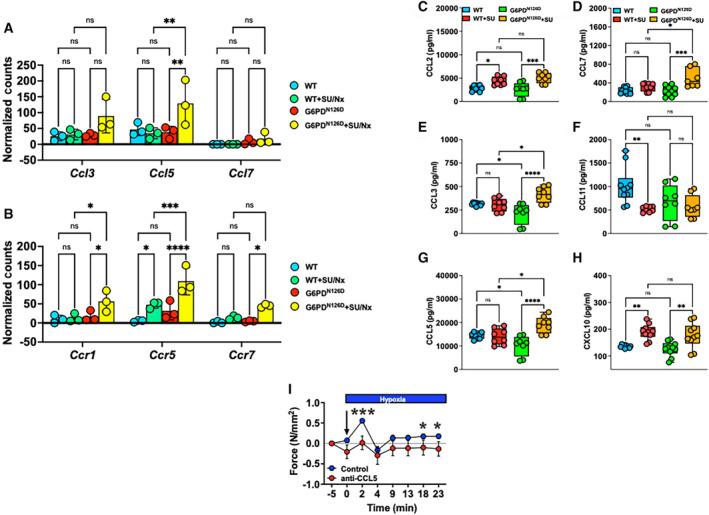
CRISPR-Cas9 genome editing was used to generate the variant (N126D; ) in rats. A single dose of the vascular endothelial cell growth factor receptor blocker sugen-5416 (SU; 20 mg/kg in DMSO), which is currently in a Phase 2/3 clinical trial for cancer treatment, was subcutaneously injected into rats and their wild-type littermates. After 8 weeks of normoxic conditions, right ventricular pressure and hypertrophy, pulmonary artery remodeling, the metabolic profile, and cytokine expression were assessed. Right ventricular pressure and pulmonary arterial wall thickness were increased in G6PD+SU/normoxic rats. Simultaneously, levels of oxidized glutathione, inositol triphosphate, and intracellular Ca were increased in the lungs of G6PD+SU/normoxic rats, whereas nitric oxide was decreased. Also increased in G6PD+SU/normoxic rats were pulmonary levels of plasminogen activator inhibitor-1, thrombin-antithrombin complex, and expression of proinflammatory cytokines CCL3 (chemokine [C-C motif] ligand), CCL5, and CCL7.

CONCLUSIONS

Our results suggest G6PD increases inositol triphosphate-Ca signaling, inflammation, thrombosis, and hypertrophic pulmonary artery remodeling in SU-treated rats. This suggests an increased risk of vascular endothelial cell growth factor receptor blocker-induced pulmonary hypertension in those carrying this G6PD variant.

摘要

背景

G6PD(葡萄糖-6-磷酸脱氢酶)是糖酵解途径中的关键酶,与癌症的发病机制和肺动脉高压相关的血管重塑有关。在这里,我们研究了一种 X 连锁突变(N126D 多态性)的作用,已知这种突变会增加来自撒哈拉以南非洲和许多具有非洲血统的个体患心血管疾病的风险,该突变与用于治疗癌症的血管内皮细胞生长因子受体阻滞剂诱导的肺动脉高压发病机制有关。

方法和结果

使用 CRISPR-Cas9 基因组编辑技术在大鼠中产生该变异(N126D; )。单次皮下注射血管内皮细胞生长因子受体阻滞剂 sugen-5416(SU;20mg/kg 在 DMSO 中),目前正在进行用于癌症治疗的 2/3 期临床试验,将其注射到大鼠及其野生型同窝仔鼠中。在 8 周的常氧条件下,评估右心室压力和肥厚、肺动脉重塑、代谢谱和细胞因子表达。G6PD+SU/常氧大鼠的右心室压力和肺动脉壁厚度增加。同时,G6PD+SU/常氧大鼠的肺部氧化型谷胱甘肽、三磷酸肌醇和细胞内 Ca 水平升高,而一氧化氮水平降低。G6PD+SU/常氧大鼠的肺部纤溶酶原激活物抑制剂-1、凝血酶-抗凝血酶复合物和促炎细胞因子 CCL3(趋化因子[C-C 基序]配体)、CCL5 和 CCL7 的表达也增加。

结论

我们的结果表明,G6PD 增加了 SU 处理大鼠中的三磷酸肌醇-Ca 信号、炎症、血栓形成和肥厚性肺动脉重塑。这表明携带这种 G6PD 变异的患者使用血管内皮细胞生长因子受体阻滞剂后发生肺动脉高压的风险增加。

https://cdn.ncbi.nlm.nih.gov/pmc/blobs/d934/11681449/862a73fc0e31/JAH3-13-e035174-g001.jpg
https://cdn.ncbi.nlm.nih.gov/pmc/blobs/d934/11681449/5d78e655cbe3/JAH3-13-e035174-g008.jpg
https://cdn.ncbi.nlm.nih.gov/pmc/blobs/d934/11681449/2e376ea0f495/JAH3-13-e035174-g006.jpg
https://cdn.ncbi.nlm.nih.gov/pmc/blobs/d934/11681449/1f0123a62ebe/JAH3-13-e035174-g007.jpg
https://cdn.ncbi.nlm.nih.gov/pmc/blobs/d934/11681449/d08f6fa1d5bd/JAH3-13-e035174-g002.jpg
https://cdn.ncbi.nlm.nih.gov/pmc/blobs/d934/11681449/7dec63ae0a1d/JAH3-13-e035174-g003.jpg
https://cdn.ncbi.nlm.nih.gov/pmc/blobs/d934/11681449/42f6b8f1f054/JAH3-13-e035174-g005.jpg
https://cdn.ncbi.nlm.nih.gov/pmc/blobs/d934/11681449/3e58d13fbe3f/JAH3-13-e035174-g004.jpg
https://cdn.ncbi.nlm.nih.gov/pmc/blobs/d934/11681449/b460a19a1380/JAH3-13-e035174-g009.jpg
https://cdn.ncbi.nlm.nih.gov/pmc/blobs/d934/11681449/862a73fc0e31/JAH3-13-e035174-g001.jpg
https://cdn.ncbi.nlm.nih.gov/pmc/blobs/d934/11681449/5d78e655cbe3/JAH3-13-e035174-g008.jpg
https://cdn.ncbi.nlm.nih.gov/pmc/blobs/d934/11681449/2e376ea0f495/JAH3-13-e035174-g006.jpg
https://cdn.ncbi.nlm.nih.gov/pmc/blobs/d934/11681449/1f0123a62ebe/JAH3-13-e035174-g007.jpg
https://cdn.ncbi.nlm.nih.gov/pmc/blobs/d934/11681449/d08f6fa1d5bd/JAH3-13-e035174-g002.jpg
https://cdn.ncbi.nlm.nih.gov/pmc/blobs/d934/11681449/7dec63ae0a1d/JAH3-13-e035174-g003.jpg
https://cdn.ncbi.nlm.nih.gov/pmc/blobs/d934/11681449/42f6b8f1f054/JAH3-13-e035174-g005.jpg
https://cdn.ncbi.nlm.nih.gov/pmc/blobs/d934/11681449/3e58d13fbe3f/JAH3-13-e035174-g004.jpg
https://cdn.ncbi.nlm.nih.gov/pmc/blobs/d934/11681449/b460a19a1380/JAH3-13-e035174-g009.jpg
https://cdn.ncbi.nlm.nih.gov/pmc/blobs/d934/11681449/862a73fc0e31/JAH3-13-e035174-g001.jpg

相似文献

1
Variant Increases the Risk of Developing VEGFR (Vascular Endothelial Growth Factor Receptor) Blocker-Induced Pulmonary Vascular Disease.变异增加了血管内皮生长因子受体阻滞剂引起的肺血管疾病的发病风险。
J Am Heart Assoc. 2024 Oct;13(19):e035174. doi: 10.1161/JAHA.123.035174. Epub 2024 Sep 18.
2
Reversal effects of low-dose imatinib compared with sunitinib on monocrotaline-induced pulmonary and right ventricular remodeling in rats.低剂量伊马替尼与舒尼替尼对野百合碱诱导的大鼠肺和右心室重构的逆转作用。
Vascul Pharmacol. 2018 Jan;100:41-50. doi: 10.1016/j.vph.2017.10.006. Epub 2017 Oct 31.
3
Inhibition of Glucose-6-Phosphate Dehydrogenase Activity Attenuates Right Ventricle Pressure and Hypertrophy Elicited by VEGFR Inhibitor + Hypoxia.葡萄糖-6-磷酸脱氢酶活性抑制可减轻血管内皮生长因子受体抑制剂+低氧诱导的右心室压力和肥厚。
J Pharmacol Exp Ther. 2021 May;377(2):284-292. doi: 10.1124/jpet.120.000166. Epub 2021 Mar 23.
4
Targeted delivery of pulmonary arterial endothelial cells overexpressing interleukin-8 receptors attenuates monocrotaline-induced pulmonary vascular remodeling.靶向递送过表达白细胞介素-8 受体的肺动脉内皮细胞可减轻野百合碱诱导的肺血管重构。
Arterioscler Thromb Vasc Biol. 2014 Jul;34(7):1539-47. doi: 10.1161/ATVBAHA.114.303821. Epub 2014 May 1.
5
Glycyrrhizin, inhibitor of high mobility group box-1, attenuates monocrotaline-induced pulmonary hypertension and vascular remodeling in rats.甘草酸,一种高迁移率族蛋白B1的抑制剂,可减轻大鼠野百合碱诱导的肺动脉高压和血管重塑。
Respir Res. 2014 Nov 25;15:148. doi: 10.1186/s12931-014-0148-4.
6
Impaired Pulmonary Arterial Vasoconstriction and Nitric Oxide-Mediated Relaxation Underlie Severe Pulmonary Hypertension in the Sugen-Hypoxia Rat Model.肺动脉血管收缩功能受损和一氧化氮介导的舒张功能障碍导致 Sugen 缺氧大鼠模型中的严重肺动脉高压。
J Pharmacol Exp Ther. 2018 Feb;364(2):258-274. doi: 10.1124/jpet.117.244798. Epub 2017 Dec 6.
7
Mediterranean G6PD variant mitigates expression of DNA methyltransferases and right heart pressure in experimental model of pulmonary hypertension.地中海 G6PD 变异减轻了实验性肺动脉高压模型中 DNA 甲基转移酶的表达和右心压力。
J Biol Chem. 2022 Dec;298(12):102691. doi: 10.1016/j.jbc.2022.102691. Epub 2022 Nov 11.
8
Treatment of Pulmonary Hypertension With Angiotensin II Receptor Blocker and Neprilysin Inhibitor Sacubitril/Valsartan.沙库巴曲缬沙坦治疗血管紧张素Ⅱ受体阻滞剂和脑啡肽酶抑制剂相关肺动脉高压
Circ Heart Fail. 2019 Nov;12(11):e005819. doi: 10.1161/CIRCHEARTFAILURE.119.005819. Epub 2019 Nov 11.
9
Pioglitazone alleviates cardiac and vascular remodelling and improves survival in monocrotaline induced pulmonary arterial hypertension.吡格列酮可减轻野百合碱诱导的肺动脉高压中的心脏和血管重塑,并改善生存率。
Naunyn Schmiedebergs Arch Pharmacol. 2016 Apr;389(4):369-79. doi: 10.1007/s00210-015-1205-3. Epub 2016 Jan 7.
10
Neutralization of CXCL12 attenuates established pulmonary hypertension in rats.抑制 CXCL12 可减轻大鼠已形成的肺动脉高压。
Cardiovasc Res. 2020 Mar 1;116(3):686-697. doi: 10.1093/cvr/cvz153.

引用本文的文献

1
Increased Exercise Tolerance in G6PD African Variant Mice Driven by Metabolic Adaptations and Erythrophagocytosis.代谢适应和红细胞吞噬作用驱动的G6PD非洲变异小鼠运动耐力增强。
Antioxidants (Basel). 2025 Jul 29;14(8):927. doi: 10.3390/antiox14080927.
2
Interaction of ferroptosis and cuproptosis in the perspective of pulmonary hypertension.从肺动脉高压角度看铁死亡与铜死亡的相互作用
Front Cardiovasc Med. 2025 Jun 26;12:1611449. doi: 10.3389/fcvm.2025.1611449. eCollection 2025.
3
Vascular Remodeling: The Multicellular Mechanisms of Pulmonary Hypertension.

本文引用的文献

1
G6PD Orchestrates Genome-Wide DNA Methylation and Gene Expression in the Vascular Wall.G6PD 调控血管壁中的全基因组 DNA 甲基化和基因表达。
Int J Mol Sci. 2023 Nov 24;24(23):16727. doi: 10.3390/ijms242316727.
2
The Glutathione System: A Journey from Cyanobacteria to Higher Eukaryotes.谷胱甘肽系统:从蓝细菌到高等真核生物的历程
Antioxidants (Basel). 2023 May 31;12(6):1199. doi: 10.3390/antiox12061199.
3
Pathophysiology and pathogenic mechanisms of pulmonary hypertension: role of membrane receptors, ion channels, and Ca signaling.
血管重塑:肺动脉高压的多细胞机制
Int J Mol Sci. 2025 Apr 30;26(9):4265. doi: 10.3390/ijms26094265.
4
Clinical associations and potential cellular mechanisms linking G6PD deficiency and atherosclerotic cardiovascular disease.将葡萄糖-6-磷酸脱氢酶缺乏症与动脉粥样硬化性心血管疾病联系起来的临床关联及潜在细胞机制。
NPJ Metab Health Dis. 2025;3(1):16. doi: 10.1038/s44324-025-00061-6. Epub 2025 Apr 24.
肺动脉高压的病理生理学和发病机制:膜受体、离子通道和 Ca 信号的作用。
Physiol Rev. 2023 Jul 1;103(3):1827-1897. doi: 10.1152/physrev.00030.2021. Epub 2022 Nov 24.
4
Mediterranean G6PD variant mitigates expression of DNA methyltransferases and right heart pressure in experimental model of pulmonary hypertension.地中海 G6PD 变异减轻了实验性肺动脉高压模型中 DNA 甲基转移酶的表达和右心压力。
J Biol Chem. 2022 Dec;298(12):102691. doi: 10.1016/j.jbc.2022.102691. Epub 2022 Nov 11.
5
PGF2-FP Receptor Ameliorates Senescence of VSMCs in Vascular Remodeling by Src/PAI-1 Signal Pathway.PGF2-FP 受体通过 Src/PAI-1 信号通路改善血管重构中血管平滑肌细胞的衰老。
Oxid Med Cell Longev. 2022 Jan 27;2022:2908261. doi: 10.1155/2022/2908261. eCollection 2022.
6
Signaling metabolite L-2-hydroxyglutarate activates the transcription factor HIF-1α in lipopolysaccharide-activated macrophages.信号代谢物 L-2-羟戊二酸在脂多糖激活的巨噬细胞中激活转录因子 HIF-1α。
J Biol Chem. 2022 Feb;298(2):101501. doi: 10.1016/j.jbc.2021.101501. Epub 2021 Dec 17.
7
Microenvironmental Regulation of Macrophage Transcriptomic and Metabolomic Profiles in Pulmonary Hypertension.肺高血压中巨噬细胞转录组和代谢组特征的微环境调控
Front Immunol. 2021 Mar 31;12:640718. doi: 10.3389/fimmu.2021.640718. eCollection 2021.
8
The Roles of 2-Hydroxyglutarate.2-羟基戊二酸的作用
Front Cell Dev Biol. 2021 Mar 26;9:651317. doi: 10.3389/fcell.2021.651317. eCollection 2021.
9
A Narrative Review on Plasminogen Activator Inhibitor-1 and Its (Patho)Physiological Role: To Target or Not to Target?纤溶酶原激活物抑制剂-1 的综述及其(病理)生理学作用:靶向还是不靶向?
Int J Mol Sci. 2021 Mar 8;22(5):2721. doi: 10.3390/ijms22052721.
10
Inhibition of Glucose-6-Phosphate Dehydrogenase Activity Attenuates Right Ventricle Pressure and Hypertrophy Elicited by VEGFR Inhibitor + Hypoxia.葡萄糖-6-磷酸脱氢酶活性抑制可减轻血管内皮生长因子受体抑制剂+低氧诱导的右心室压力和肥厚。
J Pharmacol Exp Ther. 2021 May;377(2):284-292. doi: 10.1124/jpet.120.000166. Epub 2021 Mar 23.