Mukherjee Rukmini, Bhattacharya Anshu, Mello-Vieira João, Kuncha Santosh Kumar, Hoffmann Marina, Gonzalez Alexis, Rathore Rajeshwari, Chadha Attinder, Shin Donghyuk, Colby Thomas, Matic Ivan, Mukherjee Shaeri, Misra Mohit, Dikic Ivan
Institute of Biochemistry II, Faculty of Medicine, Goethe University, Frankfurt, Germany.
Molecular Signaling, Goethe University, Frankfurt, Germany.
Autophagy. 2025 Feb;21(2):407-423. doi: 10.1080/15548627.2024.2404375. Epub 2024 Sep 27.
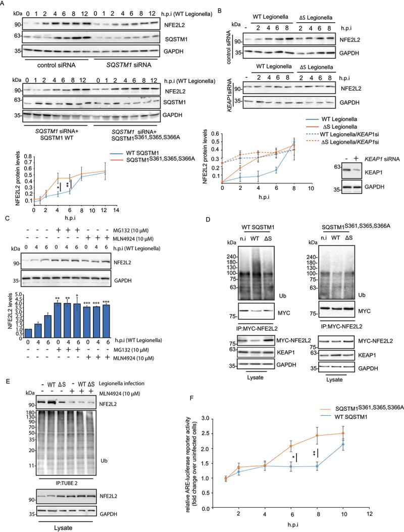
The KEAP1-NFE2L2 axis is essential for the cellular response against metabolic and oxidative stress. KEAP1 is an adaptor protein of CUL3 (cullin 3) ubiquitin ligase that controls the cellular levels of NFE2L2, a critical transcription factor of several cytoprotective genes. Oxidative stress, defective autophagy and pathogenic infections activate NFE2L2 signaling through phosphorylation of the autophagy receptor protein SQSTM1, which competes with NFE2L2 for binding to KEAP1. Here we show that phosphoribosyl-linked serine ubiquitination of SQSTM1 catalyzed by SidE effectors of Legionella pneumophila controls NFE2L2 signaling and cell metabolism upon Legionella infection. Serine ubiquitination of SQSTM1 sterically blocks its binding to KEAP1, resulting in NFE2L2 ubiquitination and degradation. This reduces NFE2L2-dependent antioxidant synthesis in the early phase of infection. Levels of serine ubiquitinated SQSTM1 diminish in the later stage of infection allowing the expression of NFE2L2-target genes; causing a differential regulation of the host metabolome and proteome in a NFE2L2-dependent manner. ARE: antioxidant response element; Dup: deubiquitinase specific for phosphoribosyl-linked serine ubiquitination; ER: endoplasmic reticulum; h.p.i: hours post infection; HIF1A/HIF-1α: hypoxia inducible factor 1 subunit alpha; KEAP1: kelch like ECH associated protein 1; KIR: KEAP1-interacting region; LIR: LC3-interacting region; NES: nuclear export signal; NFKB/NF-κB: nuclear factor kappa B; NLS: nuclear localization signal; NFE2L2/Nrf2: NFE2 like bZIP transcription factor 2; PB1 domain: Phox1 and Bem1 domain; PR-Ub: phosphoribosyl-linked serine ubiquitination; ROS: reactive oxygen species; SQSTM1/p62: sequestosome 1; tBHQ: tertiary butylhydroquinone; TUBE2: tandem ubiquitiin binding entity 2; UBA domain: ubiquitin-associated domain.
KEAP1-NFE2L2轴对于细胞应对代谢和氧化应激至关重要。KEAP1是CUL3(cullin 3)泛素连接酶的衔接蛋白,可控制NFE2L2的细胞水平,NFE2L2是几种细胞保护基因的关键转录因子。氧化应激、自噬缺陷和病原体感染通过自噬受体蛋白SQSTM1的磷酸化激活NFE2L2信号传导,SQSTM1与NFE2L2竞争与KEAP1结合。在此,我们表明嗜肺军团菌的SidE效应器催化的SQSTM1的磷酸核糖基连接的丝氨酸泛素化在军团菌感染后控制NFE2L2信号传导和细胞代谢。SQSTM1的丝氨酸泛素化在空间上阻止其与KEAP1结合,导致NFE2L2泛素化和降解。这在感染早期减少了NFE2L2依赖性抗氧化剂的合成。丝氨酸泛素化的SQSTM1水平在感染后期降低,使得NFE2L2靶基因得以表达;以NFE2L2依赖性方式对宿主代谢组和蛋白质组进行差异调节。ARE:抗氧化反应元件;Dup:对磷酸核糖基连接的丝氨酸泛素化具有特异性的去泛素酶;ER:内质网;h.p.i:感染后小时数;HIF1A/HIF-1α:缺氧诱导因子1亚基α;KEAP1:kelch样ECH相关蛋白1;KIR:KEAP1相互作用区域;LIR:LC3相互作用区域;NES:核输出信号;NFKB/NF-κB:核因子κB;NLS:核定位信号;NFE2L2/Nrf2:NFE2样bZIP转录因子2;PB1结构域:Phox1和Bem1结构域;PR-Ub:磷酸核糖基连接的丝氨酸泛素化;ROS:活性氧;SQSTM1/p62:sequestosome 1;tBHQ:叔丁基对苯二酚;TUBE2:串联泛素结合实体2;UBA结构域:泛素相关结构域