• 文献检索
  • 文档翻译
  • 深度研究
  • 学术资讯
  • Suppr Zotero 插件Zotero 插件
  • 邀请有礼
  • 套餐&价格
  • 历史记录
应用&插件
Suppr Zotero 插件Zotero 插件浏览器插件Mac 客户端Windows 客户端微信小程序
定价
高级版会员购买积分包购买API积分包
服务
文献检索文档翻译深度研究API 文档MCP 服务
关于我们
关于 Suppr公司介绍联系我们用户协议隐私条款
关注我们

Suppr 超能文献

核心技术专利:CN118964589B侵权必究
粤ICP备2023148730 号-1Suppr @ 2026

文献检索

告别复杂PubMed语法,用中文像聊天一样搜索,搜遍4000万医学文献。AI智能推荐,让科研检索更轻松。

立即免费搜索

文件翻译

保留排版,准确专业,支持PDF/Word/PPT等文件格式,支持 12+语言互译。

免费翻译文档

深度研究

AI帮你快速写综述,25分钟生成高质量综述,智能提取关键信息,辅助科研写作。

立即免费体验

触发受体表达于髓系细胞2(TREM2)巨噬细胞介导了减肥手术对代谢相关脂肪性肝炎(MASH)的有益作用。

TREM2 macrophages mediate the beneficial effects of bariatric surgery against MASH.

作者信息

Fredrickson Gavin, Florczak Kira, Barrow Fanta, Mahmud Shamsed, Dietsche Katrina, Wang Haiguang, Parthiban Preethy, Hakeem Andrew, Almutlaq Rawan, Adeyi Oyedele, Herman Adam, Bartolomucci Alessandro, Staley Christopher, Dong Xiao, Jahansouz Cyrus, Williams Jesse W, Mashek Douglas G, Ikramuddin Sayeed, Revelo Xavier S

机构信息

Department of Integrative Biology & Physiology, University of Minnesota, Minneapolis, Minnesota, USA.

Department of Genetics, Cell Biology and Development, University of Minnesota, Minneapolis, Minnesota, USA.

出版信息

Hepatology. 2025 Jun 1;81(6):1776-1791. doi: 10.1097/HEP.0000000000001098. Epub 2024 Sep 18.

DOI:10.1097/HEP.0000000000001098
PMID:39292863
原文链接:https://pmc.ncbi.nlm.nih.gov/articles/PMC11913751/
Abstract

BACKGROUND AND AIMS

For patients with obesity and metabolic syndrome, bariatric procedures such as vertical sleeve gastrectomy (VSG) have a clear benefit in ameliorating metabolic dysfunction-associated steatohepatitis (MASH). While the effects of bariatric surgeries have been mainly attributed to nutrient restriction and malabsorption, whether immuno-modulatory mechanisms are involved remains unclear.

APPROACH AND RESULT

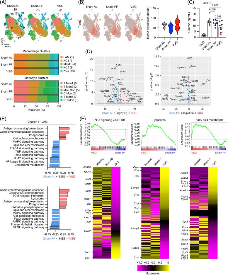
Using murine models, we report that VSG ameliorates MASH progression in a weight loss-independent manner. Single-cell RNA sequencing revealed that hepatic lipid-associated macrophages (LAMs) expressing the triggering receptor expressed on myeloid cells 2 (TREM2) repress inflammation and increase their lysosomal activity in response to VSG. Remarkably, TREM2 deficiency in mice ablates the reparative effects of VSG, suggesting that TREM2 is required for MASH resolution. Mechanistically, TREM2 prevents the inflammatory activation of macrophages and is required for their efferocytic function.

CONCLUSIONS

Overall, our findings indicate that bariatric surgery improves MASH through a reparative process driven by TREM2+ macrophages, providing insights into the mechanisms of disease reversal that may result in new therapies and improved surgical interventions.

摘要

背景与目的

对于肥胖和代谢综合征患者,诸如垂直袖状胃切除术(VSG)等减肥手术在改善代谢功能障碍相关脂肪性肝炎(MASH)方面具有明显益处。虽然减肥手术的效果主要归因于营养限制和吸收不良,但免疫调节机制是否参与其中仍不清楚。

方法与结果

利用小鼠模型,我们报告VSG以体重减轻无关的方式改善MASH进展。单细胞RNA测序显示,表达髓系细胞触发受体2(TREM2)的肝脏脂质相关巨噬细胞(LAMs)可抑制炎症并响应VSG增加其溶酶体活性。值得注意的是,小鼠中TREM2缺陷消除了VSG的修复作用,表明TREM2是解决MASH所必需的。机制上,TREM2可防止巨噬细胞的炎症激活,并且是其吞噬功能所必需的。

结论

总体而言,我们的研究结果表明减肥手术通过由TREM2 +巨噬细胞驱动的修复过程改善MASH,为疾病逆转机制提供了见解,这可能导致新的治疗方法和改进的手术干预措施。

https://cdn.ncbi.nlm.nih.gov/pmc/blobs/0ff7/12077342/41f3fb78c63b/hep-81-1776-g007.jpg
https://cdn.ncbi.nlm.nih.gov/pmc/blobs/0ff7/12077342/28aacf073fc5/hep-81-1776-g001.jpg
https://cdn.ncbi.nlm.nih.gov/pmc/blobs/0ff7/12077342/4f39e4c87f9c/hep-81-1776-g002.jpg
https://cdn.ncbi.nlm.nih.gov/pmc/blobs/0ff7/12077342/bcbbdbe73767/hep-81-1776-g003.jpg
https://cdn.ncbi.nlm.nih.gov/pmc/blobs/0ff7/12077342/ff572bc31aa3/hep-81-1776-g004.jpg
https://cdn.ncbi.nlm.nih.gov/pmc/blobs/0ff7/12077342/0117ebb9a2a7/hep-81-1776-g005.jpg
https://cdn.ncbi.nlm.nih.gov/pmc/blobs/0ff7/12077342/47855609f7b7/hep-81-1776-g006.jpg
https://cdn.ncbi.nlm.nih.gov/pmc/blobs/0ff7/12077342/41f3fb78c63b/hep-81-1776-g007.jpg
https://cdn.ncbi.nlm.nih.gov/pmc/blobs/0ff7/12077342/28aacf073fc5/hep-81-1776-g001.jpg
https://cdn.ncbi.nlm.nih.gov/pmc/blobs/0ff7/12077342/4f39e4c87f9c/hep-81-1776-g002.jpg
https://cdn.ncbi.nlm.nih.gov/pmc/blobs/0ff7/12077342/bcbbdbe73767/hep-81-1776-g003.jpg
https://cdn.ncbi.nlm.nih.gov/pmc/blobs/0ff7/12077342/ff572bc31aa3/hep-81-1776-g004.jpg
https://cdn.ncbi.nlm.nih.gov/pmc/blobs/0ff7/12077342/0117ebb9a2a7/hep-81-1776-g005.jpg
https://cdn.ncbi.nlm.nih.gov/pmc/blobs/0ff7/12077342/47855609f7b7/hep-81-1776-g006.jpg
https://cdn.ncbi.nlm.nih.gov/pmc/blobs/0ff7/12077342/41f3fb78c63b/hep-81-1776-g007.jpg

相似文献

1
TREM2 macrophages mediate the beneficial effects of bariatric surgery against MASH.触发受体表达于髓系细胞2(TREM2)巨噬细胞介导了减肥手术对代谢相关脂肪性肝炎(MASH)的有益作用。
Hepatology. 2025 Jun 1;81(6):1776-1791. doi: 10.1097/HEP.0000000000001098. Epub 2024 Sep 18.
2
Hepatic lipid-associated macrophages mediate the beneficial effects of bariatric surgery against MASH.肝脏脂质相关巨噬细胞介导减肥手术对代谢相关脂肪性肝炎的有益作用。
Res Sq. 2023 Nov 2:rs.3.rs-3446960. doi: 10.21203/rs.3.rs-3446960/v1.
3
Lipid-associated macrophages' promotion of fibrosis resolution during MASH regression requires TREM2.脂质相关巨噬细胞促进 MASH 消退过程中的纤维化消退需要 TREM2。
Proc Natl Acad Sci U S A. 2024 Aug 27;121(35):e2405746121. doi: 10.1073/pnas.2405746121. Epub 2024 Aug 22.
4
Myeloid Trem2 ameliorates the progression of metabolic dysfunction-associated steatotic liver disease by regulating macrophage pyroptosis and inflammation resolution.髓系细胞表面表达的触发受体 2 通过调节巨噬细胞焦亡和炎症消退改善代谢相关脂肪性肝病的进展。
Metabolism. 2024 Jun;155:155911. doi: 10.1016/j.metabol.2024.155911. Epub 2024 Apr 10.
5
Soluble TREM2 levels reflect the recruitment and expansion of TREM2 macrophages that localize to fibrotic areas and limit NASH.可溶性TREM2水平反映了定位于纤维化区域并限制非酒精性脂肪性肝炎的TREM2巨噬细胞的募集和扩增。
J Hepatol. 2022 Nov;77(5):1373-1385. doi: 10.1016/j.jhep.2022.06.004. Epub 2022 Jun 21.
6
High-salt diet downregulates TREM2 expression and blunts efferocytosis of macrophages after acute ischemic stroke.高盐饮食下调急性缺血性脑卒中后小胶质细胞 TREM2 的表达并抑制其吞噬作用。
J Neuroinflammation. 2021 Apr 12;18(1):90. doi: 10.1186/s12974-021-02144-9.
7
Hepatic danger signaling triggers TREM2 macrophage induction and drives steatohepatitis via MS4A7-dependent inflammasome activation.肝危险信号触发 TREM2 巨噬细胞诱导,并通过 MS4A7 依赖性炎性小体激活导致脂肪性肝炎。
Sci Transl Med. 2024 Mar 13;16(738):eadk1866. doi: 10.1126/scitranslmed.adk1866.
8
Trem2/Tyrobp Signaling Protects Against Aortic Dissection and Rupture by Inhibiting Macrophage Activation in Mice.Trem2/Tyrobp信号通路通过抑制小鼠巨噬细胞活化来预防主动脉夹层和破裂。
Arterioscler Thromb Vasc Biol. 2025 Jan;45(1):119-135. doi: 10.1161/ATVBAHA.124.321429. Epub 2024 Nov 7.
9
An adoptive cell therapy with TREM2-overexpressing macrophages mitigates the transition from acute kidney injury to chronic kidney disease.采用过表达TREM2的巨噬细胞进行的过继性细胞疗法可减轻急性肾损伤向慢性肾病的转变。
Clin Transl Med. 2025 Mar;15(3):e70252. doi: 10.1002/ctm2.70252.
10
Lipid droplet efferocytosis attenuates proinflammatory signaling in macrophages via TREM2- and MS4A7-dependent mechanisms.脂滴胞葬作用通过TREM2和MS4A7依赖性机制减弱巨噬细胞中的促炎信号传导。
Cell Rep. 2025 Feb 25;44(2):115310. doi: 10.1016/j.celrep.2025.115310. Epub 2025 Feb 13.

引用本文的文献

1
Metabolic syndrome: molecular mechanisms and therapeutic interventions.代谢综合征:分子机制与治疗干预
Mol Biomed. 2025 Aug 26;6(1):59. doi: 10.1186/s43556-025-00303-5.
2
Myeloid cells in chronic liver inflammation.慢性肝脏炎症中的髓样细胞。
Cell Mol Immunol. 2025 Jul 28. doi: 10.1038/s41423-025-01324-4.
3
CD47-mediated regulation of glucose and lipid metabolism: implications for the pathogenesis of MASLD.CD47介导的葡萄糖和脂质代谢调节:对代谢相关脂肪性肝病发病机制的影响

本文引用的文献

1
Trem2 Agonist Reprograms Foamy Macrophages to Promote Atherosclerotic Plaque Stability-Brief Report.Trem2 激动剂重塑泡沫巨噬细胞以促进动脉粥样硬化斑块稳定性——简短报告。
Arterioscler Thromb Vasc Biol. 2024 Jul;44(7):1646-1657. doi: 10.1161/ATVBAHA.124.320797. Epub 2024 May 2.
2
Influence of bariatric surgery on the peripheral blood immune system of female patients with morbid obesity revealed by high-dimensional mass cytometry.通过高维液质流式细胞术揭示肥胖症女性患者接受减重手术后外周血免疫系统的变化。
Front Immunol. 2023 May 11;14:1131893. doi: 10.3389/fimmu.2023.1131893. eCollection 2023.
3
Phosphatidylcholine Liposomes Reprogram Macrophages toward an Inflammatory Phenotype.
Front Endocrinol (Lausanne). 2025 Jun 24;16:1535382. doi: 10.3389/fendo.2025.1535382. eCollection 2025.
4
Lipid-associated macrophages are more abundant in subcutaneous than visceral adipose tissue in patients with obesity.在肥胖患者中,脂质相关巨噬细胞在皮下脂肪组织中比在内脏脂肪组织中更为丰富。
Obesity (Silver Spring). 2025 Aug;33(8):1543-1554. doi: 10.1002/oby.24323. Epub 2025 Jun 29.
5
Identification of conserved and tissue-restricted transcriptional profiles for lipid associated macrophages.鉴定脂质相关巨噬细胞的保守和组织限制性转录谱。
Commun Biol. 2025 Jun 23;8(1):953. doi: 10.1038/s42003-025-08387-z.
6
Immunopathogenic mechanisms and immunoregulatory therapies in MASLD.非酒精性脂肪性肝炎的免疫致病机制及免疫调节疗法
Cell Mol Immunol. 2025 Jun 10. doi: 10.1038/s41423-025-01307-5.
7
Single-cell RNA sequencing reveals a reprogramming of hepatic immune cells and a protective role for B cells in MASH-driven HCC.单细胞RNA测序揭示了肝免疫细胞的重编程以及B细胞在MASH驱动的肝癌中的保护作用。
Hepatol Commun. 2025 Apr 21;9(5). doi: 10.1097/HC9.0000000000000668. eCollection 2025 May 1.
8
Role of genetic variants and DNA methylation of lipid metabolism-related genes in metabolic dysfunction-associated steatotic liver disease.脂质代谢相关基因的遗传变异和DNA甲基化在代谢功能障碍相关脂肪性肝病中的作用
Front Physiol. 2025 Mar 17;16:1562848. doi: 10.3389/fphys.2025.1562848. eCollection 2025.
9
Role of triggering receptor expressed on myeloid cells 2 in the pathogenesis of non-alcoholic fatty liver disease.髓系细胞触发受体2在非酒精性脂肪性肝病发病机制中的作用
World J Hepatol. 2025 Feb 27;17(2):102328. doi: 10.4254/wjh.v17.i2.102328.
磷脂酰胆碱脂质体将巨噬细胞重编程为炎症表型。
Membranes (Basel). 2023 Jan 21;13(2):141. doi: 10.3390/membranes13020141.
4
Prolonged hypernutrition impairs TREM2-dependent efferocytosis to license chronic liver inflammation and NASH development.长期过度营养会损害 TREM2 依赖性吞噬作用,从而导致慢性肝脏炎症和 NASH 的发生。
Immunity. 2023 Jan 10;56(1):58-77.e11. doi: 10.1016/j.immuni.2022.11.013. Epub 2022 Dec 14.
5
The role of complement in nonalcoholic fatty liver disease.补体在非酒精性脂肪性肝病中的作用。
Front Immunol. 2022 Sep 29;13:1017467. doi: 10.3389/fimmu.2022.1017467. eCollection 2022.
6
Soluble TREM2 levels reflect the recruitment and expansion of TREM2 macrophages that localize to fibrotic areas and limit NASH.可溶性TREM2水平反映了定位于纤维化区域并限制非酒精性脂肪性肝炎的TREM2巨噬细胞的募集和扩增。
J Hepatol. 2022 Nov;77(5):1373-1385. doi: 10.1016/j.jhep.2022.06.004. Epub 2022 Jun 21.
7
Gut HIF2α signaling is increased after VSG, and gut activation of HIF2α decreases weight, improves glucose, and increases GLP-1 secretion.VSG 后肠道 HIF2α 信号增加,肠道 HIF2α 的激活可减轻体重、改善葡萄糖代谢并增加 GLP-1 分泌。
Cell Rep. 2022 Jan 18;38(3):110270. doi: 10.1016/j.celrep.2021.110270.
8
Spatial proteogenomics reveals distinct and evolutionarily conserved hepatic macrophage niches.空间蛋白质组学揭示了独特且进化上保守的肝巨噬细胞生态位。
Cell. 2022 Jan 20;185(2):379-396.e38. doi: 10.1016/j.cell.2021.12.018. Epub 2022 Jan 11.
9
Spatial Transcriptomics to define transcriptional patterns of zonation and structural components in the mouse liver.空间转录组学解析小鼠肝脏分区和结构组成的转录模式。
Nat Commun. 2021 Dec 2;12(1):7046. doi: 10.1038/s41467-021-27354-w.
10
TREM-2 promotes Th1 responses by interacting with the CD3ζ-ZAP70 complex following Mycobacterium tuberculosis infection.在结核分枝杆菌感染后,触发受体表达的髓系细胞2(TREM-2)通过与CD3ζ-ζ链相关蛋白激酶70(ZAP70)复合物相互作用来促进辅助性T细胞1(Th1)反应。
J Clin Invest. 2021 Sep 1;131(17). doi: 10.1172/JCI137407.