• 文献检索
  • 文档翻译
  • 深度研究
  • 学术资讯
  • Suppr Zotero 插件Zotero 插件
  • 邀请有礼
  • 套餐&价格
  • 历史记录
应用&插件
Suppr Zotero 插件Zotero 插件浏览器插件Mac 客户端Windows 客户端微信小程序
定价
高级版会员购买积分包购买API积分包
服务
文献检索文档翻译深度研究API 文档MCP 服务
关于我们
关于 Suppr公司介绍联系我们用户协议隐私条款
关注我们

Suppr 超能文献

核心技术专利:CN118964589B侵权必究
粤ICP备2023148730 号-1Suppr @ 2026

文献检索

告别复杂PubMed语法,用中文像聊天一样搜索,搜遍4000万医学文献。AI智能推荐,让科研检索更轻松。

立即免费搜索

文件翻译

保留排版,准确专业,支持PDF/Word/PPT等文件格式,支持 12+语言互译。

免费翻译文档

深度研究

AI帮你快速写综述,25分钟生成高质量综述,智能提取关键信息,辅助科研写作。

立即免费体验

芪胶升白胶囊通过Bcl2/Bax/CASAPSE3通路治疗白细胞减少症的机制研究

Mechanistic study of leukopenia treatment by Qijiao shengbai Capsule via the Bcl2/Bax/CASAPSE3 pathway.

作者信息

Jiang Siyue, Wang Pengjiao, Sun Xiaodong, Zhang Min, Zhang Shuo, Cao Yu, Wang Yuben, Liu Li, Gao Xiuli

机构信息

State Key Laboratory of Functions and Applications of Medicinal Plants and School of Pharmacy, Guizhou Medical University, Guiyang, China.

Center of Microbiology and Biochemical Pharmaceutical Engineering, Guizhou Medical University, Guiyang, China.

出版信息

Front Pharmacol. 2024 Sep 4;15:1451553. doi: 10.3389/fphar.2024.1451553. eCollection 2024.

DOI:10.3389/fphar.2024.1451553
PMID:39295929
原文链接:https://pmc.ncbi.nlm.nih.gov/articles/PMC11408280/
Abstract

BACKGROUND

Leukopenia can be caused by chemotherapy, which suppresses bone marrow function and can impact the effectiveness of cancer treatment. Qijiao Shengbai Capsule (QJSB) is commonly used to treat leukopenia, but the specific bioactive components and mechanisms of action are not well understood.

OBJECTIVES AND RESULTS

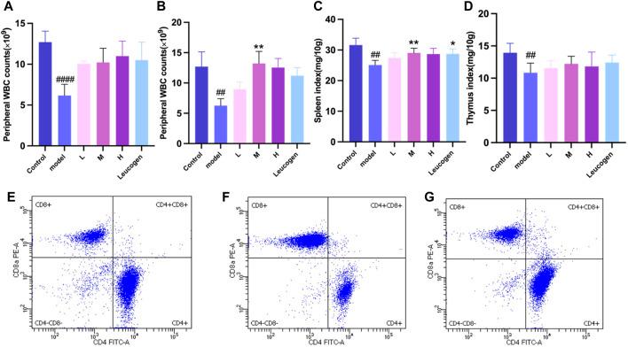
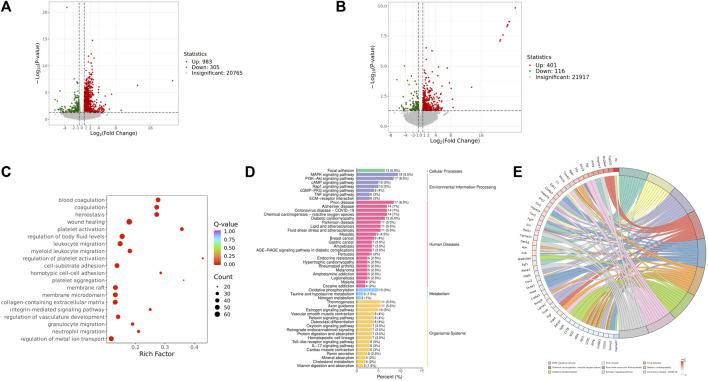
This study aimed to analyze the active ingredients of QJSB and its potential targets for treating leukopenia using network pharmacology and molecular docking. Through a combination of serum pharmacochemistry, multi-omics, network pharmacology, and validation experiments in a murine leukopenia model, the researchers sought to understand how QJSB improves leukopenia. The study identified 16 key components of QJSB that act to increase the number of white blood cells in leukopenic mice. Multi-omics analysis and network pharmacology revealed that the PI3K-Akt and MAPK signaling pathways are important in the treatment of leukopenia with QJSB. Five specific targets (JUN, FOS, BCl-2, CASPAS-3) were identified as key targets.

CONCLUSION

Validation experiments confirmed that QJSB regulates genes related to cell growth and inhibits apoptosis, suggesting that apoptosis may play a crucial role in leukopenia development and that QJSB may improve immune function by regulating apoptotic proteins and increasing CD4 T cell count in leukopenic mice.

摘要

背景

白细胞减少症可由化疗引起,化疗会抑制骨髓功能,并可能影响癌症治疗的效果。芪胶升白胶囊(QJSB)常用于治疗白细胞减少症,但其具体的生物活性成分和作用机制尚不清楚。

目的与结果

本研究旨在利用网络药理学和分子对接技术分析芪胶升白胶囊的活性成分及其治疗白细胞减少症的潜在靶点。通过血清药物化学、多组学、网络药理学以及在小鼠白细胞减少模型中的验证实验相结合的方法,研究人员试图了解芪胶升白胶囊如何改善白细胞减少症。该研究确定了芪胶升白胶囊的16种关键成分,这些成分可增加白细胞减少小鼠的白细胞数量。多组学分析和网络药理学表明,PI3K-Akt和MAPK信号通路在芪胶升白胶囊治疗白细胞减少症中起重要作用。确定了五个特定靶点(JUN、FOS、BCl-2、CASPAS-3)为关键靶点。

结论

验证实验证实,芪胶升白胶囊调节与细胞生长相关的基因并抑制细胞凋亡,这表明细胞凋亡可能在白细胞减少症的发生发展中起关键作用,且芪胶升白胶囊可能通过调节凋亡蛋白和增加白细胞减少小鼠的CD4 T细胞计数来改善免疫功能。

https://cdn.ncbi.nlm.nih.gov/pmc/blobs/e4fb/11408280/9776c4457626/fphar-15-1451553-g009.jpg
https://cdn.ncbi.nlm.nih.gov/pmc/blobs/e4fb/11408280/914e9c5a4af6/fphar-15-1451553-g001.jpg
https://cdn.ncbi.nlm.nih.gov/pmc/blobs/e4fb/11408280/b9ad48bcf95e/fphar-15-1451553-g002.jpg
https://cdn.ncbi.nlm.nih.gov/pmc/blobs/e4fb/11408280/68c2d7212ec9/fphar-15-1451553-g003.jpg
https://cdn.ncbi.nlm.nih.gov/pmc/blobs/e4fb/11408280/bd1248c65819/fphar-15-1451553-g004.jpg
https://cdn.ncbi.nlm.nih.gov/pmc/blobs/e4fb/11408280/c4fe9e7ee77c/fphar-15-1451553-g005.jpg
https://cdn.ncbi.nlm.nih.gov/pmc/blobs/e4fb/11408280/e8867de1fc14/fphar-15-1451553-g006.jpg
https://cdn.ncbi.nlm.nih.gov/pmc/blobs/e4fb/11408280/15aec579aa85/fphar-15-1451553-g007.jpg
https://cdn.ncbi.nlm.nih.gov/pmc/blobs/e4fb/11408280/84ebbbb901ee/fphar-15-1451553-g008.jpg
https://cdn.ncbi.nlm.nih.gov/pmc/blobs/e4fb/11408280/9776c4457626/fphar-15-1451553-g009.jpg
https://cdn.ncbi.nlm.nih.gov/pmc/blobs/e4fb/11408280/914e9c5a4af6/fphar-15-1451553-g001.jpg
https://cdn.ncbi.nlm.nih.gov/pmc/blobs/e4fb/11408280/b9ad48bcf95e/fphar-15-1451553-g002.jpg
https://cdn.ncbi.nlm.nih.gov/pmc/blobs/e4fb/11408280/68c2d7212ec9/fphar-15-1451553-g003.jpg
https://cdn.ncbi.nlm.nih.gov/pmc/blobs/e4fb/11408280/bd1248c65819/fphar-15-1451553-g004.jpg
https://cdn.ncbi.nlm.nih.gov/pmc/blobs/e4fb/11408280/c4fe9e7ee77c/fphar-15-1451553-g005.jpg
https://cdn.ncbi.nlm.nih.gov/pmc/blobs/e4fb/11408280/e8867de1fc14/fphar-15-1451553-g006.jpg
https://cdn.ncbi.nlm.nih.gov/pmc/blobs/e4fb/11408280/15aec579aa85/fphar-15-1451553-g007.jpg
https://cdn.ncbi.nlm.nih.gov/pmc/blobs/e4fb/11408280/84ebbbb901ee/fphar-15-1451553-g008.jpg
https://cdn.ncbi.nlm.nih.gov/pmc/blobs/e4fb/11408280/9776c4457626/fphar-15-1451553-g009.jpg

相似文献

1
Mechanistic study of leukopenia treatment by Qijiao shengbai Capsule via the Bcl2/Bax/CASAPSE3 pathway.芪胶升白胶囊通过Bcl2/Bax/CASAPSE3通路治疗白细胞减少症的机制研究
Front Pharmacol. 2024 Sep 4;15:1451553. doi: 10.3389/fphar.2024.1451553. eCollection 2024.
2
Qijiao Shengbai Capsule alleviated leukopenia by interfering leukotriene pathway: Integrated network study of multi-omics.芪胶升白胶囊通过干扰白三烯途径减轻白细胞减少症:多组学整合网络研究
Phytomedicine. 2024 Jun;128:155424. doi: 10.1016/j.phymed.2024.155424. Epub 2024 Feb 7.
3
Exploring the effects of Qijiao Shengbai capsule on leukopenic mice from the perspective of intestinbased on metabolomics and 16S rRNA sequencing.基于代谢组学和16S rRNA测序从肠道角度探讨芪胶升白胶囊对白细胞减少症小鼠的影响
Heliyon. 2023 Sep 14;9(9):e19949. doi: 10.1016/j.heliyon.2023.e19949. eCollection 2023 Sep.
4
[Effective components and mechanism of Qijiao Shengbai Capsules based on fingerprinting and network pharmacology].基于指纹图谱和网络药理学的芪胶升白胶囊有效成分及作用机制研究
Zhongguo Zhong Yao Za Zhi. 2023 Mar;48(6):1526-1534. doi: 10.19540/j.cnki.cjcmm.20221127.301.
5
EXPERIMENTAL STUDY OF CHEMOTHERAPY RELATED LEUKOCYTOPENIA TREATED BY VARIOUS PEROAL LEUCOCYTE INCREASING DRUGS.多种口服升白细胞药物治疗化疗相关性白细胞减少症的实验研究
Afr J Tradit Complement Altern Med. 2016 Nov 23;14(1):155-164. doi: 10.21010/ajtcam.v14i1.17. eCollection 2017.
6
Mechanism of Bazhen decoction in the treatment of colorectal cancer based on network pharmacology, molecular docking, and experimental validation.基于网络药理学、分子对接和实验验证的八珍汤治疗大肠癌的作用机制。
Front Immunol. 2023 Sep 20;14:1235575. doi: 10.3389/fimmu.2023.1235575. eCollection 2023.
7
[Mechanism of n-butanol fraction of Wenxia Formula combining with gefitinib in treating non-small cell lung cancer based on network pharmacology and in vitro experiment].基于网络药理学和体外实验探讨温夏方正丁醇部位联合吉非替尼治疗非小细胞肺癌的作用机制
Zhongguo Zhong Yao Za Zhi. 2024 Jan;49(2):471-486. doi: 10.19540/j.cnki.cjcmm.20230914.704.
8
Erianin, the main active ingredient of Dendrobium chrysotoxum Lindl, inhibits precancerous lesions of gastric cancer (PLGC) through suppression of the HRAS-PI3K-AKT signaling pathway as revealed by network pharmacology and in vitro experimental verification.铁皮石斛中的主要活性成分鼓槌石斛碱通过网络药理学和体外实验验证,通过抑制 HRAS-PI3K-AKT 信号通路抑制胃癌前病变(PLGC)。
J Ethnopharmacol. 2021 Oct 28;279:114399. doi: 10.1016/j.jep.2021.114399. Epub 2021 Jul 8.
9
polysaccharide reverses drug resistance in oxaliplatin-resistant colon cancer cells by inhibiting PI3K/AKT-dependent phosphomannose isomerase.多糖通过抑制PI3K/AKT依赖的磷酸甘露糖异构酶逆转奥沙利铂耐药结肠癌细胞的耐药性。
Front Pharmacol. 2024 Mar 21;15:1367747. doi: 10.3389/fphar.2024.1367747. eCollection 2024.
10
Systems Biology Analysis of the Effect and Mechanism of Qi-Jing-Sheng-Bai Granule on Leucopenia in Mice.芪荆升白颗粒对小鼠白细胞减少症作用及机制的系统生物学分析
Front Pharmacol. 2019 Apr 25;10:408. doi: 10.3389/fphar.2019.00408. eCollection 2019.

引用本文的文献

1
Anticancer effects of salvianolic acid A through multiple signaling pathways (Review).丹酚酸A通过多条信号通路发挥抗癌作用(综述)。
Mol Med Rep. 2025 Jul;32(1). doi: 10.3892/mmr.2025.13541. Epub 2025 Apr 25.

本文引用的文献

1
Qijiao Shengbai Capsule alleviated leukopenia by interfering leukotriene pathway: Integrated network study of multi-omics.芪胶升白胶囊通过干扰白三烯途径减轻白细胞减少症:多组学整合网络研究
Phytomedicine. 2024 Jun;128:155424. doi: 10.1016/j.phymed.2024.155424. Epub 2024 Feb 7.
2
Exploring the effects of Qijiao Shengbai capsule on leukopenic mice from the perspective of intestinbased on metabolomics and 16S rRNA sequencing.基于代谢组学和16S rRNA测序从肠道角度探讨芪胶升白胶囊对白细胞减少症小鼠的影响
Heliyon. 2023 Sep 14;9(9):e19949. doi: 10.1016/j.heliyon.2023.e19949. eCollection 2023 Sep.
3
Integrated transcriptomic and metabolomic profiles reveal the protective mechanism of modified Danggui Buxue decoction on radiation-induced leukopenia in mice.
整合转录组学和代谢组学图谱揭示了改良当归补血汤对小鼠辐射诱导白细胞减少症的保护机制。
Front Pharmacol. 2023 Aug 3;14:1178724. doi: 10.3389/fphar.2023.1178724. eCollection 2023.
4
Network pharmacology-based approach uncovers the pharmacodynamic components and mechanism of Fructus Tribuli for improving endothelial dysfunction in hypertension.基于网络药理学的方法揭示了蒺藜改善高血压内皮功能障碍的药效成分和作用机制。
J Ethnopharmacol. 2023 Nov 15;316:116749. doi: 10.1016/j.jep.2023.116749. Epub 2023 Jun 7.
5
Integrated Proteomics and Metabolomics Analysis to Explore the Amelioration Mechanisms of Tratt Fruit Polyphenols on Lipopolysaccharide-Induced Acute Lung Injury Mice.采用整合蛋白质组学和代谢组学分析方法探讨柰李多酚对脂多糖诱导的急性肺损伤小鼠的改善作用机制。
J Agric Food Chem. 2023 Feb 15;71(6):3079-3092. doi: 10.1021/acs.jafc.2c04344. Epub 2023 Feb 6.
6
Combining multiple acquisition modes and computational data annotation for structural characterization in traditional Chinese medicine: Miao Nationality medicine Qijiao Shengbai Capsule as a case study.结合多种采集模式和计算数据注释用于中药结构表征:以苗族医药七角升白胶囊为例
RSC Adv. 2022 Sep 29;12(43):27781-27792. doi: 10.1039/d2ra04720a. eCollection 2022 Sep 28.
7
Matrine Attenuates Lung Injury by Modulating Macrophage Polarization and Suppressing Apoptosis.苦参碱通过调节巨噬细胞极化和抑制细胞凋亡减轻肺损伤。
J Surg Res. 2023 Jan;281:264-274. doi: 10.1016/j.jss.2022.08.003. Epub 2022 Oct 8.
8
[Chemome profiling of Qijiao Shengbai Capsules by UPLC-IT-TOF-MS].基于超高效液相色谱-离子阱-飞行时间质谱联用技术的芪胶升白胶囊化学物质组学分析
Zhongguo Zhong Yao Za Zhi. 2022 Sep;47(18):4938-4949. doi: 10.19540/j.cnki.cjcmm.20220328.301.
9
Analysis of the pharmacodynamic difference between Xiaojin Pills taken with Chinese Baijiu and water based on serum pharmacochemistry and pharmacokinetics.基于血清药物化学和药代动力学分析小金丸与白酒及水同服的药效学差异
J Ethnopharmacol. 2023 Jan 10;300:115723. doi: 10.1016/j.jep.2022.115723. Epub 2022 Sep 14.
10
Inimitable Impacts of Ceramides on Lipid Rafts Formed in Artificial and Natural Cell Membranes.神经酰胺对人工和天然细胞膜中形成的脂筏的独特影响。
Membranes (Basel). 2022 Jul 23;12(8):727. doi: 10.3390/membranes12080727.