Suppr超能文献

整合转录组学和代谢组学图谱揭示了改良当归补血汤对小鼠辐射诱导白细胞减少症的保护机制。

Integrated transcriptomic and metabolomic profiles reveal the protective mechanism of modified Danggui Buxue decoction on radiation-induced leukopenia in mice.

作者信息

Chen Wei, Xin Jiayun, Wei Xintong, Ding Qianqian, Shen Yunheng, Xu Xike, Wei Yanping, Lv Yanhui, Wang Jie, Li Zhanhong, Zhang Weidong, Zu Xianpeng

机构信息

School of Pharmacy, Naval Medical University, Shanghai, China.

School of Pharmacy, Shandong University of Traditional Chinese Medicine, Jinan, China.

出版信息

Front Pharmacol. 2023 Aug 3;14:1178724. doi: 10.3389/fphar.2023.1178724. eCollection 2023.

Abstract

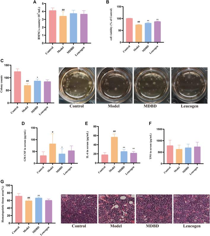
Leukopenia caused by radiation hinders the continuous treatment of cancers. Danggui Buxue Decoction (DBD) has been widely used in clinical owing to low toxicity and definite therapeutic effects to increase leukocytes. Meanwhile, icaritin (ICT) has also been proved to have the effect of boosting peripheral blood cells proliferation. However, there is no study to prove the efficacy of MDBD (Modified Danggui Buxue Decoction), a derivative herbal formula composed of DBD and ICT, in the treatment of radiation-induced leukopenia. In this study, we performed a model of 3.5 Gy whole-body radiation to induce leukopenia in mice. The results of pharmacodynamic studies demonstrated that MDBD could significantly increase the white blood cells in peripheral blood by improving the activity of bone marrow nuclear cells, reducing bone marrow damage, modulating spleen index, and regulating hematopoietic factors to alleviate leukopenia. We also analyzed the integrated results of metabolomics and transcriptomics and found that MDBD could relieve leukopenia and alleviate bone marrow damage by targeting steroid biosynthesis and IL-17 signaling pathway, in which the key genes are Jun, Cxcl2 and Egr1. Therefore, our study provides a basis for the effectiveness and compatibility in the combination of traditional Chinese medicine formula and small molecule drugs.

摘要

辐射引起的白细胞减少症阻碍了癌症的持续治疗。当归补血汤(DBD)因其低毒性和明确的升白细胞治疗效果而在临床上被广泛应用。同时,淫羊藿素(ICT)也被证明具有促进外周血细胞增殖的作用。然而,尚无研究证实由DBD和ICT组成的衍生中药复方——改良当归补血汤(MDBD)治疗辐射诱导白细胞减少症的疗效。在本研究中,我们建立了3.5 Gy全身照射模型以诱导小鼠白细胞减少症。药效学研究结果表明,MDBD可通过提高骨髓有核细胞活性、减轻骨髓损伤、调节脾脏指数和调控造血因子来显著增加外周血白细胞,从而缓解白细胞减少症。我们还分析了代谢组学和转录组学的综合结果,发现MDBD可通过靶向类固醇生物合成和IL-17信号通路来缓解白细胞减少症并减轻骨髓损伤,其中关键基因是Jun、Cxcl2和Egr1。因此,我们的研究为中药复方与小分子药物联合应用的有效性和配伍性提供了依据。

https://cdn.ncbi.nlm.nih.gov/pmc/blobs/836a/10434993/74bbcb620237/fphar-14-1178724-g001.jpg

文献检索

告别复杂PubMed语法,用中文像聊天一样搜索,搜遍4000万医学文献。AI智能推荐,让科研检索更轻松。

立即免费搜索

文件翻译

保留排版,准确专业,支持PDF/Word/PPT等文件格式,支持 12+语言互译。

免费翻译文档

深度研究

AI帮你快速写综述,25分钟生成高质量综述,智能提取关键信息,辅助科研写作。

立即免费体验