• 文献检索
  • 文档翻译
  • 深度研究
  • 学术资讯
  • Suppr Zotero 插件Zotero 插件
  • 邀请有礼
  • 套餐&价格
  • 历史记录
应用&插件
Suppr Zotero 插件Zotero 插件浏览器插件Mac 客户端Windows 客户端微信小程序
定价
高级版会员购买积分包购买API积分包
服务
文献检索文档翻译深度研究API 文档MCP 服务
关于我们
关于 Suppr公司介绍联系我们用户协议隐私条款
关注我们

Suppr 超能文献

核心技术专利:CN118964589B侵权必究
粤ICP备2023148730 号-1Suppr @ 2026

文献检索

告别复杂PubMed语法,用中文像聊天一样搜索,搜遍4000万医学文献。AI智能推荐,让科研检索更轻松。

立即免费搜索

文件翻译

保留排版,准确专业,支持PDF/Word/PPT等文件格式,支持 12+语言互译。

免费翻译文档

深度研究

AI帮你快速写综述,25分钟生成高质量综述,智能提取关键信息,辅助科研写作。

立即免费体验

METRN与人类肿瘤预后及免疫浸润相关性的泛癌分析。

A pan-cancer analysis of the association of METRN with prognosis and immune infiltration in human tumors.

作者信息

Wang Li, Huang Guofu, Xiao Han, Leng Xiaoling

机构信息

The Fifth Affiliated Hospital of Xinjiang Medical University, Xinjiang Medical University, Urumqi, China.

Dongguan Institute of Clinical Cancer Research, Dongguan Key Laboratory of Precision Diagnosis and Treatment for Tumors, The Tenth Affiliated Hospital of Southern Medical University (Dongguan People's Hospital), Dongguan, China.

出版信息

Heliyon. 2024 Aug 30;10(17):e37213. doi: 10.1016/j.heliyon.2024.e37213. eCollection 2024 Sep 15.

DOI:10.1016/j.heliyon.2024.e37213
PMID:39296047
原文链接:https://pmc.ncbi.nlm.nih.gov/articles/PMC11408854/
Abstract

BACKGROUND

Meteorin (METRN) is expressed predominantly in the central nervous system (CNS), where it functions by regulating glial cell differentiation and promoting axonal elongation. Nonetheless, its function within tumors is still not well understood. In this study, we focused on investigating its expression across various cancers and delving deeper into how METRN expression correlates with prognosis and immune infiltration.

METHODS

We explored METRN expression patterns in pan-cancers utilizing data obtained from the UCSC Xena and TCGA. In addition, analyses of survival and clinical association were conducted for tumors where METRN could affect the prognosis. Subsequently, nomogram models were constructed for sarcoma (SARC) and prostate adenocarcinoma (PRAD) to verify METRN's prognostic value in tumors. Furthermore, we also discussed the link between METRN and immune infiltration. As far as mechanisms are concerned, functional enrichment analysis was conducted to analyze the functional components and signaling pathways involved in METRN.

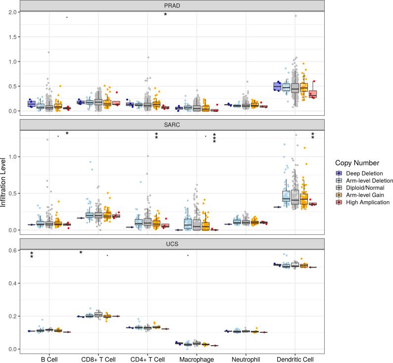
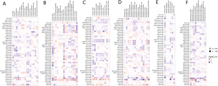
RESULTS

This study found that METRN was abnormally expressed in various tumors, closely connected with the prognosis and clinical characteristics of several tumors, and had good prognostic value. Moreover, analysis of immune infiltration revealed that METRN interacts with multiple immune cells, with alterations in the immune microenvironment potentially influencing tumor prognosis. Enrichment analysis indicates that METRN may influence tumorigenesis and progression through immune-related pathways.

CONCLUSION

To sum up, our study demonstrates that METRN can be a prospective predictive biomarker in diverse cancer types and a promising target for cancer immunotherapy for pan-cancer.

摘要

背景

陨石蛋白(METRN)主要在中枢神经系统(CNS)中表达,其通过调节胶质细胞分化和促进轴突伸长发挥作用。尽管如此,其在肿瘤中的功能仍未得到充分了解。在本研究中,我们专注于研究其在各种癌症中的表达,并深入探讨METRN表达与预后和免疫浸润的相关性。

方法

我们利用从加州大学圣克鲁兹分校Xena数据库和癌症基因组图谱(TCGA)获得的数据,探索泛癌中METRN的表达模式。此外,对METRN可能影响预后的肿瘤进行了生存分析和临床关联分析。随后,构建了肉瘤(SARC)和前列腺腺癌(PRAD)的列线图模型,以验证METRN在肿瘤中的预后价值。此外,我们还讨论了METRN与免疫浸润之间的联系。就机制而言,进行了功能富集分析,以分析参与METRN的功能成分和信号通路。

结果

本研究发现,METRN在各种肿瘤中异常表达,与几种肿瘤的预后和临床特征密切相关,具有良好的预后价值。此外,免疫浸润分析表明,METRN与多种免疫细胞相互作用,免疫微环境的改变可能影响肿瘤预后。富集分析表明,METRN可能通过免疫相关途径影响肿瘤发生和进展。

结论

综上所述,我们的研究表明,METRN可以作为多种癌症类型中的一种有前景的预测生物标志物,也是泛癌免疫治疗的一个有希望的靶点。

https://cdn.ncbi.nlm.nih.gov/pmc/blobs/59f3/11408854/95c3e5b21382/mmcfigs7.jpg
https://cdn.ncbi.nlm.nih.gov/pmc/blobs/59f3/11408854/98552c9c826f/gr1.jpg
https://cdn.ncbi.nlm.nih.gov/pmc/blobs/59f3/11408854/25cab68bdc71/gr2.jpg
https://cdn.ncbi.nlm.nih.gov/pmc/blobs/59f3/11408854/64efa6744e0b/gr3.jpg
https://cdn.ncbi.nlm.nih.gov/pmc/blobs/59f3/11408854/eec258d15f0a/gr4.jpg
https://cdn.ncbi.nlm.nih.gov/pmc/blobs/59f3/11408854/8744b43d7645/gr5.jpg
https://cdn.ncbi.nlm.nih.gov/pmc/blobs/59f3/11408854/e75777bab8c8/gr6.jpg
https://cdn.ncbi.nlm.nih.gov/pmc/blobs/59f3/11408854/6dcb7abd1ec3/gr7.jpg
https://cdn.ncbi.nlm.nih.gov/pmc/blobs/59f3/11408854/e3c57a35979d/gr8.jpg
https://cdn.ncbi.nlm.nih.gov/pmc/blobs/59f3/11408854/70a153f0b214/mmcfigs1.jpg
https://cdn.ncbi.nlm.nih.gov/pmc/blobs/59f3/11408854/5c5d3313ad58/mmcfigs2.jpg
https://cdn.ncbi.nlm.nih.gov/pmc/blobs/59f3/11408854/251a036208d8/mmcfigs3.jpg
https://cdn.ncbi.nlm.nih.gov/pmc/blobs/59f3/11408854/19fd5d2ec617/mmcfigs4.jpg
https://cdn.ncbi.nlm.nih.gov/pmc/blobs/59f3/11408854/891f1ca621b8/mmcfigs5.jpg
https://cdn.ncbi.nlm.nih.gov/pmc/blobs/59f3/11408854/6f50b479be49/mmcfigs6.jpg
https://cdn.ncbi.nlm.nih.gov/pmc/blobs/59f3/11408854/95c3e5b21382/mmcfigs7.jpg
https://cdn.ncbi.nlm.nih.gov/pmc/blobs/59f3/11408854/98552c9c826f/gr1.jpg
https://cdn.ncbi.nlm.nih.gov/pmc/blobs/59f3/11408854/25cab68bdc71/gr2.jpg
https://cdn.ncbi.nlm.nih.gov/pmc/blobs/59f3/11408854/64efa6744e0b/gr3.jpg
https://cdn.ncbi.nlm.nih.gov/pmc/blobs/59f3/11408854/eec258d15f0a/gr4.jpg
https://cdn.ncbi.nlm.nih.gov/pmc/blobs/59f3/11408854/8744b43d7645/gr5.jpg
https://cdn.ncbi.nlm.nih.gov/pmc/blobs/59f3/11408854/e75777bab8c8/gr6.jpg
https://cdn.ncbi.nlm.nih.gov/pmc/blobs/59f3/11408854/6dcb7abd1ec3/gr7.jpg
https://cdn.ncbi.nlm.nih.gov/pmc/blobs/59f3/11408854/e3c57a35979d/gr8.jpg
https://cdn.ncbi.nlm.nih.gov/pmc/blobs/59f3/11408854/70a153f0b214/mmcfigs1.jpg
https://cdn.ncbi.nlm.nih.gov/pmc/blobs/59f3/11408854/5c5d3313ad58/mmcfigs2.jpg
https://cdn.ncbi.nlm.nih.gov/pmc/blobs/59f3/11408854/251a036208d8/mmcfigs3.jpg
https://cdn.ncbi.nlm.nih.gov/pmc/blobs/59f3/11408854/19fd5d2ec617/mmcfigs4.jpg
https://cdn.ncbi.nlm.nih.gov/pmc/blobs/59f3/11408854/891f1ca621b8/mmcfigs5.jpg
https://cdn.ncbi.nlm.nih.gov/pmc/blobs/59f3/11408854/6f50b479be49/mmcfigs6.jpg
https://cdn.ncbi.nlm.nih.gov/pmc/blobs/59f3/11408854/95c3e5b21382/mmcfigs7.jpg

相似文献

1
A pan-cancer analysis of the association of METRN with prognosis and immune infiltration in human tumors.METRN与人类肿瘤预后及免疫浸润相关性的泛癌分析。
Heliyon. 2024 Aug 30;10(17):e37213. doi: 10.1016/j.heliyon.2024.e37213. eCollection 2024 Sep 15.
2
Identification of SHCBP1 as a potential biomarker involving diagnosis, prognosis, and tumor immune microenvironment across multiple cancers.鉴定SHCBP1作为一种潜在的生物标志物,涉及多种癌症的诊断、预后及肿瘤免疫微环境。
Comput Struct Biotechnol J. 2022 Jun 18;20:3106-3119. doi: 10.1016/j.csbj.2022.06.039. eCollection 2022.
3
A comprehensive prognostic and immune infiltration analysis of EXOC3L1 in pan-cancer.泛癌中EXOC3L1的综合预后及免疫浸润分析
Front Genet. 2022 Nov 21;13:1044100. doi: 10.3389/fgene.2022.1044100. eCollection 2022.
4
CCL5 might be a prognostic biomarker and associated with immuno-therapeutic efficacy in cancers: A pan-cancer analysis.CCL5可能是一种预后生物标志物,并与癌症的免疫治疗疗效相关:一项泛癌分析。
Heliyon. 2023 Jul 13;9(7):e18215. doi: 10.1016/j.heliyon.2023.e18215. eCollection 2023 Jul.
5
Pan-cancer bioinformatics analysis of hepatic leukemia factor and further validation in colorectal cancer.肝白血病因子的泛癌生物信息学分析及在结直肠癌中的进一步验证
Transl Cancer Res. 2024 Jul 31;13(7):3299-3317. doi: 10.21037/tcr-23-2274. Epub 2024 Jul 26.
6
CDK1 Acts as a Prognostic Biomarker Associated with Immune Infiltration in Pan-Cancer, Especially in Gastrointestinal Tumors.细胞周期蛋白依赖性激酶1作为一种与泛癌尤其是胃肠道肿瘤免疫浸润相关的预后生物标志物。
Curr Med Chem. 2024 Jun 28. doi: 10.2174/0109298673322212240620111356.
7
MCM10 as a novel prognostic biomarker and its relevance to immune infiltration in gliomas.MCM10 作为一种新型的预后生物标志物及其与胶质瘤免疫浸润的相关性。
Technol Health Care. 2023;31(4):1301-1317. doi: 10.3233/THC-220576.
8
ORC6, a novel prognostic biomarker, correlates with T regulatory cell infiltration in prostate adenocarcinoma: a pan-cancer analysis.ORC6,一种新的预后生物标志物,与前列腺腺癌中的 T 调节细胞浸润相关:泛癌分析。
BMC Cancer. 2023 Mar 29;23(1):285. doi: 10.1186/s12885-023-10763-z.
9
Pan-Cancer Analysis of PDIA3: Identifying It as a Potential Biomarker for Tumor Prognosis and Immunotherapy.泛癌分析 PDIA3:鉴定其为肿瘤预后和免疫治疗的潜在生物标志物。
Oxid Med Cell Longev. 2022 Aug 22;2022:9614819. doi: 10.1155/2022/9614819. eCollection 2022.
10
Comprehensive analysis of 33 human cancers reveals clinical implications and immunotherapeutic value of the solute carrier family 35 member A2.对 33 种人类癌症的综合分析揭示了溶质载体家族 35 成员 A2 的临床意义和免疫治疗价值。
Front Immunol. 2023 May 18;14:1155182. doi: 10.3389/fimmu.2023.1155182. eCollection 2023.

引用本文的文献

1
Proteomic and In Silico Analyses Highlight Complement System's Role in Bladder Cancer Immune Regulation.蛋白质组学和计算机模拟分析凸显补体系统在膀胱癌免疫调节中的作用。
Medicina (Kaunas). 2025 Apr 16;61(4):735. doi: 10.3390/medicina61040735.
2
The accumulation of harmful genes within the ROH hotspot regions of the Tibetan sheep genome does not lead to genetic load.藏绵羊基因组ROH热点区域内有害基因的积累不会导致遗传负荷。
BMC Genomics. 2025 Jan 22;26(1):60. doi: 10.1186/s12864-025-11207-7.

本文引用的文献

1
EEF1D stabilized by SRSF9 promotes colorectal cancer via enhancing the proliferation and metastasis.SRSF9 稳定的 EEF1D 通过增强增殖和转移促进结直肠癌。
Int J Cancer. 2024 Oct 15;155(8):1487-1499. doi: 10.1002/ijc.35039. Epub 2024 May 21.
2
Chronic Lymphocytic Leukemia: Disease Biology.慢性淋巴细胞白血病:疾病生物学。
Acta Haematol. 2024;147(1):8-21. doi: 10.1159/000533610. Epub 2023 Sep 16.
3
Co-inhibition of TIGIT and PD-1/PD-L1 in Cancer Immunotherapy: Mechanisms and Clinical Trials.癌症免疫治疗中的 TIGIT 和 PD-1/PD-L1 的双重抑制:机制和临床试验。
Mol Cancer. 2023 Jun 8;22(1):93. doi: 10.1186/s12943-023-01800-3.
4
X-ray Crystal Structure-Guided Discovery of Novel Indole Analogues as Colchicine-Binding Site Tubulin Inhibitors with Immune-Potentiating and Antitumor Effects against Melanoma.基于 X 射线晶体结构的新型吲哚类似物的发现,作为与秋水仙素结合的微管蛋白抑制剂,具有免疫增强和抗肿瘤作用,可用于治疗黑色素瘤。
J Med Chem. 2023 May 25;66(10):6697-6714. doi: 10.1021/acs.jmedchem.3c00011. Epub 2023 May 5.
5
Meteorin Alleviates Paclitaxel-Induced Peripheral Neuropathic Pain in Mice. Meteorin 减轻紫杉醇诱导的小鼠周围神经性疼痛。
J Pain. 2023 Apr;24(4):555-567. doi: 10.1016/j.jpain.2022.10.015. Epub 2022 Nov 3.
6
Meteorin links the bone marrow hypoxic state to hematopoietic stem/progenitor cell mobilization.Meteorin 将骨髓缺氧状态与造血干细胞/祖细胞动员联系起来。
Cell Rep. 2022 Sep 20;40(12):111361. doi: 10.1016/j.celrep.2022.111361.
7
METTL13 facilitates cell growth and metastasis in gastric cancer via an eEF1A/HN1L positive feedback circuit.METTL13通过eEF1A/HN1L正反馈回路促进胃癌细胞的生长和转移。
J Cell Commun Signal. 2023 Mar;17(1):121-135. doi: 10.1007/s12079-022-00687-x. Epub 2022 Aug 4.
8
Integrin Signaling Shaping BTK-Inhibitor Resistance.整合素信号塑造 BTK 抑制剂耐药性。
Cells. 2022 Jul 18;11(14):2235. doi: 10.3390/cells11142235.
9
Phase II Randomized Study of Ramucirumab and Pembrolizumab Versus Standard of Care in Advanced Non-Small-Cell Lung Cancer Previously Treated With Immunotherapy-Lung-MAP S1800A.雷莫芦单抗联合帕博利珠单抗对比免疫治疗-肺癌-MAP S1800A 后治疗的晚期非小细胞肺癌的标准治疗的 II 期随机研究
J Clin Oncol. 2022 Jul 20;40(21):2295-2306. doi: 10.1200/JCO.22.00912. Epub 2022 Jun 3.
10
LPA suppresses T cell function by altering the cytoskeleton and disrupting immune synapse formation.LPA 通过改变细胞骨架和破坏免疫突触形成来抑制 T 细胞功能。
Proc Natl Acad Sci U S A. 2022 Apr 12;119(15):e2118816119. doi: 10.1073/pnas.2118816119. Epub 2022 Apr 8.