Suppr超能文献

基于间充质干细胞的 PEGylated β 细胞靶向细胞外囊泡通过抑制 NRF2 介导的铁死亡改善 β 细胞功能和数量。

PEGylated β-Cell-Targeting Exosomes from Mesenchymal Stem Cells Improve β Cell Function and Quantity by Suppressing NRF2-Mediated Ferroptosis.

机构信息

Department of Endocrinology, Qilu Hospital of Shandong University, Jinan, 250012, People's Republic of China.

Institute of Endocrine and Metabolic Diseases of Shandong University, Jinan, 250012, People's Republic of China.

出版信息

Int J Nanomedicine. 2024 Sep 14;19:9575-9596. doi: 10.2147/IJN.S459077. eCollection 2024.

Abstract

BACKGROUND

The depletion of β cell mass is widely recognized as a significant contributor to the progression of type 2 diabetes mellitus (T2DM). Exosomes derived from mesenchymal stem cells (MSC-EXOs) hold promise as cell-free therapies for treating T2DM. However, the precise effects and mechanisms through which MSC-EXO affects β cell function remain incompletely understood, and the limited ability of MSC-EXO to target β cells and the short blood circulation time hampers its therapeutic effectiveness.

METHODS

The effects of MSC-EXO were investigated in T2DM mice induced by a high-fat diet combined with STZ. Additionally, the high glucose-stimulated INS-1 cell line was used to investigate the potential mechanism of MSC-EXO. Michael addition reaction-mediated chemical coupling was used to modify the surface of the exosome membrane with a β-cell-targeting aptamer and polyethylene glycol (PEG). The β-cell targeting and blood circulation time were evaluated, and whether this modification enhanced the islet-protective effect of MSC-EXO was further analyzed.

RESULTS

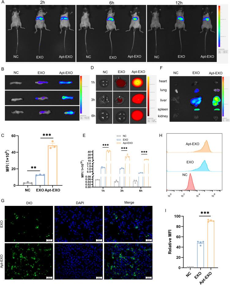
We observed that the therapeutic effects of MSC-EXO on T2DM manifested through the reduction of random blood glucose levels, enhancement of glucose and insulin tolerance, and increased insulin secretion. These effects were achieved by augmenting β cell mass via inhibiting nuclear factor erythroid 2-related factor 2 (NRF2)-mediated ferroptosis. Mechanistically, MSC-EXOs play a role in the NRF2-mediated anti-ferroptosis mechanism by transporting active proteins that are abundant in the AKT and ERK pathways. Moreover, compared to MSC-EXOs, aptamer- and PEG-modified exosomes (Apt-EXOs) were more effective in islet protection through PEG-mediated cycle prolongation and aptamer-mediated β-cell targeting.

CONCLUSION

MSC-EXO suppresses NRF2-mediated ferroptosis by delivering bioactive proteins to regulate the AKT/ERK signaling pathway, thereby improving the function and quantity of β cells. Additionally, Apt-EXO may serve as a novel drug carrier for islet-targeted therapy.

摘要

背景

β 细胞数量的减少被广泛认为是 2 型糖尿病(T2DM)进展的一个重要因素。间充质干细胞(MSC)衍生的外泌体有望成为治疗 T2DM 的无细胞治疗方法。然而,MSC-EXO 影响β 细胞功能的确切作用和机制仍不完全清楚,并且 MSC-EXO 靶向β 细胞的能力有限和血液循环时间短限制了其治疗效果。

方法

在高脂肪饮食联合 STZ 诱导的 T2DM 小鼠中研究了 MSC-EXO 的作用。此外,还使用高葡萄糖刺激的 INS-1 细胞系研究了 MSC-EXO 的潜在机制。迈克尔加成反应介导的化学偶联用于用β 细胞靶向适体和聚乙二醇(PEG)修饰外泌体膜。评估了β 细胞靶向和血液循环时间,并且进一步分析了这种修饰是否增强了 MSC-EXO 的胰岛保护作用。

结果

我们观察到 MSC-EXO 对 T2DM 的治疗效果表现为降低随机血糖水平、增强葡萄糖和胰岛素耐量以及增加胰岛素分泌。这些作用是通过抑制核因子红细胞 2 相关因子 2(NRF2)介导的铁死亡来增加β 细胞质量来实现的。从机制上讲,MSC-EXO 通过运输 AKT 和 ERK 途径中丰富的活性蛋白在 NRF2 介导的抗铁死亡机制中发挥作用。此外,与 MSC-EXO 相比,适体和 PEG 修饰的外泌体(Apt-EXO)通过 PEG 介导的循环延长和适体介导的β 细胞靶向在胰岛保护方面更有效。

结论

MSC-EXO 通过递送生物活性蛋白来抑制 NRF2 介导的铁死亡,从而调节 AKT/ERK 信号通路,从而改善β 细胞的功能和数量。此外,Apt-EXO 可能成为胰岛靶向治疗的新型药物载体。

https://cdn.ncbi.nlm.nih.gov/pmc/blobs/4ad1/11410040/1d1b2605026c/IJN-19-9575-g0001.jpg

文献检索

告别复杂PubMed语法,用中文像聊天一样搜索,搜遍4000万医学文献。AI智能推荐,让科研检索更轻松。

立即免费搜索

文件翻译

保留排版,准确专业,支持PDF/Word/PPT等文件格式,支持 12+语言互译。

免费翻译文档

深度研究

AI帮你快速写综述,25分钟生成高质量综述,智能提取关键信息,辅助科研写作。

立即免费体验