Suppr超能文献

靶向敲低肠道 SOAT2 的 siRNA/CS-PLGA 纳米粒子系统减少肠道脂质摄取并缓解肥胖。

siRNA/CS-PLGA Nanoparticle System Targeting Knockdown Intestinal SOAT2 Reduced Intestinal Lipid Uptake and Alleviated Obesity.

机构信息

State Key Laboratory of Reproductive Medicne and Offspring Health, School of Public Health, Nanjing Medical University, Nanjing, 211166, China.

Key Laboratory of Modern Toxicology of Ministry of Education, Center for Global Health, Nanjing Medical University, Nanjing, 211166, China.

出版信息

Adv Sci (Weinh). 2024 Oct;11(40):e2403442. doi: 10.1002/advs.202403442. Epub 2024 Sep 19.

Abstract

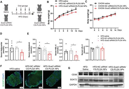
Effective inhibition of intestinal lipid uptake is an efficient strategy for the treatment of disorders related to lipid metabolism. Sterol O-acyltransferase 2 (SOAT2) is responsible for the esterification of free cholesterol and fatty acids into cholesteryl esters. We found that intestine-specific SOAT2 knockout (Soat2) mice was capable to prevent the development of dietary induced obesity due to reduced intestinal lipid absorption. Soat2 siRNA/CS-PLGA nanoparticle system was constructed to enable intestinal delivery and inhibition of Soat2. This nanoparticle system was composed of PLGA-block-PEG and chitosan specifically delivering Soat2 siRNAs into small intestines in mice, effectively inhibit intestinal lipid uptake and resolving obesity. In revealing the underlying mechanism by which intestinal SOAT2 regulating fatty acid uptake, enhanced CD36 ubiquitination degradation was found in enterocytes upon SOAT2 inhibition. Insufficient free cholesterol esterification promoted endoplasmic reticulum stress and recruitment of E3 ligase RNF5 to activate CD36 ubiquitination in SOAT2 knockdown enterocytes. This work demonstrates a potential modulatory function of intestinal SOAT2 on lipid uptake highlighting the therapeutic effect on obesity by targeting intestinal SOAT2, exhibiting promising translational relevance in the siRNA therapeutic-based treatment for obesity.

摘要

有效的抑制肠道脂质吸收是治疗与脂质代谢相关疾病的有效策略。甾醇 O-酰基转移酶 2(SOAT2)负责将游离胆固醇和脂肪酸酯化形成胆固醇酯。我们发现,肠道特异性 SOAT2 敲除(Soat2)小鼠能够通过减少肠道脂质吸收来预防饮食诱导的肥胖的发生。构建了 SOAT2 siRNA/CS-PLGA 纳米粒子系统,以实现肠道递药和 SOAT2 抑制。该纳米粒子系统由 PLGA 嵌段聚乙二醇和壳聚糖组成,可将 SOAT2 siRNA 特异性递送至小鼠小肠,有效抑制肠道脂质摄取并解决肥胖问题。在揭示肠道 SOAT2 调节脂肪酸摄取的潜在机制时,发现 SOAT2 抑制后肠细胞中 CD36 的泛素化降解增强。游离胆固醇酯化不足促进内质网应激,并募集 E3 连接酶 RNF5 激活 SOAT2 敲低肠细胞中的 CD36 泛素化。这项工作证明了肠道 SOAT2 对脂质摄取具有潜在的调节功能,通过靶向肠道 SOAT2 治疗肥胖症具有治疗效果,在基于 siRNA 治疗肥胖症方面具有有前景的转化相关性。

https://cdn.ncbi.nlm.nih.gov/pmc/blobs/00ba/11516059/d6ce601b7eab/ADVS-11-2403442-g004.jpg

文献检索

告别复杂PubMed语法,用中文像聊天一样搜索,搜遍4000万医学文献。AI智能推荐,让科研检索更轻松。

立即免费搜索

文件翻译

保留排版,准确专业,支持PDF/Word/PPT等文件格式,支持 12+语言互译。

免费翻译文档

深度研究

AI帮你快速写综述,25分钟生成高质量综述,智能提取关键信息,辅助科研写作。

立即免费体验