• 文献检索
  • 文档翻译
  • 深度研究
  • 学术资讯
  • Suppr Zotero 插件Zotero 插件
  • 邀请有礼
  • 套餐&价格
  • 历史记录
应用&插件
Suppr Zotero 插件Zotero 插件浏览器插件Mac 客户端Windows 客户端微信小程序
定价
高级版会员购买积分包购买API积分包
服务
文献检索文档翻译深度研究API 文档MCP 服务
关于我们
关于 Suppr公司介绍联系我们用户协议隐私条款
关注我们

Suppr 超能文献

核心技术专利:CN118964589B侵权必究
粤ICP备2023148730 号-1Suppr @ 2026

文献检索

告别复杂PubMed语法,用中文像聊天一样搜索,搜遍4000万医学文献。AI智能推荐,让科研检索更轻松。

立即免费搜索

文件翻译

保留排版,准确专业,支持PDF/Word/PPT等文件格式,支持 12+语言互译。

免费翻译文档

深度研究

AI帮你快速写综述,25分钟生成高质量综述,智能提取关键信息,辅助科研写作。

立即免费体验

表面张力驱动的人 perilipins 在脂滴上的分类。

Surface tension-driven sorting of human perilipins on lipid droplets.

机构信息

Université Côte d'Azur, CNRS and Inserm, Institut de Pharmacologie Moléculaire et Cellulaire, UMR 7275 , Sophia Antipolis, France.

Centre de Recherche en Biologie Cellulaire de Montpellier-CRBM, Université de Montpellier, CNRS, UMR 5237 , Montpellier, France.

出版信息

J Cell Biol. 2024 Dec 2;223(12). doi: 10.1083/jcb.202403064. Epub 2024 Sep 19.

DOI:10.1083/jcb.202403064
PMID:39297796
原文链接:https://pmc.ncbi.nlm.nih.gov/articles/PMC11413419/
Abstract

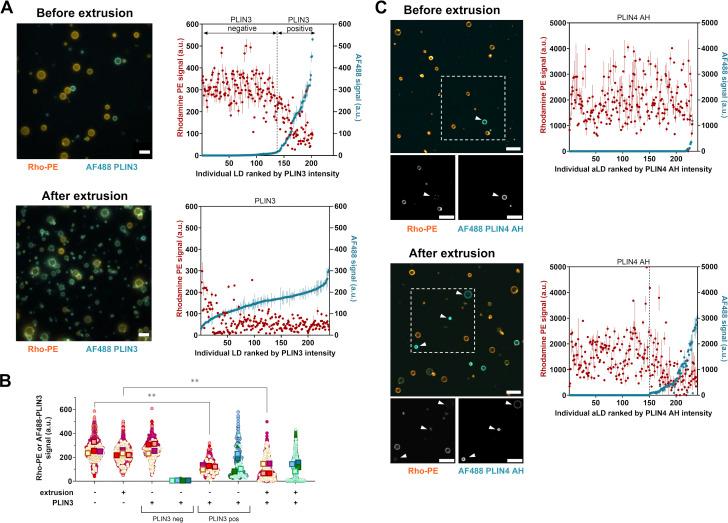
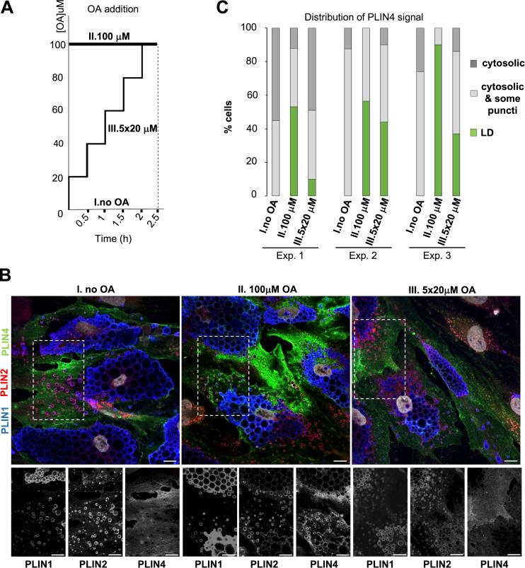
Perilipins (PLINs), the most abundant proteins on lipid droplets (LDs), display similar domain organization including amphipathic helices (AH). However, the five human PLINs bind different LDs, suggesting different modes of interaction. We established a minimal system whereby artificial LDs covered with defined polar lipids were transiently deformed to promote surface tension. Binding of purified PLIN3 and PLIN4 AH was strongly facilitated by tension but was poorly sensitive to phospholipid composition and to the presence of diacylglycerol. Accordingly, LD coverage by PLIN3 increased as phospholipid coverage decreased. In contrast, PLIN1 bound readily to LDs fully covered by phospholipids; PLIN2 showed an intermediate behavior between PLIN1 and PLIN3. In human adipocytes, PLIN3/4 were found in a soluble pool and relocated to LDs upon stimulation of fast triglyceride synthesis, whereas PLIN1 and PLIN2 localized to pre-existing LDs, consistent with the large difference in LD avidity observed in vitro. We conclude that the PLIN repertoire is adapted to handling LDs with different surface properties.

摘要

脂滴(LDs)上含量最丰富的蛋白是 perilipins(PLINs),它们具有相似的结构域组织,包括两亲性螺旋(AH)。然而,五种人类 PLIN 结合不同的 LDs,表明存在不同的相互作用模式。我们建立了一个最小的系统,其中覆盖有特定极性脂质的人工 LDs 会暂时变形以促进表面张力。纯化的 PLIN3 和 PLIN4 AH 的结合强烈地受到张力的促进,但对磷脂组成和二酰基甘油的存在不敏感。因此,随着磷脂覆盖率的降低,PLIN3 对 LD 的覆盖增加。相比之下,PLIN1 很容易与完全被磷脂覆盖的 LDs 结合;PLIN2 表现出介于 PLIN1 和 PLIN3 之间的中间行为。在人类脂肪细胞中,PLIN3/4 存在于可溶池中,在快速甘油三酯合成刺激下重新定位到 LDs,而 PLIN1 和 PLIN2 定位于预先存在的 LDs 上,这与体外观察到的 LD 亲和力的巨大差异一致。我们得出结论,PLIN 库适应于处理具有不同表面性质的 LDs。

https://cdn.ncbi.nlm.nih.gov/pmc/blobs/12da/11413419/9daebef99e12/JCB_202403064_FigS5.jpg
https://cdn.ncbi.nlm.nih.gov/pmc/blobs/12da/11413419/dea7013f04fd/JCB_202403064_Fig1.jpg
https://cdn.ncbi.nlm.nih.gov/pmc/blobs/12da/11413419/638270719a86/JCB_202403064_FigS1.jpg
https://cdn.ncbi.nlm.nih.gov/pmc/blobs/12da/11413419/7b5af9b3ce31/JCB_202403064_Fig2.jpg
https://cdn.ncbi.nlm.nih.gov/pmc/blobs/12da/11413419/382ad051031d/JCB_202403064_FigS2.jpg
https://cdn.ncbi.nlm.nih.gov/pmc/blobs/12da/11413419/04dee1b63423/JCB_202403064_Fig3.jpg
https://cdn.ncbi.nlm.nih.gov/pmc/blobs/12da/11413419/da59160f774a/JCB_202403064_FigS3.jpg
https://cdn.ncbi.nlm.nih.gov/pmc/blobs/12da/11413419/f2d50463c431/JCB_202403064_Fig4.jpg
https://cdn.ncbi.nlm.nih.gov/pmc/blobs/12da/11413419/20026e89f1a0/JCB_202403064_FigS4.jpg
https://cdn.ncbi.nlm.nih.gov/pmc/blobs/12da/11413419/dbfde6024783/JCB_202403064_Fig5.jpg
https://cdn.ncbi.nlm.nih.gov/pmc/blobs/12da/11413419/c931ad5d73d3/JCB_202403064_Fig6.jpg
https://cdn.ncbi.nlm.nih.gov/pmc/blobs/12da/11413419/f4b97ba95ea3/JCB_202403064_Fig7.jpg
https://cdn.ncbi.nlm.nih.gov/pmc/blobs/12da/11413419/2f89ecff9b29/JCB_202403064_Fig8.jpg
https://cdn.ncbi.nlm.nih.gov/pmc/blobs/12da/11413419/9daebef99e12/JCB_202403064_FigS5.jpg
https://cdn.ncbi.nlm.nih.gov/pmc/blobs/12da/11413419/dea7013f04fd/JCB_202403064_Fig1.jpg
https://cdn.ncbi.nlm.nih.gov/pmc/blobs/12da/11413419/638270719a86/JCB_202403064_FigS1.jpg
https://cdn.ncbi.nlm.nih.gov/pmc/blobs/12da/11413419/7b5af9b3ce31/JCB_202403064_Fig2.jpg
https://cdn.ncbi.nlm.nih.gov/pmc/blobs/12da/11413419/382ad051031d/JCB_202403064_FigS2.jpg
https://cdn.ncbi.nlm.nih.gov/pmc/blobs/12da/11413419/04dee1b63423/JCB_202403064_Fig3.jpg
https://cdn.ncbi.nlm.nih.gov/pmc/blobs/12da/11413419/da59160f774a/JCB_202403064_FigS3.jpg
https://cdn.ncbi.nlm.nih.gov/pmc/blobs/12da/11413419/f2d50463c431/JCB_202403064_Fig4.jpg
https://cdn.ncbi.nlm.nih.gov/pmc/blobs/12da/11413419/20026e89f1a0/JCB_202403064_FigS4.jpg
https://cdn.ncbi.nlm.nih.gov/pmc/blobs/12da/11413419/dbfde6024783/JCB_202403064_Fig5.jpg
https://cdn.ncbi.nlm.nih.gov/pmc/blobs/12da/11413419/c931ad5d73d3/JCB_202403064_Fig6.jpg
https://cdn.ncbi.nlm.nih.gov/pmc/blobs/12da/11413419/f4b97ba95ea3/JCB_202403064_Fig7.jpg
https://cdn.ncbi.nlm.nih.gov/pmc/blobs/12da/11413419/2f89ecff9b29/JCB_202403064_Fig8.jpg
https://cdn.ncbi.nlm.nih.gov/pmc/blobs/12da/11413419/9daebef99e12/JCB_202403064_FigS5.jpg

相似文献

1
Surface tension-driven sorting of human perilipins on lipid droplets.表面张力驱动的人 perilipins 在脂滴上的分类。
J Cell Biol. 2024 Dec 2;223(12). doi: 10.1083/jcb.202403064. Epub 2024 Sep 19.
2
Molecular mechanisms of perilipin protein function in lipid droplet metabolism. perilipin 蛋白在脂滴代谢中的分子机制。
FEBS Lett. 2024 May;598(10):1170-1198. doi: 10.1002/1873-3468.14792. Epub 2024 Jan 1.
3
Binding of perilipin 3 to membranes containing diacylglycerol is mediated by conserved residues within its PAT domain. perilipin 3 与含有二酰基甘油的膜的结合是由其 PAT 结构域内的保守残基介导的。
J Biol Chem. 2023 Dec;299(12):105384. doi: 10.1016/j.jbc.2023.105384. Epub 2023 Oct 28.
4
Skeletal muscle lipid droplets are resynthesized before being coated with perilipin proteins following prolonged exercise in elite male triathletes.在精英男性三项全能运动员进行长时间运动后,骨骼肌脂滴在被 perilipin 蛋白包裹之前会重新合成。
Am J Physiol Endocrinol Metab. 2020 Mar 1;318(3):E357-E370. doi: 10.1152/ajpendo.00399.2019. Epub 2020 Jan 14.
5
Structural insights into perilipin 3 membrane association in response to diacylglycerol accumulation.结构洞察 perilipin 3 对二酰基甘油积累的膜结合反应。
Nat Commun. 2023 Jun 2;14(1):3204. doi: 10.1038/s41467-023-38725-w.
6
Perilipin2 depletion causes lipid droplet enlargement in the ovarian corpus luteum in mice.perilipin2缺失导致小鼠卵巢黄体中脂滴增大。
J Reprod Dev. 2024 Oct 1;70(5):296-302. doi: 10.1262/jrd.2024-023. Epub 2024 Jul 15.
7
Forskolin induced remodeling of lipid droplets in rat adipocytes.福司可林诱导大鼠脂肪细胞中脂滴重塑。
Sheng Li Xue Bao. 2019 Jun 25;71(3):379-387.
8
Dual binding motifs underpin the hierarchical association of perilipins1-3 with lipid droplets.双重结合基序为 perilipins1-3 与脂滴的层次关联提供了基础。
Mol Biol Cell. 2019 Mar 1;30(5):703-716. doi: 10.1091/mbc.E18-08-0534. Epub 2019 Jan 16.
9
Lipid Droplet Protein PLIN1 Regulates Inflammatory Polarity in Human Macrophages and is Involved in Atherosclerotic Plaque Development by Promoting Stable Lipid Storage.脂滴蛋白 PLIN1 通过促进稳定的脂质储存来调节人巨噬细胞中的炎症极性,并参与动脉粥样硬化斑块的形成。
J Atheroscler Thromb. 2023 Feb 1;30(2):170-181. doi: 10.5551/jat.63153. Epub 2022 Jun 6.
10
Perilipin membrane integration determines lipid droplet heterogeneity in differentiating adipocytes. perilipin 膜的整合决定了分化脂肪细胞中脂滴的异质性。
Cell Rep. 2024 Apr 23;43(4):114093. doi: 10.1016/j.celrep.2024.114093. Epub 2024 Apr 10.

引用本文的文献

1
genotypes differentially remodel the astrocytic lipid droplet-associated proteome to shape lipid droplet dynamics.基因型差异重塑星形胶质细胞脂滴相关蛋白质组以塑造脂滴动态。
bioRxiv. 2025 Aug 20:2025.08.19.669163. doi: 10.1101/2025.08.19.669163.
2
Hepatocyte-specific CLSTN3B ablation impairs lipid droplet maturation and alleviates diet-induced steatohepatitis in mice.肝细胞特异性CLSTN3B基因敲除会损害脂滴成熟,并减轻小鼠饮食诱导的脂肪性肝炎。
bioRxiv. 2025 May 25:2025.05.20.655199. doi: 10.1101/2025.05.20.655199.
3
Stearoyl-CoA desaturase inhibition normalizes brain lipid saturation, α-synuclein homeostasis, and motor function in mutant Gba1-Parkinson mice.

本文引用的文献

1
Methods for making and observing model lipid droplets.制作和观察模型脂滴的方法。
Cell Rep Methods. 2024 May 20;4(5):100774. doi: 10.1016/j.crmeth.2024.100774. Epub 2024 May 14.
2
Perilipin membrane integration determines lipid droplet heterogeneity in differentiating adipocytes. perilipin 膜的整合决定了分化脂肪细胞中脂滴的异质性。
Cell Rep. 2024 Apr 23;43(4):114093. doi: 10.1016/j.celrep.2024.114093. Epub 2024 Apr 10.
3
A spatiotemporal proteomic map of human adipogenesis.人类脂肪生成的时空蛋白质组图谱。
硬脂酰辅酶A去饱和酶抑制可使突变型Gba1帕金森病小鼠的脑脂质饱和度、α-突触核蛋白稳态和运动功能恢复正常。
JCI Insight. 2025 Jun 3;10(13). doi: 10.1172/jci.insight.188413. eCollection 2025 Jul 8.
4
Identification and Characterization of Lipid Droplet-Associated Protein (LDAP) Isoforms from Tung Tree ().油桐脂滴相关蛋白(LDAP)亚型的鉴定与表征
Plants (Basel). 2025 Mar 5;14(5):814. doi: 10.3390/plants14050814.
Nat Metab. 2024 May;6(5):861-879. doi: 10.1038/s42255-024-01025-8. Epub 2024 Apr 2.
4
Lipid droplets and cellular lipid flux.脂滴与细胞脂质通量
Nat Cell Biol. 2024 Mar;26(3):331-345. doi: 10.1038/s41556-024-01364-4. Epub 2024 Mar 7.
5
APOE traffics to astrocyte lipid droplets and modulates triglyceride saturation and droplet size.载脂蛋白 E 转运至星形胶质细胞脂滴,并调节甘油三酯饱和度和脂滴大小。
J Cell Biol. 2024 Apr 1;223(4). doi: 10.1083/jcb.202305003. Epub 2024 Feb 9.
6
Lipid droplets provide metabolic flexibility for cancer progression.脂滴为癌症进展提供代谢灵活性。
FEBS Lett. 2024 May;598(10):1301-1327. doi: 10.1002/1873-3468.14820. Epub 2024 Feb 7.
7
Molecular mechanisms of perilipin protein function in lipid droplet metabolism. perilipin 蛋白在脂滴代谢中的分子机制。
FEBS Lett. 2024 May;598(10):1170-1198. doi: 10.1002/1873-3468.14792. Epub 2024 Jan 1.
8
The role of lipid droplet associated proteins in inherited human disorders.脂滴相关蛋白在遗传性人类疾病中的作用。
FEBS Lett. 2024 May;598(10):1205-1206. doi: 10.1002/1873-3468.14779. Epub 2023 Dec 14.
9
Binding of perilipin 3 to membranes containing diacylglycerol is mediated by conserved residues within its PAT domain. perilipin 3 与含有二酰基甘油的膜的结合是由其 PAT 结构域内的保守残基介导的。
J Biol Chem. 2023 Dec;299(12):105384. doi: 10.1016/j.jbc.2023.105384. Epub 2023 Oct 28.
10
The Troyer syndrome protein spartin mediates selective autophagy of lipid droplets.特罗耶综合征蛋白 spartin 介导脂滴的选择性自噬。
Nat Cell Biol. 2023 Aug;25(8):1101-1110. doi: 10.1038/s41556-023-01178-w. Epub 2023 Jul 13.