Suppr超能文献

植酸钠负载聚乙烯醇水凝胶通过抑制铁死亡促进受损角膜上皮愈合。

Phytic acid-loaded polyvinyl alcohol hydrogel promotes wound healing of injured corneal epithelium through inhibiting ferroptosis.

机构信息

Department of Ophthalmology, Shanghai Ninth People's Hospital, School of Medicine, Shanghai Jiao Tong University, Shanghai, 200011, China; Shanghai Key Laboratory of Orbital Diseases and Ocular Oncology, Shanghai, 200011, China.

Institute of Nano Biomedicine and Engineering, School of Sensing Science and Engineering, School of Electronic Information and Electrical Engineering, Shanghai Jiao Tong University, Shanghai, 200240, China.

出版信息

Redox Biol. 2024 Oct;76:103354. doi: 10.1016/j.redox.2024.103354. Epub 2024 Sep 11.

Abstract

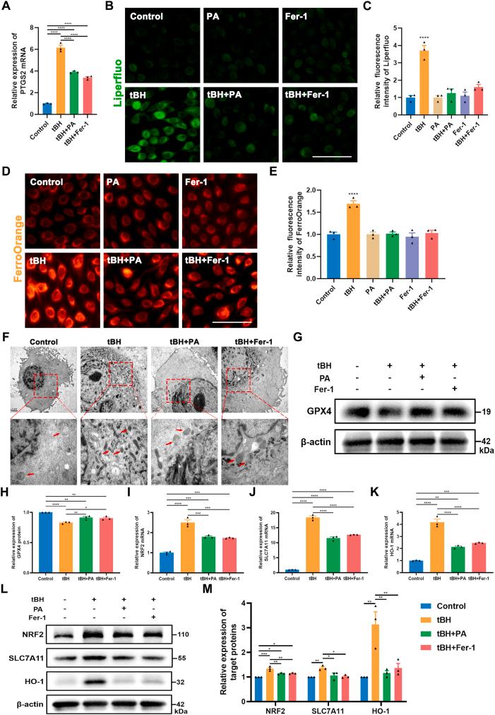
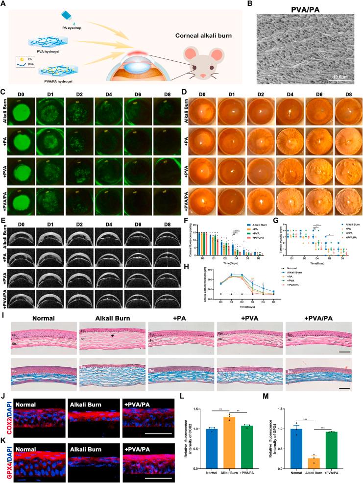
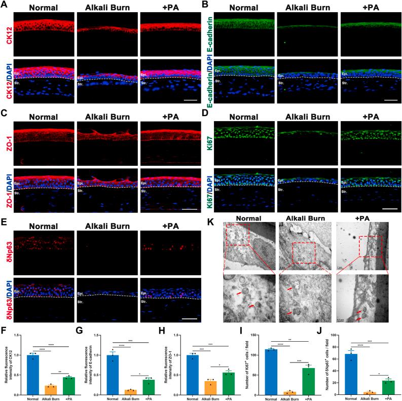
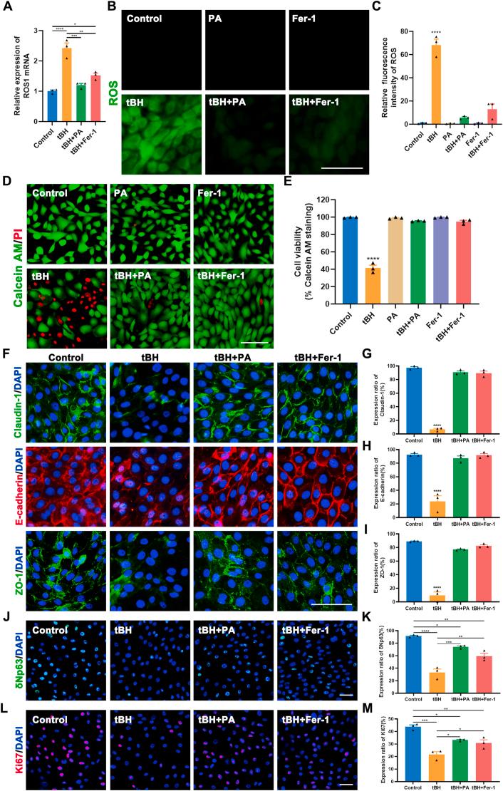
As the important barrier of intraocular tissue, cornea is easy to suffer various kinds of injuries. Among them, acute alkali burn is a thorny ophthalmic emergency event, which can lead to corneal persistent epithelial defects, ulcers, and even perforation. Ferroptosis, a mode of regulatory cell death, has been found to play a key role in the process of corneal alkali burn, of which lipid peroxidation and intracellular iron levels are considered to be the possible therapeutic targets. To seek new effective treatments, the study herein focused on the occurrence of oxidative stress and ferroptosis in corneal alkali burn, exploring the role of phytic acid (PA), a natural small molecule with both antioxidant and iron chelating capacity, in the repair of corneal epithelial injury. The in vivo therapeutic results showed that PA eyedrops treatment promoted the recovery of corneal morphology and function, and in vitro experiments proved that PA prompted the repair of oxidative stress induced-corneal epithelial injury through ferroptosis inhibition. In addition, better drug treatment effect could be achieved through hydrogel delivery and sustained release, and our in vivo experiments showed the superior therapeutic effects of PA delivered by PVA hydrogels with larger molecular weights on corneal injury. In summary, this study demonstrated the excellent effect of natural small molecule PA with antioxidant and high efficiency chelating ferrous ions on ferroptosis inhibition, and showed the outstanding application prospect of PVA/PA hydrogels in the treatment of corneal epithelial injury.

摘要

作为眼内组织的重要屏障,角膜容易受到各种损伤。其中,急性碱烧伤是一种棘手的眼科急症,可导致角膜持续上皮缺损、溃疡,甚至穿孔。铁死亡作为一种调节性细胞死亡方式,已被发现其在角膜碱烧伤过程中起着关键作用,其中脂质过氧化和细胞内铁水平被认为是可能的治疗靶点。为了寻求新的有效治疗方法,本研究聚焦于角膜碱烧伤中氧化应激和铁死亡的发生,探索植酸(PA)作为一种具有抗氧化和铁螯合能力的天然小分子在角膜上皮损伤修复中的作用。体内治疗结果表明,PA 滴眼剂治疗促进了角膜形态和功能的恢复,体外实验证明,PA 通过抑制铁死亡来促使氧化应激诱导的角膜上皮损伤修复。此外,通过水凝胶递送和持续释放可以实现更好的药物治疗效果,我们的体内实验表明,具有较大分子量的 PVA 水凝胶递送的 PA 在治疗角膜损伤方面具有更好的治疗效果。总之,本研究证明了天然小分子 PA 具有抗氧化和高效螯合亚铁离子的能力,对抑制铁死亡有很好的效果,并展示了 PVA/PA 水凝胶在治疗角膜上皮损伤方面的突出应用前景。

https://cdn.ncbi.nlm.nih.gov/pmc/blobs/d980/11426138/6323cc94bd25/ga1.jpg

文献检索

告别复杂PubMed语法,用中文像聊天一样搜索,搜遍4000万医学文献。AI智能推荐,让科研检索更轻松。

立即免费搜索

文件翻译

保留排版,准确专业,支持PDF/Word/PPT等文件格式,支持 12+语言互译。

免费翻译文档

深度研究

AI帮你快速写综述,25分钟生成高质量综述,智能提取关键信息,辅助科研写作。

立即免费体验