Suppr超能文献

银杏酸通过影响 C2C12 成肌细胞的增殖和分化来调节成肌发生。

Ginkgolic acid regulates myogenic development by influencing the proliferation and differentiation of C2C12 myoblast cells.

机构信息

Department of Obstetrics and Gynecology, Chosun University College of Medicine, Gwangju 61452, Republic of Korea.

Research Institute of Medical Sciences, Chonnam National University Medical School, Hwasun‑gun, Jeollanam‑do 58128, Republic of Korea.

出版信息

Mol Med Rep. 2024 Nov;30(5). doi: 10.3892/mmr.2024.13328. Epub 2024 Sep 20.

Abstract

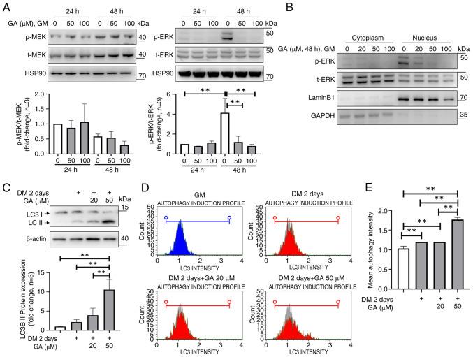
Ginkgolic acid (GA), isolated from the leaves and seed coats of , exerts several biological effects, including antitumor, antibacterial, anti‑HIV and anti‑inflammatory effects. However, the effects of GA on C2C12 myoblasts remain unclear. The present study assessed cell viability with the MTT assay and evaluated colony formation through crystal violet staining. Flow cytometry was used to analyze apoptosis with Annexin V/7‑AAD staining, proliferation with Ki67 staining and cell cycle arrest. Western blotting detected myogenic markers and other relevant proteins. Myotube formation was examined by immunofluorescence, and autophagy was measured using an LC3 antibody‑based kit via flow cytometry. The present study showed that treatment of C2C12 cells with GA significantly inhibited their viability and colony formation capacity but did not trigger apoptosis, as indicated by Annexin V/7‑AAD staining. However, Ki67 staining indicates that GA exerted dose‑dependent antiproliferative effects. Further analysis revealed that GA partially inhibited the growth of C2C12 cells via cell cycle arrest in S phase, highlighting its role in the disruption of cell proliferation. Furthermore, treatment with GA impaired myoblast differentiation, as evidenced by a reduction in the expression of the myogenesis markers, the myosin‑heavy chain, myoblast determination protein 1 and myogenin, and suppressed myotube formation. Notably, during C2C12 cell differentiation, GA promoted apoptosis without affecting cell cycle progression or Ki67 expression. Mechanistically, GA could suppress nuclear extracellular signal‑regulated kinase phosphorylation, suggesting that it modulates cell proliferation pathways. Moreover, GA triggered autophagy in differentiated C2C12 cells, as confirmed by elevated LC3 II levels. These findings highlight the multifaceted effects of GA on C2C12 cells.

摘要

银杏酸(GA)分离自银杏的叶子和种皮,具有多种生物学效应,包括抗肿瘤、抗菌、抗 HIV 和抗炎作用。然而,GA 对 C2C12 成肌细胞的作用尚不清楚。本研究通过 MTT 检测评估细胞活力,通过结晶紫染色评估集落形成。通过 Annexin V/7-AAD 染色流式细胞术分析细胞凋亡,通过 Ki67 染色分析细胞增殖,通过细胞周期阻滞分析细胞周期阻滞。Western blot 检测肌生成标记物和其他相关蛋白。通过免疫荧光法检测肌管形成,通过流式细胞术用 LC3 抗体试剂盒检测自噬。本研究表明,GA 处理 C2C12 细胞显著抑制其活力和集落形成能力,但 Annexin V/7-AAD 染色并未引发细胞凋亡。然而,Ki67 染色表明 GA 发挥了剂量依赖性的抗增殖作用。进一步分析表明,GA 通过细胞周期阻滞在 S 期部分抑制 C2C12 细胞的生长,突出了其在破坏细胞增殖中的作用。此外,GA 处理损害了成肌细胞的分化,表现为肌生成标记物、肌球蛋白重链、成肌决定蛋白 1 和肌生成素的表达减少,并抑制肌管形成。值得注意的是,在 C2C12 细胞分化过程中,GA 促进凋亡而不影响细胞周期进程或 Ki67 表达。机制上,GA 可以抑制核细胞外信号调节激酶磷酸化,表明其调节细胞增殖途径。此外,GA 在分化的 C2C12 细胞中引发自噬,这通过 LC3 II 水平的升高得到证实。这些发现强调了 GA 对 C2C12 细胞的多方面影响。

https://cdn.ncbi.nlm.nih.gov/pmc/blobs/63f3/11413845/e945b5dfdcd0/mmr-30-05-13328-g00.jpg

文献检索

告别复杂PubMed语法,用中文像聊天一样搜索,搜遍4000万医学文献。AI智能推荐,让科研检索更轻松。

立即免费搜索

文件翻译

保留排版,准确专业,支持PDF/Word/PPT等文件格式,支持 12+语言互译。

免费翻译文档

深度研究

AI帮你快速写综述,25分钟生成高质量综述,智能提取关键信息,辅助科研写作。

立即免费体验