Suppr超能文献

将NSC-34细胞系作为运动神经元模型的强化:阿糖胞苷的作用。

Empowering the NSC-34 cell line as a motor neuron model: cytosine arabinoside's action.

作者信息

Vitale Giuseppe, Amadio Susanna, Liguori Francesco, Volonté Cinzia

机构信息

Experimental Neuroscience and Neurological Disease Models, IRCCS Fondazione Santa Lucia, Rome, Italy.

Institute for System Analysis and Computer Science "Antonio Ruberti" (IASI), National Research Council (CNR), Rome, Italy.

出版信息

Neural Regen Res. 2024 Sep 24;21(1):357-64. doi: 10.4103/NRR.NRR-D-24-00034.

Abstract

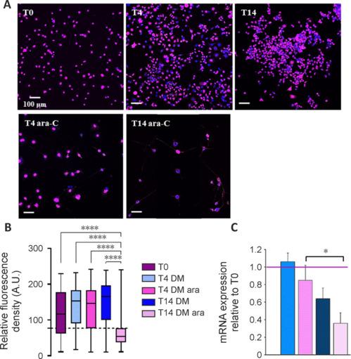
The NSC-34 cell line is a widely recognized motor neuron model and various neuronal differentiation protocols have been exploited. Under previously reported experimental conditions, only part of the cells resemble differentiated neurons; however, they do not exhibit extensive and time-prolonged neuritogenesis, and maintain their duplication capacity in culture. The aim of the present work was to facilitate long-term and more homogeneous neuronal differentiation in motor neuron-like NSC-34 cells. We found that the antimitotic drug cytosine arabinoside promoted robust and persistent neuronal differentiation in the entire cell population. Long and interconnecting neuronal processes with abundant growth cones were homogeneously induced and were durable for up to at least 6 weeks in culture. Moreover, cytosine arabinoside was permissive, dispensable, and mostly irreversible in priming NSC-34 cells for neurite initiation and regeneration after mechanical dislodgement. Finally, the expression of the cell proliferation antigen Ki67 was inhibited by cytosine arabinoside, whereas the expression levels of neuronal growth associated protein 43, vimentin, and motor neuron-specific p75, Islet2, homeobox 9 markers were upregulated, as confirmed by western blot and/or confocal immunofluorescence analysis. Overall, these findings support the use of NSC-34 cells as a motor neuron model for properly investigating neurodegenerative mechanisms and prospectively identifying neuroprotective strategies.

摘要

NSC-34细胞系是一种广泛认可的运动神经元模型,人们已经探索了各种神经元分化方案。在先前报道的实验条件下,只有部分细胞类似于分化的神经元;然而,它们并未表现出广泛且长时间的神经突形成,并且在培养中保持其复制能力。本研究的目的是促进运动神经元样NSC-34细胞的长期且更均匀的神经元分化。我们发现抗有丝分裂药物阿糖胞苷可促进整个细胞群体中强大且持久的神经元分化。具有丰富生长锥的长且相互连接的神经突被均匀诱导,并且在培养中可持续至少6周。此外,在机械脱离后,阿糖胞苷在引发NSC-34细胞进行神经突起始和再生方面是允许的、可省略的且大多是不可逆的。最后,通过蛋白质免疫印迹和/或共聚焦免疫荧光分析证实,阿糖胞苷抑制了细胞增殖抗原Ki67的表达,而神经元生长相关蛋白43、波形蛋白和运动神经元特异性p75、胰岛2、同源盒9标志物的表达水平上调。总体而言,这些发现支持将NSC-34细胞用作运动神经元模型,以正确研究神经退行性机制并前瞻性地确定神经保护策略。

https://cdn.ncbi.nlm.nih.gov/pmc/blobs/3e64/12094541/be811ff1c5fb/NRR-21-357-g002.jpg

文献AI研究员

20分钟写一篇综述,助力文献阅读效率提升50倍。

立即体验

用中文搜PubMed

大模型驱动的PubMed中文搜索引擎

马上搜索

文档翻译

学术文献翻译模型,支持多种主流文档格式。

立即体验