Suppr超能文献

骨形态发生蛋白受体2抑制可调节线粒体生物能量学,从而在白血病和非小细胞肺癌细胞中与BCL-2抑制剂诱导协同性细胞死亡。

BMP receptor 2 inhibition regulates mitochondrial bioenergetics to induce synergistic cell death with BCL-2 inhibitors in leukemia and NSLC cells.

作者信息

Toussaint Ashley, Singh Manohar, Wang Guoquiang, Driscoll Monica, Bhatt Vrushank, Ndong Jean De La Croix, Shuaib Sahil, Zoltowski Harrison, Gilleran John, Peng Youyi, Tsymbal Anastassiia, Jia Dongxuan, Roberge Jacques, Chiou Hellen, Guo Jessie Yanxiang, Herranz Daniel, Langenfeld John

机构信息

Rutgers State University of New Jersey.

Rutgers Cancer Institute of New Jersey.

出版信息

Res Sq. 2024 Sep 12:rs.3.rs-5065904. doi: 10.21203/rs.3.rs-5065904/v1.

Abstract

BACKGROUND

Bone morphogenetic protein (BMP) signaling cascade is a phylogenetically conserved stem cell regulator that is aberrantly expressed in non-small cell lung cancer (NSLC) and leukemias. BMP signaling negatively regulates mitochondrial bioenergetics in lung cancer cells. The impact of inhibiting BMP signaling on mitochondrial bioenergetics and the effect this has on the survival of NSLC and leukemia cells are not known.

METHODS

Utilizing the BMP type 2 receptor (BMPR2) JL189, BMPR2 knockout (KO) in cancer cells, and BMP loss of function mutants in , we determined the effects of BMPR2 inhibition (BMPR2i) on TCA cycle metabolic intermediates, mitochondrial respiration, and the regulation of mitochondrial superoxide anion (SOA) and Ca levels. We also examined whether BMPR2i altered the threshold cancer therapeutics induce cell death in NSLC and leukemia cell lines. KO of the mitochondria uniporter (MCU) was used to determine the mechanism BMPR2i regulates the uptake of Ca into the mitochondria, mitochondrial bioenergetics, and cell death.

RESULTS

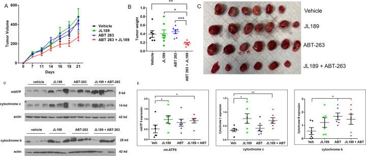
BMPR2i increases mtCa levels and enhances mitochondrial bioenergetics in both NSLC and leukemia cell lines that is conserved in C elegans. BMPR2i induced increase in mtCa levels is regulated through the MCU, effecting mitochondria mass and cell survival. BMPR2i synergistically induced cell death when combined with BCL-2 inhibitors or microtubule targeting agents in both NSLC and leukemia cells. Cell death is caused by synergistic increase in mitochondrial ROS and Ca levels. BMPR2i enhances Ca uptake into the mitochondria induced by reactive oxygen species (ROS) produced by cancer therapeutics. Both acute myeloid leukemia (AML) and T-cell lymphoblastic leukemia cells lines were more responsive to the JL189 alone and when combined with venetoclax or navitoclax compared to NSLC.

摘要

背景

骨形态发生蛋白(BMP)信号级联是一种在系统发育上保守的干细胞调节因子,在非小细胞肺癌(NSCLC)和白血病中异常表达。BMP信号在肺癌细胞中对线粒体生物能量学起负调节作用。抑制BMP信号对线粒体生物能量学的影响以及对NSCLC和白血病细胞存活的作用尚不清楚。

方法

利用BMP 2型受体(BMPR2)JL189、癌细胞中的BMPR2基因敲除(KO)以及功能缺失突变体,我们确定了BMPR2抑制(BMPR2i)对三羧酸循环代谢中间体、线粒体呼吸以及线粒体超氧阴离子(SOA)和钙水平调节的影响。我们还研究了BMPR2i是否改变了癌症治疗药物诱导NSCLC和白血病细胞系细胞死亡的阈值。线粒体单向转运体(MCU)的基因敲除用于确定BMPR2i调节钙进入线粒体、线粒体生物能量学和细胞死亡的机制。

结果

BMPR2i增加了NSCLC和白血病细胞系中的线粒体钙水平并增强了线粒体生物能量学,这在秀丽隐杆线虫中是保守的。BMPR2i诱导的线粒体钙水平升高通过MCU调节,影响线粒体质量和细胞存活。在NSCLC和白血病细胞中,BMPR2i与BCL-2抑制剂或微管靶向剂联合使用时协同诱导细胞死亡。细胞死亡是由线粒体ROS和钙水平的协同增加引起的。BMPR2i增强了癌症治疗药物产生的活性氧(ROS)诱导的钙摄取到线粒体中。与NSCLC相比,急性髓系白血病(AML)和T细胞淋巴细胞白血病细胞系对单独的JL189以及与维奈托克或纳维托克联合使用时更敏感。

https://cdn.ncbi.nlm.nih.gov/pmc/blobs/fd15/11419183/d63770fa1ff8/nihpp-rs5065904v1-f0001.jpg

文献AI研究员

20分钟写一篇综述,助力文献阅读效率提升50倍。

立即体验

用中文搜PubMed

大模型驱动的PubMed中文搜索引擎

马上搜索

文档翻译

学术文献翻译模型,支持多种主流文档格式。

立即体验