Suppr超能文献

线性多聚泛素重塑蛋白质组并影响果蝇中的数百种调节剂。

Linear poly-ubiquitin remodels the proteome and influences hundreds of regulators in Drosophila.

机构信息

Department of Pharmacology, Wayne State University School of Medicine, 540 E. Canfield, Detroit, MI 48201, USA.

Center for Proteomics and Metabolomics, St. Jude Children's Research Hospital, 262 Danny Thomas Place, Memphis, TN 38105, USA.

出版信息

G3 (Bethesda). 2024 Nov 6;14(11). doi: 10.1093/g3journal/jkae209.

Abstract

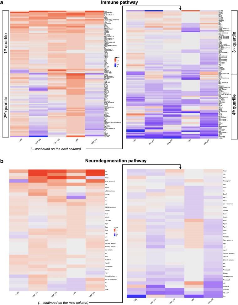
Ubiquitin controls many cellular processes via its posttranslational conjugation onto substrates. Its use is highly variable due to its ability to form poly-ubiquitin chains with various topologies. Among them, linear chains have emerged as important regulators of immune responses and protein degradation. Previous studies in Drosophila melanogaster found that expression of linear poly-ubiquitin that cannot be dismantled into single moieties leads to their ubiquitination and degradation or, alternatively, to their conjugation onto proteins. However, it remains largely unknown which proteins are sensitive to linear poly-ubiquitin. To address this question, here we expanded the toolkit to modulate linear chains and conducted ultra-deep coverage proteomics from flies that express noncleavable, linear chains comprising 2, 4, or 6 moieties. We found that these chains regulate shared and distinct cellular processes in Drosophila by impacting hundreds of proteins, such as the circadian factor Cryptochrome. Our results provide key insight into the proteome subsets and cellular pathways that are influenced by linear poly-ubiquitin chains with distinct lengths and suggest that the ubiquitin system is exceedingly pliable.

摘要

泛素通过其在底物上的翻译后修饰而控制许多细胞过程。由于其能够形成具有各种拓扑结构的多泛素链,因此其用途非常多样化。其中,线性链已成为免疫反应和蛋白质降解的重要调节剂。先前在黑腹果蝇中的研究发现,无法拆分成单个部分的线性多泛素的表达导致它们的泛素化和降解,或者将它们连接到蛋白质上。然而,哪些蛋白质对线性多泛素敏感在很大程度上仍然未知。为了解决这个问题,我们在这里扩展了工具包来调节线性链,并从表达不可切割的、由 2、4 或 6 个部分组成的线性链的果蝇中进行了超深度覆盖蛋白质组学研究。我们发现,这些链通过影响数百种蛋白质(如昼夜节律因子 Cryptochrome)来调节果蝇中的共同和独特的细胞过程。我们的研究结果为受不同长度线性多泛素链影响的蛋白质组亚群和细胞途径提供了重要的见解,并表明泛素系统非常灵活。

https://cdn.ncbi.nlm.nih.gov/pmc/blobs/17e3/11540324/48fdeb0f3680/jkae209f1.jpg

文献检索

告别复杂PubMed语法,用中文像聊天一样搜索,搜遍4000万医学文献。AI智能推荐,让科研检索更轻松。

立即免费搜索

文件翻译

保留排版,准确专业,支持PDF/Word/PPT等文件格式,支持 12+语言互译。

免费翻译文档

深度研究

AI帮你快速写综述,25分钟生成高质量综述,智能提取关键信息,辅助科研写作。

立即免费体验