Suppr超能文献

硒对肾功能影响的新视角:基于欧洲人群的血浆蛋白质组介导的孟德尔随机化研究。

A new perspective on selenium's impact on renal function: European population-based analysis of plasma proteome-mediated Mendelian randomization study.

机构信息

Department of Nephrology, The First Hospital of Jilin University, Changchun, China.

Department of Hepatology, The First Hospital of Jilin University, Changchun, China.

出版信息

Front Endocrinol (Lausanne). 2024 Sep 12;15:1410463. doi: 10.3389/fendo.2024.1410463. eCollection 2024.

Abstract

BACKGROUND

The relationship between selenium and renal function has always attracted widespread attention. Increased selenium level has been found to cause impaired renal function in our previous study, but the mechanism is not clear. In this study, we evaluate the potential mediating effects of plasma proteome in the association of selenium level and renal function to understand the mechanisms of selenium's effect on renal function.

METHODS

Utilizing two-sample two-step mediating mendelian randomization (MR) methodology to investigate the genetically causal relationship between selenium level and renal function as well as the role of the plasma proteome in mediating them. Additionally, the mediating proteins were enriched and analyzed through bioinformatics to understand the potential mechanisms of selenium effects on renal function.

RESULTS

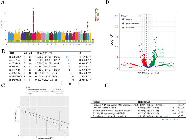
In the MR analysis, an increase in selenium level was found to decrease estimated glomerular filtration rate (eGFR). Specifically, for each standard deviation (SD) increase in selenium levels, eGFR levels are reduced by 0.003 SD [Beta (95% CI): -0.003 (-0.004 ~ -0.001), P=0.001, with no observed heterogeneity and pleiotropy]. Through mediation analysis, 35 proteins have been determined mediating the genetically causal effects of selenium on the levels of eGFR, including Fibroblast growth factor receptor 4 (FGFR4), Fibulin-1, Cilia- and flagella-associated protein 45, Mothers against decapentaplegic homolog 2 (SMAD2), and E3 ubiquitin-protein ligase ZNRF3, and the mediation effect rates of these proteins ranged from 1.59% to 23.70%. In the enrichment analysis, 13 signal transduction pathways, including FGFR4 mutant receptor activation and Defective SLC5A5 causing thyroid dyshormonogenesis 1, were involved in the effect of selenium on eGFR levels.

CONCLUSION

Our finding has revealed the underlying mechanism by which increased selenium level lead to deterioration of renal function, effectively guiding the prevention of chronic kidney disease and paving the way for future studies.

摘要

背景

硒与肾功能之间的关系一直备受关注。我们之前的研究发现,硒水平升高会导致肾功能受损,但具体机制尚不清楚。在这项研究中,我们评估了血浆蛋白质组在硒水平与肾功能之间关联中的潜在中介作用,以了解硒影响肾功能的机制。

方法

利用两样本两阶段中介孟德尔随机化(MR)方法,研究硒水平与肾功能之间的遗传因果关系以及血浆蛋白质组在其中的中介作用。此外,通过生物信息学对中介蛋白进行富集和分析,以了解硒对肾功能影响的潜在机制。

结果

在 MR 分析中,发现硒水平升高会降低肾小球滤过率估计值(eGFR)。具体而言,硒水平每增加一个标准差(SD),eGFR 水平就会降低 0.003 SD[Beta(95%CI):-0.003(-0.004~-0.001),P=0.001,无观察到异质性和多效性]。通过中介分析,确定了 35 种蛋白质可介导硒对 eGFR 水平的遗传因果效应,包括成纤维细胞生长因子受体 4(FGFR4)、纤维连接蛋白 1、纤毛和鞭毛相关蛋白 45、母亲抗 Decapentaplegic 同源物 2(SMAD2)和 E3 泛素蛋白连接酶 ZNRF3,这些蛋白质的中介效应率范围为 1.59%至 23.70%。在富集分析中,涉及 13 种信号转导途径,包括 FGFR4 突变受体激活和 SLC5A5 缺陷导致甲状腺激素生成障碍 1,这些途径参与了硒对 eGFR 水平的影响。

结论

本研究揭示了硒水平升高导致肾功能恶化的潜在机制,为慢性肾脏病的预防提供了指导,并为未来的研究铺平了道路。

https://cdn.ncbi.nlm.nih.gov/pmc/blobs/b981/11424436/a2c0b7e2ef75/fendo-15-1410463-g001.jpg

文献AI研究员

20分钟写一篇综述,助力文献阅读效率提升50倍。

立即体验

用中文搜PubMed

大模型驱动的PubMed中文搜索引擎

马上搜索

文档翻译

学术文献翻译模型,支持多种主流文档格式。

立即体验