Suppr超能文献

肺结核对肝脏代谢谱和胰岛素敏感性的影响

Altered hepatic metabolic landscape and insulin sensitivity in response to pulmonary tuberculosis.

机构信息

Department of Respiratory Sciences, Leicester TB Research Group, University of Leicester, Leicester, United Kingdom.

Diabetes Research Centre, University of Leicester, Leicester, United Kingdom.

出版信息

PLoS Pathog. 2024 Sep 27;20(9):e1012565. doi: 10.1371/journal.ppat.1012565. eCollection 2024 Sep.

Abstract

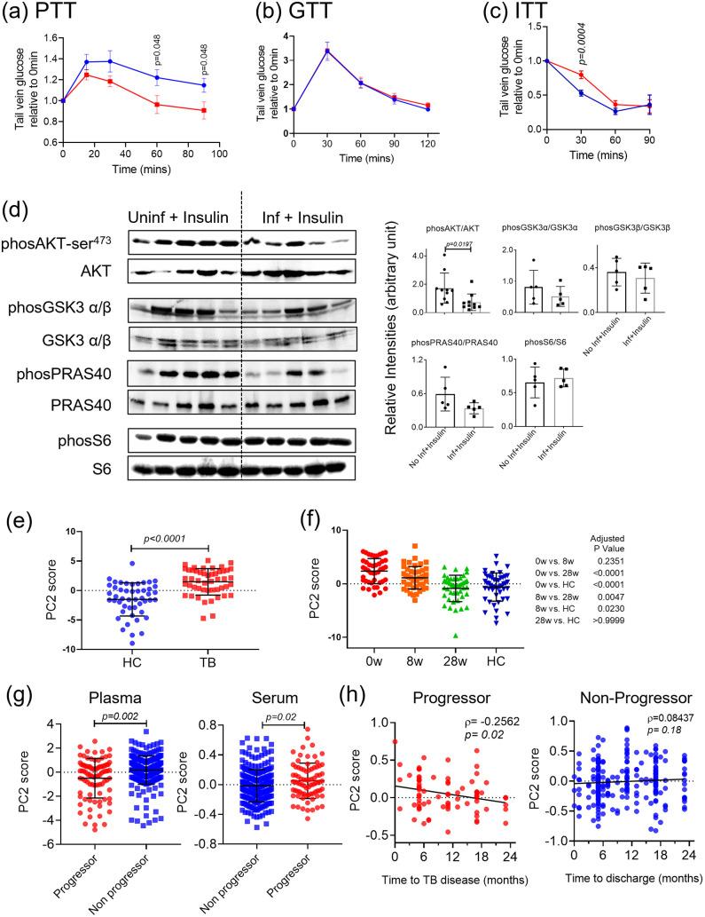
Chronic inflammation triggers development of metabolic disease, and pulmonary tuberculosis (TB) generates chronic systemic inflammation. Whether TB induced-inflammation impacts metabolic organs and leads to metabolic disorder is ill defined. The liver is the master regulator of metabolism and to determine the impact of pulmonary TB on this organ we undertook an unbiased mRNA and protein analyses of the liver in mice with TB and reanalysed published data on human disease. Pulmonary TB led to upregulation of genes in the liver related to immune signalling and downregulation of genes encoding metabolic processes. In liver, IFN signalling pathway genes were upregulated and this was reflected in increased biochemical evidence of IFN signalling, including nuclear location of phosphorylated Stat-1 in hepatocytes. The liver also exhibited reduced expression of genes encoding the gluconeogenesis rate-limiting enzymes Pck1 and G6pc. Phosphorylation of CREB, a transcription factor controlling gluconeogenesis was drastically reduced in the livers of mice with pulmonary TB as was phosphorylation of other glucose metabolism-related kinases, including GSK3a, AMPK, and p42. In support of the upregulated IFN signalling being linked to the downregulated metabolic functions in the liver, we found suppression of gluconeogenic gene expression and reduced CREB phosphorylation in hepatocyte cell lines treated with interferons. The impact of reduced gluconeogenic gene expression in the liver was seen when infected mice were less able to convert pyruvate, a gluconeogenesis substrate, to the same extent as uninfected mice. Infected mice also showed evidence of reduced systemic and hepatic insulin sensitivity. Similarly, in humans with TB, we found that changes in a metabolite-based signature of insulin resistance correlates temporally with successful treatment of active TB and with progression to active TB following exposure. These data support the hypothesis that TB drives interferon-mediated alteration of hepatic metabolism resulting in reduced gluconeogenesis and drives systemic reduction of insulin sensitivity.

摘要

慢性炎症会引发代谢疾病,而肺结核(TB)会产生慢性全身炎症。TB 引起的炎症是否会影响代谢器官并导致代谢紊乱尚不清楚。肝脏是代谢的主要调节者,为了确定肺结核对该器官的影响,我们对患有 TB 的小鼠的肝脏进行了无偏 mRNA 和蛋白质分析,并重新分析了人类疾病的已发表数据。肺结核导致肝脏中与免疫信号相关的基因上调,编码代谢过程的基因下调。在肝脏中,IFN 信号通路基因上调,这反映在 IFN 信号的生化证据增加,包括磷酸化 Stat-1 在肝细胞中的核定位。肝脏还表现出编码糖异生限速酶 Pck1 和 G6pc 的基因表达降低。磷酸化 CREB,一种控制糖异生的转录因子,在患有肺结核的小鼠肝脏中急剧减少,其他与葡萄糖代谢相关的激酶,包括 GSK3a、AMPK 和 p42 的磷酸化也减少。支持 IFN 信号上调与肝脏代谢功能下调相关,我们发现干扰素处理的肝细胞系中,糖异生基因表达受到抑制,CREB 磷酸化减少。当感染小鼠将丙酮酸(糖异生底物)转化为与未感染小鼠相同程度的能力降低时,肝脏中糖异生基因表达减少的影响就显现出来了。感染小鼠也表现出全身和肝脏胰岛素敏感性降低的证据。同样,在患有 TB 的人类中,我们发现基于代谢物的胰岛素抵抗特征的变化与成功治疗活动性 TB 以及随后暴露于活动性 TB 时的进展呈时间相关性。这些数据支持这样一种假设,即 TB 驱动干扰素介导的肝脏代谢改变,导致糖异生减少,并导致全身胰岛素敏感性降低。

https://cdn.ncbi.nlm.nih.gov/pmc/blobs/477d/11463835/75e802006b4a/ppat.1012565.g001.jpg

文献检索

告别复杂PubMed语法,用中文像聊天一样搜索,搜遍4000万医学文献。AI智能推荐,让科研检索更轻松。

立即免费搜索

文件翻译

保留排版,准确专业,支持PDF/Word/PPT等文件格式,支持 12+语言互译。

免费翻译文档

深度研究

AI帮你快速写综述,25分钟生成高质量综述,智能提取关键信息,辅助科研写作。

立即免费体验