• 文献检索
  • 文档翻译
  • 深度研究
  • 学术资讯
  • Suppr Zotero 插件Zotero 插件
  • 邀请有礼
  • 套餐&价格
  • 历史记录
应用&插件
Suppr Zotero 插件Zotero 插件浏览器插件Mac 客户端Windows 客户端微信小程序
定价
高级版会员购买积分包购买API积分包
服务
文献检索文档翻译深度研究API 文档MCP 服务
关于我们
关于 Suppr公司介绍联系我们用户协议隐私条款
关注我们

Suppr 超能文献

核心技术专利:CN118964589B侵权必究
粤ICP备2023148730 号-1Suppr @ 2026

文献检索

告别复杂PubMed语法,用中文像聊天一样搜索,搜遍4000万医学文献。AI智能推荐,让科研检索更轻松。

立即免费搜索

文件翻译

保留排版,准确专业,支持PDF/Word/PPT等文件格式,支持 12+语言互译。

免费翻译文档

深度研究

AI帮你快速写综述,25分钟生成高质量综述,智能提取关键信息,辅助科研写作。

立即免费体验

解析近端 16p11.2 BP4-5 CNVs 多效性背后的机制。

Disentangling mechanisms behind the pleiotropic effects of proximal 16p11.2 BP4-5 CNVs.

机构信息

Center for Integrative Genomics, University of Lausanne, Lausanne, Switzerland; Department of Computational Biology, University of Lausanne, Lausanne, Switzerland; Swiss Institute of Bioinformatics, Lausanne, Switzerland; University Center for Primary Care and Public Health, Lausanne, Switzerland.

Department of Computational Biology, University of Lausanne, Lausanne, Switzerland; Swiss Institute of Bioinformatics, Lausanne, Switzerland; University Center for Primary Care and Public Health, Lausanne, Switzerland.

出版信息

Am J Hum Genet. 2024 Nov 7;111(11):2347-2361. doi: 10.1016/j.ajhg.2024.08.014. Epub 2024 Sep 26.

DOI:10.1016/j.ajhg.2024.08.014
PMID:39332408
原文链接:https://pmc.ncbi.nlm.nih.gov/articles/PMC11568757/
Abstract

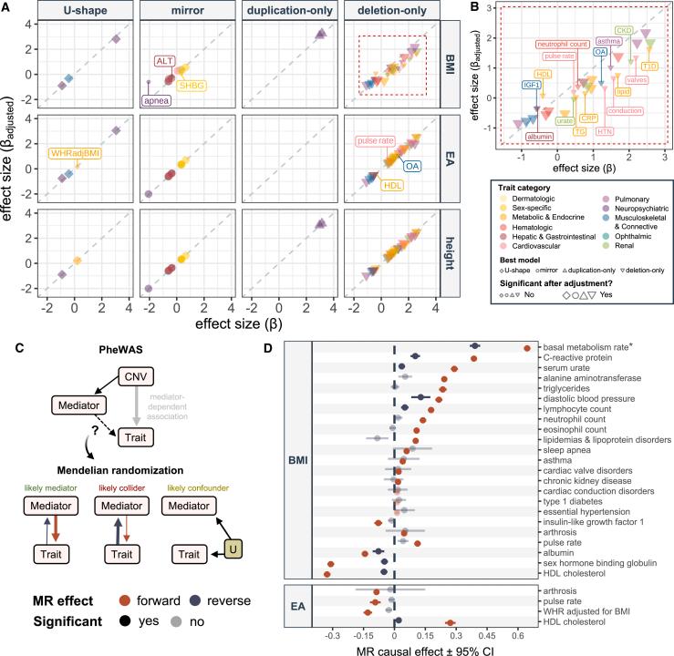
Whereas 16p11.2 BP4-5 copy-number variants (CNVs) represent one of the most pleiotropic etiologies of genomic syndromes in both clinical and population cohorts, the mechanisms leading to such pleiotropy remain understudied. Identifying 73 deletion and 89 duplication carrier individuals among unrelated White British UK Biobank participants, we performed a phenome-wide association study (PheWAS) between the region's copy number and 117 complex traits and diseases, mimicking four dosage models. Forty-six phenotypes (39%) were affected by 16p11.2 BP4-5 CNVs, with the deletion-only, mirror, U-shape, and duplication-only models being the best fit for 30, 10, 4, and 2 phenotypes, respectively, aligning with the stronger deleteriousness of the deletion. Upon individually adjusting CNV effects for either body mass index (BMI), height, or educational attainment (EA), we found that sixteen testable deletion-driven associations-primarily with cardiovascular and metabolic traits-were BMI dependent, with EA playing a more subtle role and no association depending on height. Bidirectional Mendelian randomization supported that 13 out of these 16 associations were secondary consequences of the CNV's impact on BMI. For the 23 traits that remained significantly associated upon individual adjustment for mediators, matched-control analyses found that 10 phenotypes, including musculoskeletal traits, liver enzymes, fluid intelligence, platelet count, and pneumonia and acute kidney injury risk, remained associated under strict Bonferroni correction, with 10 additional nominally significant associations. These results paint a complex picture of 16p11.2 BP4-5's pleiotropic pattern that involves direct effects on multiple physiological systems and indirect co-morbidities consequential to the CNV's impact on BMI and EA, acting through trait-specific dosage mechanisms.

摘要

虽然 16p11.2BP4-5 拷贝数变异 (CNV) 是临床和人群队列中基因组综合征的最具多效性病因之一,但导致这种多效性的机制仍未得到充分研究。在英国生物银行的非相关白种英国参与者中,我们鉴定了 73 个缺失和 89 个重复携带者个体,在该区域的拷贝数与 117 种复杂特征和疾病之间进行了全表型关联研究 (PheWAS),模拟了四种剂量模型。46 种表型(39%)受 16p11.2BP4-5CNV 影响,其中仅缺失、镜像、U 形和仅重复模型分别最适合 30、10、4 和 2 种表型,与缺失的更强有害性一致。当单独调整 CNV 对体重指数 (BMI)、身高或教育程度 (EA) 的影响时,我们发现 16 个可测试的缺失驱动关联——主要与心血管和代谢特征相关——是 BMI 依赖性的,EA 发挥更微妙的作用,而与身高无关。双向 Mendelian 随机化支持这 16 个关联中的 13 个是 CNV 对 BMI 影响的次级后果。对于在单独调整中介物后仍然显著相关的 23 个特征,匹配对照分析发现,10 种表型,包括肌肉骨骼特征、肝酶、流体智力、血小板计数以及肺炎和急性肾损伤风险,在严格的 Bonferroni 校正下仍然相关,另外还有 10 个具有名义意义的关联。这些结果描绘了 16p11.2BP4-5 多效性模式的复杂图景,涉及对多个生理系统的直接影响,以及由于 CNV 对 BMI 和 EA 的影响而导致的间接合并症,通过特定特征的剂量机制起作用。

https://cdn.ncbi.nlm.nih.gov/pmc/blobs/7f9e/11568757/6d7153442bb8/gr4.jpg
https://cdn.ncbi.nlm.nih.gov/pmc/blobs/7f9e/11568757/0298ecf6b30e/fx1.jpg
https://cdn.ncbi.nlm.nih.gov/pmc/blobs/7f9e/11568757/82d6fb45cdcb/gr1.jpg
https://cdn.ncbi.nlm.nih.gov/pmc/blobs/7f9e/11568757/095ca6e41330/gr2.jpg
https://cdn.ncbi.nlm.nih.gov/pmc/blobs/7f9e/11568757/9c3de96ffa70/gr3.jpg
https://cdn.ncbi.nlm.nih.gov/pmc/blobs/7f9e/11568757/6d7153442bb8/gr4.jpg
https://cdn.ncbi.nlm.nih.gov/pmc/blobs/7f9e/11568757/0298ecf6b30e/fx1.jpg
https://cdn.ncbi.nlm.nih.gov/pmc/blobs/7f9e/11568757/82d6fb45cdcb/gr1.jpg
https://cdn.ncbi.nlm.nih.gov/pmc/blobs/7f9e/11568757/095ca6e41330/gr2.jpg
https://cdn.ncbi.nlm.nih.gov/pmc/blobs/7f9e/11568757/9c3de96ffa70/gr3.jpg
https://cdn.ncbi.nlm.nih.gov/pmc/blobs/7f9e/11568757/6d7153442bb8/gr4.jpg

相似文献

1
Disentangling mechanisms behind the pleiotropic effects of proximal 16p11.2 BP4-5 CNVs.解析近端 16p11.2 BP4-5 CNVs 多效性背后的机制。
Am J Hum Genet. 2024 Nov 7;111(11):2347-2361. doi: 10.1016/j.ajhg.2024.08.014. Epub 2024 Sep 26.
2
The pleiotropic spectrum of proximal 16p11.2 CNVs.近端 16p11.2 CNVs 的多效性谱。
Am J Hum Genet. 2024 Nov 7;111(11):2309-2346. doi: 10.1016/j.ajhg.2024.08.015. Epub 2024 Sep 26.
3
A data-driven approach for studying the role of body mass in multiple diseases: a phenome-wide registry-based case-control study in the UK Biobank.一种基于数据驱动的研究体重在多种疾病中作用的方法:英国生物库中基于表型全基因组注册的病例对照研究。
Lancet Digit Health. 2019 Jul;1(3):e116-e126. doi: 10.1016/S2589-7500(19)30028-7. Epub 2019 Jun 27.
4
Integration of genetic, transcriptomic, and clinical data provides insight into 16p11.2 and 22q11.2 CNV genes.遗传、转录组和临床数据的整合为 16p11.2 和 22q11.2 CNV 基因提供了深入了解。
Genome Med. 2021 Oct 29;13(1):172. doi: 10.1186/s13073-021-00972-1.
5
16p11.2 Locus modulates response to satiety before the onset of obesity.16号染色体短臂11.2区域在肥胖症发作前调节饱腹感反应。
Int J Obes (Lond). 2016 May;40(5):870-6. doi: 10.1038/ijo.2015.247. Epub 2015 Dec 1.
6
The Immune Signaling Adaptor LAT Contributes to the Neuroanatomical Phenotype of 16p11.2 BP2-BP3 CNVs.免疫信号衔接蛋白LAT促成了16p11.2 BP2 - BP3拷贝数变异的神经解剖学表型。
Am J Hum Genet. 2017 Oct 5;101(4):564-577. doi: 10.1016/j.ajhg.2017.08.016. Epub 2017 Sep 28.
7
The Human-Specific BOLA2 Duplication Modifies Iron Homeostasis and Anemia Predisposition in Chromosome 16p11.2 Autism Individuals.人类特异性 BOLA2 重复导致 16p11.2 自闭症个体的铁稳态和贫血易感性改变。
Am J Hum Genet. 2019 Nov 7;105(5):947-958. doi: 10.1016/j.ajhg.2019.09.023. Epub 2019 Oct 24.
8
The individual and global impact of copy-number variants on complex human traits.拷贝数变异对复杂人类特征的个体和全球影响。
Am J Hum Genet. 2022 Apr 7;109(4):647-668. doi: 10.1016/j.ajhg.2022.02.010. Epub 2022 Mar 2.
9
Phenome-wide Burden of Copy-Number Variation in the UK Biobank.英国生物库中拷贝数变异的表型全基因组负担
Am J Hum Genet. 2019 Aug 1;105(2):373-383. doi: 10.1016/j.ajhg.2019.07.001. Epub 2019 Jul 25.
10
Effects of pathogenic CNVs on physical traits in participants of the UK Biobank.致病性拷贝数变异对英国生物银行参与者身体特征的影响。
BMC Genomics. 2018 Dec 4;19(1):867. doi: 10.1186/s12864-018-5292-7.

引用本文的文献

1
Inferring the Selective History of CNVs Using a Maximum Likelihood Model.使用最大似然模型推断拷贝数变异的选择历史。
Genome Biol Evol. 2025 Mar 6;17(3). doi: 10.1093/gbe/evaf050.
2
Germline copy number variants and endometrial cancer risk.胚系拷贝数变异与子宫内膜癌风险。
Hum Genet. 2024 Dec;143(12):1481-1498. doi: 10.1007/s00439-024-02707-9. Epub 2024 Nov 4.
3
The pleiotropic spectrum of proximal 16p11.2 CNVs.近端 16p11.2 CNVs 的多效性谱。

本文引用的文献

1
The pleiotropic spectrum of proximal 16p11.2 CNVs.近端 16p11.2 CNVs 的多效性谱。
Am J Hum Genet. 2024 Nov 7;111(11):2309-2346. doi: 10.1016/j.ajhg.2024.08.015. Epub 2024 Sep 26.
2
Breaking down causes, consequences, and mediating effects of telomere length variation on human health.解析端粒长度变异对人类健康的影响因素、后果及中介效应。
Genome Biol. 2024 May 17;25(1):125. doi: 10.1186/s13059-024-03269-9.
3
Rare copy-number variants as modulators of common disease susceptibility.罕见的拷贝数变异作为常见疾病易感性的调节因子。
Am J Hum Genet. 2024 Nov 7;111(11):2309-2346. doi: 10.1016/j.ajhg.2024.08.015. Epub 2024 Sep 26.
4
Genetic modifiers and ascertainment drive variable expressivity of complex disorders.基因修饰因子与确诊因素导致复杂疾病的可变表达。
medRxiv. 2024 Aug 28:2024.08.27.24312158. doi: 10.1101/2024.08.27.24312158.
Genome Med. 2024 Jan 8;16(1):5. doi: 10.1186/s13073-023-01265-5.
4
Genetic Obesity Disorders: Body Mass Index Trajectories and Age of Onset of Obesity Compared with Children with Obesity from the General Population.遗传性肥胖症:与普通人群肥胖儿童相比,身体质量指数轨迹和肥胖发病年龄。
J Pediatr. 2023 Nov;262:113619. doi: 10.1016/j.jpeds.2023.113619. Epub 2023 Jul 18.
5
Bias correction for inverse variance weighting Mendelian randomization.基于逆方差加权的孟德尔随机化偏倚校正。
Genet Epidemiol. 2023 Jun;47(4):314-331. doi: 10.1002/gepi.22522. Epub 2023 Apr 10.
6
Systematic single-variant and gene-based association testing of thousands of phenotypes in 394,841 UK Biobank exomes.对英国生物银行394,841个外显子组中的数千种表型进行系统性单变异和基于基因的关联测试。
Cell Genom. 2022 Aug 15;2(9):100168. doi: 10.1016/j.xgen.2022.100168. eCollection 2022 Sep 14.
7
Quantifying the role of transcript levels in mediating DNA methylation effects on complex traits and diseases.量化转录水平在介导 DNA 甲基化对复杂性状和疾病影响中的作用。
Nat Commun. 2022 Dec 7;13(1):7559. doi: 10.1038/s41467-022-35196-3.
8
Influences of rare copy-number variation on human complex traits.稀有拷贝数变异对人类复杂特征的影响。
Cell. 2022 Oct 27;185(22):4233-4248.e27. doi: 10.1016/j.cell.2022.09.028.
9
A cross-disorder dosage sensitivity map of the human genome.人类基因组的跨疾病剂量敏感性图谱。
Cell. 2022 Aug 4;185(16):3041-3055.e25. doi: 10.1016/j.cell.2022.06.036. Epub 2022 Aug 1.
10
Polygenic prediction of educational attainment within and between families from genome-wide association analyses in 3 million individuals.在 300 万人的全基因组关联分析中,对家庭内和家庭间的受教育程度进行多基因预测。
Nat Genet. 2022 Apr;54(4):437-449. doi: 10.1038/s41588-022-01016-z. Epub 2022 Mar 31.