Suppr超能文献

胰岛β细胞噬颗粒通过多样化致病性表位库导致小鼠自身免疫性糖尿病。

Crinophagic granules in pancreatic β cells contribute to mouse autoimmune diabetes by diversifying pathogenic epitope repertoire.

机构信息

Department of Pathology and Immunology, Division of Immunobiology, Washington University School of Medicine, St. Louis, MO, USA.

The Andrew M. and Jane M. Bursky Center for Human Immunology and Immunotherapy Programs, Washington University School of Medicine, St. Louis, MO, USA.

出版信息

Nat Commun. 2024 Sep 27;15(1):8318. doi: 10.1038/s41467-024-52619-5.

Abstract

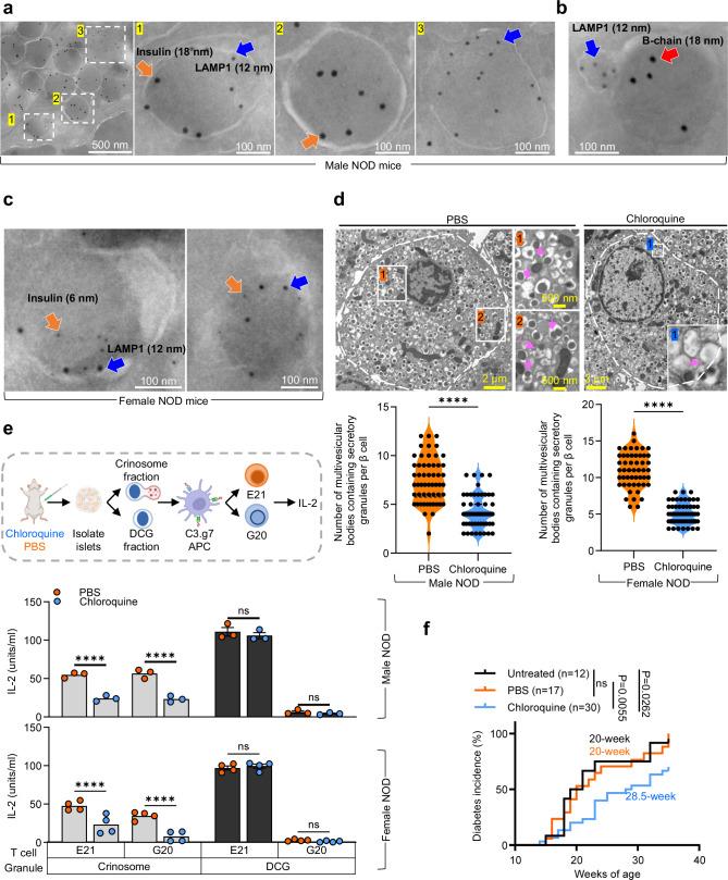
Autoimmune attack toward pancreatic β cells causes permanent loss of glucose homeostasis in type 1 diabetes (T1D). Insulin secretory granules store and secrete insulin but are also thought to be tissue messengers for T1D. Here, we show that the crinophagic granules (crinosome), a minor set of vesicles formed by fusing lysosomes with the conventional insulin dense-core granules (DCG), are pathogenic in T1D development in mouse models. Pharmacological inhibition of crinosome formation in β cells delays T1D progression without affecting the dominant DCGs. Mechanistically, crinophagy inhibition diminishes the epitope repertoire in pancreatic islets, including cryptic, modified and disease-relevant epitopes derived from insulin. These unconventional insulin epitopes are largely undetectable in the MHC-II epitope repertoire of the thymus, where only canonical insulin epitopes are presented. CD4 T cells targeting unconventional insulin epitopes display autoreactive phenotypes, unlike tolerized T cells recognizing epitopes presented in the thymus. Thus, the crinophagic pathway emerges as a tissue-intrinsic mechanism that transforms insulin from a signature thymic self-protein to a critical autoantigen by creating a peripheral-thymic mismatch in the epitope repertoire.

摘要

自身免疫攻击胰腺β细胞导致 1 型糖尿病(T1D)中葡萄糖稳态的永久性丧失。胰岛素分泌颗粒储存和分泌胰岛素,但也被认为是 T1D 的组织信使。在这里,我们表明,吞噬溶酶体颗粒(crinosome),一组由溶酶体与传统胰岛素致密核心颗粒(DCG)融合形成的较小囊泡,在小鼠模型中的 T1D 发展中具有致病性。β细胞中吞噬溶酶体形成的药理学抑制作用可延迟 T1D 进展,而不影响占主导地位的 DCG。在机制上,吞噬溶酶体抑制作用可减少胰岛中的表位谱,包括来自胰岛素的隐蔽、修饰和与疾病相关的表位。这些非常规胰岛素表位在胸腺中的 MHC-II 表位谱中基本上不可检测,因为仅呈现经典胰岛素表位。针对非常规胰岛素表位的 CD4 T 细胞显示自身反应表型,与识别胸腺中呈现的表位的耐受 T 细胞不同。因此,吞噬溶酶体途径成为一种组织内在机制,通过在外周-胸腺中产生表位谱的不匹配,将胰岛素从标志性的胸腺自身蛋白转变为关键的自身抗原。

https://cdn.ncbi.nlm.nih.gov/pmc/blobs/5486/11437215/ef66becaa0e7/41467_2024_52619_Fig1_HTML.jpg

文献检索

告别复杂PubMed语法,用中文像聊天一样搜索,搜遍4000万医学文献。AI智能推荐,让科研检索更轻松。

立即免费搜索

文件翻译

保留排版,准确专业,支持PDF/Word/PPT等文件格式,支持 12+语言互译。

免费翻译文档

深度研究

AI帮你快速写综述,25分钟生成高质量综述,智能提取关键信息,辅助科研写作。

立即免费体验