Department of Immunology and Microbiology, University of Colorado School of Medicine, Aurora, CO, United States.
Division of Immunobiology, Department of Pathology and Immunology, Washington University School of Medicine, St. Louis, MO, United States.
Front Immunol. 2024 Feb 22;15:1348131. doi: 10.3389/fimmu.2024.1348131. eCollection 2024.
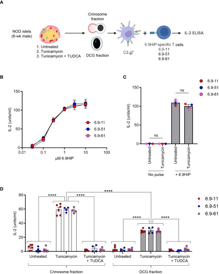
There is accumulating evidence that pathogenic T cells in T1D recognize epitopes formed by post-translational modifications of β-cell antigens, including hybrid insulin peptides (HIPs). The ligands for several CD4 T-cell clones derived from the NOD mouse are HIPs composed of a fragment of proinsulin joined to peptides from endogenous β-cell granule proteins. The diabetogenic T-cell clone BDC-6.9 reacts to a fragment of C-peptide fused to a cleavage product of pro-islet amyloid polypeptide (6.9HIP). In this study, we used a monoclonal antibody (MAb) to the 6.9HIP to determine when and where HIP antigens are present in NOD islets during disease progression and with which immune cells they associate. Immunogold labeling of the 6.9HIP MAb and organelle-specific markers for electron microscopy were employed to map the subcellular compartment(s) in which the HIP is localized within β-cells. While the insulin B9-23 peptide was present in nearly all islets, the 6.9HIP MAb stained infiltrated islets only in NOD mice at advanced stages of T1D development. Islets co-stained with the 6.9HIP MAb and antibodies to mark insulin, macrophages, and dendritic cells indicate that 6.9HIP co-localizes within insulin-positive β-cells as well as intra-islet antigen-presenting cells (APCs). In electron micrographs, the 6.9HIP co-localized with granule structures containing insulin alone or both insulin and LAMP1 within β-cells. Exposing NOD islets to the endoplasmic reticulum (ER) stress inducer tunicamycin significantly increased levels of 6.9HIP in subcellular fractions containing crinosomes and dense-core granules (DCGs). This work demonstrates that the 6.9HIP can be visualized in the infiltrated islets and suggests that intra-islet APCs may acquire and present HIP antigens within islets.
有越来越多的证据表明,1 型糖尿病中的致病性 T 细胞识别 β 细胞抗原翻译后修饰形成的表位,包括混合胰岛素肽 (HIP)。从 NOD 小鼠中分离出的几个 CD4 T 细胞克隆的配体是由前胰岛素片段与内源性β细胞颗粒蛋白的肽组成的 HIP。致糖尿病 T 细胞克隆 BDC-6.9 对与前胰岛淀粉样多肽 (6.9HIP) 的切割产物融合的 C 肽片段发生反应。在这项研究中,我们使用针对 6.9HIP 的单克隆抗体 (MAb) 来确定 HIP 抗原在 NOD 胰岛中在疾病进展过程中何时以及何地存在,并与哪些免疫细胞相关。使用针对 6.9HIP MAb 的免疫金标记和用于电子显微镜的细胞器特异性标记物来绘制 HIP 在 β 细胞内定位的亚细胞隔室。虽然胰岛素 B9-23 肽存在于几乎所有胰岛中,但仅在 NOD 小鼠中,在 1 型糖尿病发展的晚期,6.9HIP MAb 才对浸润性胰岛进行染色。与 6.9HIP MAb 和标记胰岛素、巨噬细胞和树突状细胞的抗体共同染色的胰岛表明,6.9HIP 与胰岛素阳性β细胞以及胰岛内抗原呈递细胞 (APC) 共定位。在电子显微镜照片中,6.9HIP 与仅含有胰岛素或同时含有胰岛素和 LAMP1 的颗粒结构共定位。在含有嗜铬体和致密核心颗粒 (DCG) 的亚细胞级分中,用内质网 (ER) 应激诱导剂衣霉素暴露 NOD 胰岛可显著增加 6.9HIP 的水平。这项工作表明,6.9HIP 可在浸润性胰岛中可视化,并表明胰岛内 APC 可能在胰岛内获取和呈递 HIP 抗原。