• 文献检索
  • 文档翻译
  • 深度研究
  • 学术资讯
  • Suppr Zotero 插件Zotero 插件
  • 邀请有礼
  • 套餐&价格
  • 历史记录
应用&插件
Suppr Zotero 插件Zotero 插件浏览器插件Mac 客户端Windows 客户端微信小程序
定价
高级版会员购买积分包购买API积分包
服务
文献检索文档翻译深度研究API 文档MCP 服务
关于我们
关于 Suppr公司介绍联系我们用户协议隐私条款
关注我们

Suppr 超能文献

核心技术专利:CN118964589B侵权必究
粤ICP备2023148730 号-1Suppr @ 2026

文献检索

告别复杂PubMed语法,用中文像聊天一样搜索,搜遍4000万医学文献。AI智能推荐,让科研检索更轻松。

立即免费搜索

文件翻译

保留排版,准确专业,支持PDF/Word/PPT等文件格式,支持 12+语言互译。

免费翻译文档

深度研究

AI帮你快速写综述,25分钟生成高质量综述,智能提取关键信息,辅助科研写作。

立即免费体验

通过三维培养模型中的剪切波弹性评估 ECM 硬度和肝癌放射反应。

Evaluating ECM stiffness and liver cancer radiation response via shear-wave elasticity in 3D culture models.

机构信息

Department of Radiation Oncology, National Taiwan University Cancer Center, Taipei, Taiwan.

Graduate Institute of Oncology, National Taiwan University College of Medicine, Taipei, Taiwan.

出版信息

Radiat Oncol. 2024 Sep 27;19(1):128. doi: 10.1186/s13014-024-02513-7.

DOI:10.1186/s13014-024-02513-7
PMID:39334323
原文链接:https://pmc.ncbi.nlm.nih.gov/articles/PMC11430210/
Abstract

BACKGROUND

The stiffness of the tumor microenvironment (TME) directly influences cellular behaviors. Radiotherapy (RT) is a common treatment for solid tumors, but the TME can impact its efficacy. In the case of liver cancer, clinical observations have shown that tumors within a cirrhotic, stiffer background respond less to RT, suggesting that the extracellular matrix (ECM) stiffness plays a critical role in the development of radioresistance.

METHODS

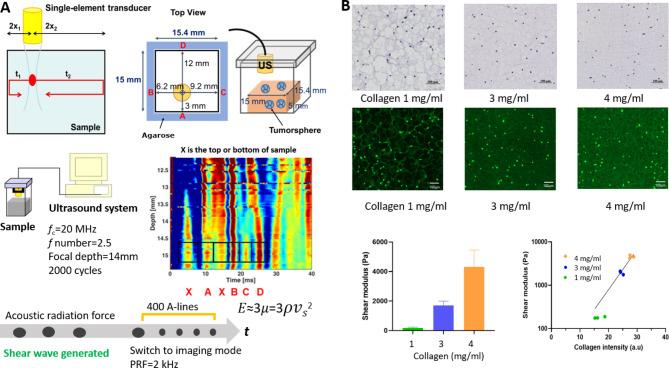
This study explored the effects of ECM stiffness and the inhibition of lysyl oxidase (LOX) isoenzymes on the radiation response of liver cancer in a millimeter-sized three-dimensional (3D) culture. We constructed a cube-shaped ECM-based millimeter-sized hydrogel containing Huh7 human liver cancer cells. By modulating the collagen concentration, we produced two groups of samples with different ECM stiffnesses to mimic the clinical scenarios of normal and cirrhotic livers. We used a single-transducer system for shear-wave-based elasticity measurement, to derive Young's modulus of the 3D cell culture to investigate how the ECM stiffness affects radiosensitivity. This is the first demonstration of a workflow for assessing radiation-induced response in a millimeter-sized 3D culture.

RESULTS

Increased ECM stiffness was associated with a decreased radiation response. Moreover, sonoporation-assisted LOX inhibition with BAPN (β-aminopropionitrile monofumarate) significantly decreased the initial ECM stiffness and increased RT-induced cell death. Inhibition of LOX was particularly effective in reducing ECM stiffness in stiffer matrices. Combining LOX inhibition with RT markedly increased radiation-induced DNA damage in cirrhotic liver cancer cells, enhancing their response to radiation. Furthermore, LOX inhibition can be combined with sonoporation to overcome stiffness-related radioresistance, potentially leading to better treatment outcomes for patients with liver cancer.

CONCLUSIONS

The findings underscore the significant influence of ECM stiffness on liver cancer's response to radiation. Sonoporation-aided LOX inhibition emerges as a promising strategy to mitigate stiffness-related resistance, offering potential improvements in liver cancer treatment outcomes.

摘要

背景

肿瘤微环境(TME)的硬度直接影响细胞行为。放射治疗(RT)是治疗实体瘤的常用方法,但 TME 会影响其疗效。在肝癌的情况下,临床观察表明,在肝硬化、硬度较大的背景下的肿瘤对 RT 的反应较差,这表明细胞外基质(ECM)硬度在产生放射抗性方面起着关键作用。

方法

本研究探讨了 ECM 硬度和赖氨酰氧化酶(LOX)同工酶抑制对毫米级三维(3D)培养中肝癌放射反应的影响。我们构建了一个基于 ECM 的立方毫米级水凝胶,其中包含 Huh7 人肝癌细胞。通过调节胶原浓度,我们产生了两组具有不同 ECM 硬度的样本,以模拟正常和肝硬化肝脏的临床情况。我们使用单换能器系统进行基于剪切波的弹性测量,以得出 3D 细胞培养的杨氏模量,从而研究 ECM 硬度如何影响放射敏感性。这是首次展示用于评估毫米级 3D 培养中辐射诱导反应的工作流程。

结果

增加 ECM 硬度与辐射反应降低有关。此外,BAPN(β-氨基丙腈单富马酸盐)的声孔辅助 LOX 抑制显著降低了初始 ECM 硬度并增加了 RT 诱导的细胞死亡。LOX 抑制在更硬的基质中特别有效地降低 ECM 硬度。将 LOX 抑制与 RT 结合使用可显著增加肝硬化肝癌细胞中辐射诱导的 DNA 损伤,增强其对辐射的反应。此外,LOX 抑制可与声孔作用结合使用以克服与硬度相关的放射抗性,从而为肝癌患者带来更好的治疗效果。

结论

研究结果强调了 ECM 硬度对肝癌对辐射反应的重要影响。声孔辅助 LOX 抑制作为减轻与硬度相关的抗性的有前途的策略出现,为改善肝癌治疗结果提供了潜力。

https://cdn.ncbi.nlm.nih.gov/pmc/blobs/07a5/11430210/7d12ef76c8e1/13014_2024_2513_Fig6_HTML.jpg
https://cdn.ncbi.nlm.nih.gov/pmc/blobs/07a5/11430210/310a1a806c5a/13014_2024_2513_Fig1_HTML.jpg
https://cdn.ncbi.nlm.nih.gov/pmc/blobs/07a5/11430210/45b0bb7c6d0f/13014_2024_2513_Fig2_HTML.jpg
https://cdn.ncbi.nlm.nih.gov/pmc/blobs/07a5/11430210/659406f006e3/13014_2024_2513_Fig3_HTML.jpg
https://cdn.ncbi.nlm.nih.gov/pmc/blobs/07a5/11430210/fa2f7089e334/13014_2024_2513_Fig4_HTML.jpg
https://cdn.ncbi.nlm.nih.gov/pmc/blobs/07a5/11430210/7d12ef76c8e1/13014_2024_2513_Fig6_HTML.jpg
https://cdn.ncbi.nlm.nih.gov/pmc/blobs/07a5/11430210/310a1a806c5a/13014_2024_2513_Fig1_HTML.jpg
https://cdn.ncbi.nlm.nih.gov/pmc/blobs/07a5/11430210/45b0bb7c6d0f/13014_2024_2513_Fig2_HTML.jpg
https://cdn.ncbi.nlm.nih.gov/pmc/blobs/07a5/11430210/659406f006e3/13014_2024_2513_Fig3_HTML.jpg
https://cdn.ncbi.nlm.nih.gov/pmc/blobs/07a5/11430210/fa2f7089e334/13014_2024_2513_Fig4_HTML.jpg
https://cdn.ncbi.nlm.nih.gov/pmc/blobs/07a5/11430210/7d12ef76c8e1/13014_2024_2513_Fig6_HTML.jpg

相似文献

1
Evaluating ECM stiffness and liver cancer radiation response via shear-wave elasticity in 3D culture models.通过三维培养模型中的剪切波弹性评估 ECM 硬度和肝癌放射反应。
Radiat Oncol. 2024 Sep 27;19(1):128. doi: 10.1186/s13014-024-02513-7.
2
Lysyl oxidase promotes liver metastasis of gastric cancer via facilitating the reciprocal interactions between tumor cells and cancer associated fibroblasts.赖氨酰氧化酶通过促进肿瘤细胞与癌相关成纤维细胞的相互作用促进胃癌肝转移。
EBioMedicine. 2019 Nov;49:157-171. doi: 10.1016/j.ebiom.2019.10.037. Epub 2019 Oct 31.
3
Cancer-associated fibroblasts promote oral squamous cell carcinoma progression through LOX-mediated matrix stiffness.癌相关成纤维细胞通过 LOX 介导的基质硬度促进口腔鳞状细胞癌的进展。
J Transl Med. 2021 Dec 20;19(1):513. doi: 10.1186/s12967-021-03181-x.
4
Effect of lysyl oxidase inhibition on angiotensin II-induced arterial hypertension, remodeling, and stiffness.赖氨酰氧化酶抑制对血管紧张素 II 诱导的动脉高血压、重塑和僵硬的影响。
PLoS One. 2015 Apr 13;10(4):e0124013. doi: 10.1371/journal.pone.0124013. eCollection 2015.
5
Roles of Lysyl Oxidase Family Members in the Tumor Microenvironment and Progression of Liver Cancer.赖氨酰氧化酶家族成员在肿瘤微环境和肝癌进展中的作用。
Int J Mol Sci. 2020 Dec 21;21(24):9751. doi: 10.3390/ijms21249751.
6
Extracellular matrix stiffness mediates radiosensitivity in a 3D nasopharyngeal carcinoma model.细胞外基质硬度在三维鼻咽癌模型中介导放射敏感性。
Cancer Cell Int. 2022 Nov 19;22(1):364. doi: 10.1186/s12935-022-02787-5.
7
Fibrostenotic Phenotype of Myofibroblasts in Crohn's Disease is Dependent on Tissue Stiffness and Reversed by LOX Inhibition.成纤维细胞收缩表型在克罗恩病中的作用依赖于组织硬度,并可被赖氨酰氧化酶抑制所逆转。
J Crohns Colitis. 2018 Jun 28;12(7):849-859. doi: 10.1093/ecco-jcc/jjy036.
8
Nucleus pulposus cell senescence is regulated by substrate stiffness and is alleviated by LOX possibly through the integrin β1-p38 MAPK signaling pathway.椎间盘细胞衰老受基质硬度调控,并可能通过赖氨酰氧化酶(LOX)通过整合素 β1-p38MAPK 信号通路得到缓解。
Exp Cell Res. 2022 Aug 15;417(2):113230. doi: 10.1016/j.yexcr.2022.113230. Epub 2022 Jun 3.
9
Human colorectal cancer progression correlates with LOX-induced ECM stiffening.人类结直肠癌的进展与 LOX 诱导的细胞外基质变硬相关。
Int J Biol Sci. 2017 Nov 1;13(11):1450-1457. doi: 10.7150/ijbs.21230. eCollection 2017.
10
Differential regulation of collagen, lysyl oxidase and MMP-2 in human periodontal ligament cells by low- and high-level mechanical stretching.低水平和高水平机械拉伸对人牙周膜细胞胶原、赖氨酰氧化酶和 MMP-2 的差异调节。
J Periodontal Res. 2013 Aug;48(4):466-74. doi: 10.1111/jre.12028. Epub 2012 Nov 28.

本文引用的文献

1
Stereotactic Body Radiation Therapy (SBRT) for Hepatocellular Carcinoma (HCC) With Single Photon Emission Computed Tomography (SPECT) Functional Treatment Planning in Patients With Advanced Hepatic Cirrhosis.针对晚期肝硬化患者,采用单光子发射计算机断层扫描(SPECT)功能治疗计划的立体定向体部放射治疗(SBRT)治疗肝细胞癌(HCC)
Adv Radiat Oncol. 2023 Sep 1;9(2):101367. doi: 10.1016/j.adro.2023.101367. eCollection 2024 Feb.
2
The extracellular matrix in hepatocellular carcinoma: Mechanisms and therapeutic vulnerability.肝细胞癌中的细胞外基质:机制与治疗弱点。
Cell Rep Med. 2023 Sep 19;4(9):101170. doi: 10.1016/j.xcrm.2023.101170. Epub 2023 Aug 30.
3
Use of 3D Spheroid Models for the Assessment of RT Response in Head and Neck Cancer.
使用 3D 球体模型评估头颈部癌症的放疗反应。
Int J Mol Sci. 2023 Feb 13;24(4):3763. doi: 10.3390/ijms24043763.
4
Radiation-induced senescence: therapeutic opportunities.辐射诱导衰老:治疗机会。
Radiat Oncol. 2023 Jan 13;18(1):10. doi: 10.1186/s13014-022-02184-2.
5
Influence of extracellular matrix composition on tumour cell behaviour in a biomimetic in vitro model for hepatocellular carcinoma.细胞外基质组成对肝癌仿生体外模型中肿瘤细胞行为的影响。
Sci Rep. 2023 Jan 13;13(1):748. doi: 10.1038/s41598-023-27997-3.
6
Biological role of matrix stiffness in tumor growth and treatment.基质硬度在肿瘤生长和治疗中的生物学作用。
J Transl Med. 2022 Nov 22;20(1):540. doi: 10.1186/s12967-022-03768-y.
7
Stereotactic body radiation therapy for hepatocellular carcinoma: From infancy to ongoing maturity.肝细胞癌的立体定向体部放射治疗:从起步到不断成熟。
JHEP Rep. 2022 May 14;4(8):100498. doi: 10.1016/j.jhepr.2022.100498. eCollection 2022 Aug.
8
Longitudinal shear wave elasticity measurements of millimeter-sized biomaterials using a single-element transducer platform.使用单阵元换能器平台对毫米级生物材料进行的纵向剪切波弹性测量。
PLoS One. 2022 Apr 6;17(4):e0266235. doi: 10.1371/journal.pone.0266235. eCollection 2022.
9
Matrigel: history/background, uses, and future applications.基质胶:历史/背景、用途及未来应用
J Cell Commun Signal. 2022 Dec;16(4):621-626. doi: 10.1007/s12079-021-00643-1. Epub 2021 Aug 31.
10
Linking Oxidative Stress and DNA Damage to Changes in the Expression of Extracellular Matrix Components.将氧化应激和DNA损伤与细胞外基质成分表达的变化相联系。
Front Genet. 2021 Jul 29;12:673002. doi: 10.3389/fgene.2021.673002. eCollection 2021.