Suppr超能文献

基于深共晶溶剂的废弃幼嫩无花果果实中多酚的提取、表征及体外生物活性

Extraction, Characterization, and In Vitro Biological Activity of Polyphenols from Discarded Young Fig Fruits Based on Deep Eutectic Solvents.

作者信息

Zhang Qinqiu, Peng Yue, Xu Yi, Li Fan, Liu Shuxiang, Bukvicki Danka, Zhang Qing, Lin Shang, Wang Miaomiao, Zhang Tianyi, Wu Dingtao, Qin Wen

机构信息

Sichuan Key Laboratory of Fruit and Vegetable Postharvest Physiology, College of Food Science, Sichuan Agricultural University, Ya'an 625014, China.

Faculty of Biology, Institute of Botany 43, Belgrade University, 11000 Belgrade, Serbia.

出版信息

Antioxidants (Basel). 2024 Sep 4;13(9):1084. doi: 10.3390/antiox13091084.

Abstract

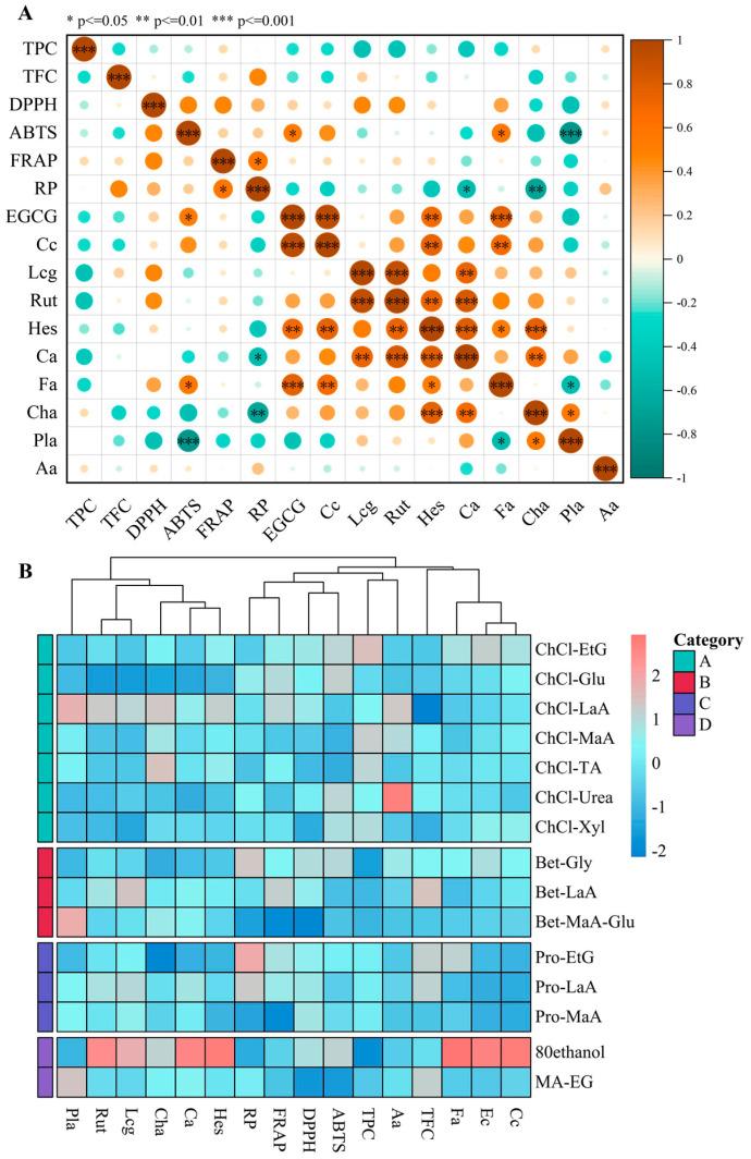
(1) Background: Discarded young fig fruits (DYFFs) result in a waste of resources, such as sparse fruits and residual fruits, and there has been no research on the relationship between phenolic compounds and biological activity in DYFFs (2) Methods: Different deep eutectic solvents (DESs) and 80% ethanol were used to prepare DYFF extracts, and polyphenol extraction efficiency and bioactivities in the DYFFs extracts were compared. (3) Results: More than 1700 phytochemicals were identified in DYFFs, and thirteen of these typical phenolic compounds were analyzed quantitatively; chlorogenic acid, rutin, luteolin 8-C-glucoside, and epicatechin are the main polyphenols in DYFFs, especially chlorogenic acid with 2720-7980 mg/kg. Ferulic acid, caffeic acid, epicatechin, (+)-catechin, luteolin 8-C-glucoside, rutin, hesperetin, and chlorogenic acid showed different degrees of correlation with in vitro antioxidant activity. Moreover, the highest total phenol content found in the extracts of ChCl-Ethylene glycol (Choline chloride:Ethylene glycol = 1:2) was 8.88 mg GAE/g DW, and all quantitatively analyzed phenolic compounds had high levels in various DESs and 80% ethanol. The 80% ethanol and Choline chloride (ChCl) solvent system showed the greatest antioxidant properties, and the Choline chloride-Urea (Choline chloride: Urea = 1:2) extract of DYFFs exhibited the highest inhibitory activity. (4) Conclusions: DESs have demonstrated potential as promising green solvents, especially the ChCl solvent system, which facilitates the extraction of polyphenols.

摘要

(1) 背景:废弃的幼嫩无花果果实(DYFFs)导致资源浪费,如疏果和残果,且尚未有关于DYFFs中酚类化合物与生物活性之间关系的研究。(2) 方法:使用不同的深层共熔溶剂(DESs)和80%乙醇制备DYFF提取物,并比较DYFF提取物中的多酚提取效率和生物活性。(3) 结果:在DYFFs中鉴定出1700多种植物化学物质,并对其中13种典型酚类化合物进行了定量分析;绿原酸、芦丁、木犀草素8 - C - 葡萄糖苷和表儿茶素是DYFFs中的主要多酚,尤其是绿原酸含量为2720 - 7980 mg/kg。阿魏酸、咖啡酸、表儿茶素、(+)-儿茶素、木犀草素8 - C - 葡萄糖苷、芦丁、橙皮苷和绿原酸与体外抗氧化活性呈现不同程度的相关性。此外,氯化胆碱 - 乙二醇(氯化胆碱:乙二醇 = 1:2)提取物中的总酚含量最高,为8.88 mg GAE/g DW,且所有定量分析的酚类化合物在各种DESs和80%乙醇中含量都很高。80%乙醇和氯化胆碱(ChCl)溶剂体系表现出最大的抗氧化性能,DYFFs的氯化胆碱 - 尿素(氯化胆碱:尿素 = 1:2)提取物表现出最高的抑制活性。(4) 结论:DESs已证明是有潜力的绿色溶剂,尤其是ChCl溶剂体系,它有助于多酚的提取。

https://cdn.ncbi.nlm.nih.gov/pmc/blobs/fd9e/11428376/56fdd2e5a183/antioxidants-13-01084-g0A1.jpg

文献检索

告别复杂PubMed语法,用中文像聊天一样搜索,搜遍4000万医学文献。AI智能推荐,让科研检索更轻松。

立即免费搜索

文件翻译

保留排版,准确专业,支持PDF/Word/PPT等文件格式,支持 12+语言互译。

免费翻译文档

深度研究

AI帮你快速写综述,25分钟生成高质量综述,智能提取关键信息,辅助科研写作。

立即免费体验