• 文献检索
  • 文档翻译
  • 深度研究
  • 学术资讯
  • Suppr Zotero 插件Zotero 插件
  • 邀请有礼
  • 套餐&价格
  • 历史记录
应用&插件
Suppr Zotero 插件Zotero 插件浏览器插件Mac 客户端Windows 客户端微信小程序
定价
高级版会员购买积分包购买API积分包
服务
文献检索文档翻译深度研究API 文档MCP 服务
关于我们
关于 Suppr公司介绍联系我们用户协议隐私条款
关注我们

Suppr 超能文献

核心技术专利:CN118964589B侵权必究
粤ICP备2023148730 号-1Suppr @ 2026

文献检索

告别复杂PubMed语法,用中文像聊天一样搜索,搜遍4000万医学文献。AI智能推荐,让科研检索更轻松。

立即免费搜索

文件翻译

保留排版,准确专业,支持PDF/Word/PPT等文件格式,支持 12+语言互译。

免费翻译文档

深度研究

AI帮你快速写综述,25分钟生成高质量综述,智能提取关键信息,辅助科研写作。

立即免费体验

USP18 与 PD-L1 抗肿瘤免疫和改善结直肠癌预后相关。

USP18 Is Associated with PD-L1 Antitumor Immunity and Improved Prognosis in Colorectal Cancer.

机构信息

College of Basic Medicine, Jiamusi University, Jiamusi 154007, China.

College of Public Health, Jiamusi University, Jiamusi 154007, China.

出版信息

Biomolecules. 2024 Sep 21;14(9):1191. doi: 10.3390/biom14091191.

DOI:10.3390/biom14091191
PMID:39334957
原文链接:https://pmc.ncbi.nlm.nih.gov/articles/PMC11430364/
Abstract

BACKGROUND

Compared with conventional chemotherapy and targeted therapy, immunotherapy has improved the treatment outlook for a variety of solid tumors, including lung cancer, colorectal cancer (CRC), and melanoma. However, it is effective only in certain patients, necessitating the search for alternative strategies to targeted immunotherapy. The deubiquitinating enzyme USP18 is known to play an important role in various aspects of the immune response, but its role in tumor immunity in CRC remains unclear.

METHODS

In this study, multiple online datasets were used to systematically analyze the expression, prognosis, and immunomodulatory role of USP18 in CRC. The effect of USP18 on CRC was assessed via shRNA-mediated knockdown of USP18 expression in combination with CCK-8 and colony formation assays. Finally, molecular docking analysis of USP18/ISG15 and programmed death-ligand 1 (PD-L1) was performed via HDOCK, and an ELISA was used to verify the potential of USP18 to regulate PD-L1.

RESULTS

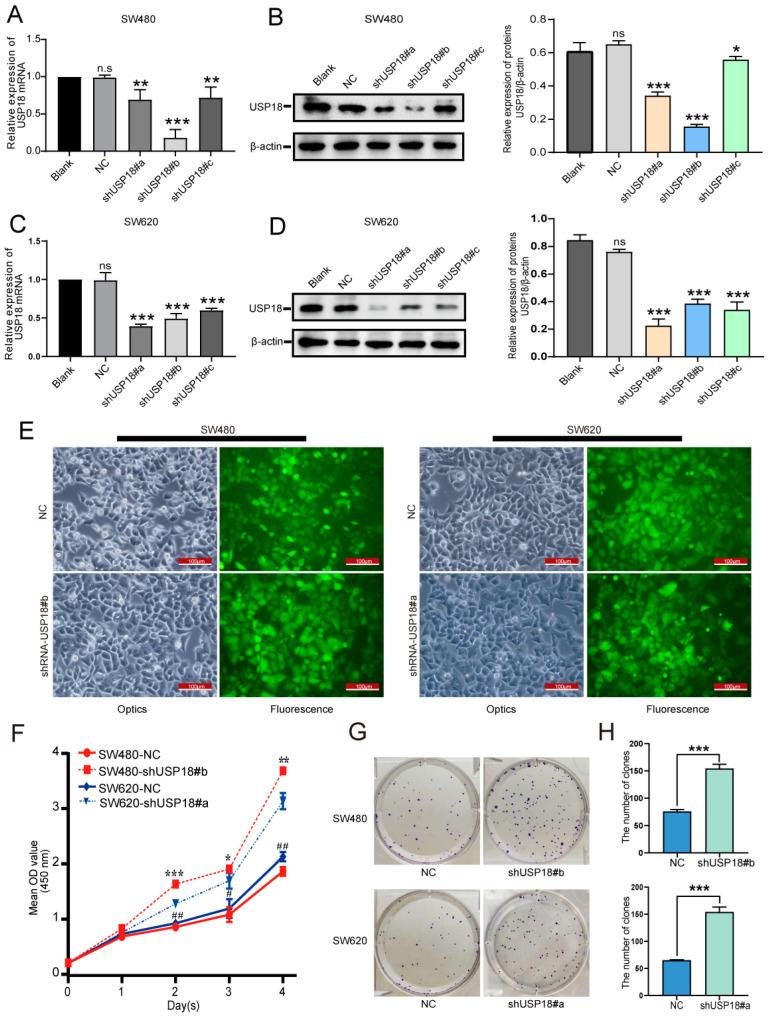
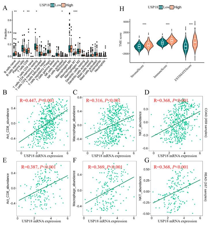
Our study revealed that USP18 expression was significantly elevated in CRC patients and closely related to clinicopathological characteristics. The experimental data indicated that silencing USP18 significantly promoted the proliferation and population-dependent growth of CRC cells. In addition, high USP18 expression was positively correlated with the CRC survival rate and closely associated with tumor-infiltrating CD8+ T cells and natural killer (NK) cells. Interestingly, USP18 was correlated with the expression of various chemokines and immune checkpoint genes. The results of molecular docking simulations suggest that USP18 may act as a novel regulator of PD-L1 and that its deficiency may potentiate the antitumor immune response to PD-L1 blockade immunotherapy in CRC.

CONCLUSIONS

In summary, USP18 shows great promise for research and clinical application as a potential target for CRC immunotherapy.

摘要

背景

与传统化疗和靶向治疗相比,免疫疗法改善了多种实体瘤的治疗前景,包括肺癌、结直肠癌(CRC)和黑色素瘤。然而,它仅对某些患者有效,因此需要寻找替代策略来进行靶向免疫治疗。去泛素化酶 USP18 已知在免疫反应的各个方面发挥重要作用,但它在 CRC 中的肿瘤免疫作用尚不清楚。

方法

在这项研究中,使用多个在线数据集系统地分析了 USP18 在 CRC 中的表达、预后和免疫调节作用。通过 shRNA 介导的 USP18 表达敲低与 CCK-8 和集落形成测定相结合,评估 USP18 对 CRC 的影响。最后,通过 HDOCK 进行 USP18/ISG15 和程序性死亡配体 1(PD-L1)的分子对接分析,并通过 ELISA 验证 USP18 调节 PD-L1 的潜力。

结果

我们的研究表明,CRC 患者的 USP18 表达显著升高,并且与临床病理特征密切相关。实验数据表明,沉默 USP18 可显著促进 CRC 细胞的增殖和群体依赖性生长。此外,高 USP18 表达与 CRC 生存率呈正相关,并且与肿瘤浸润的 CD8+T 细胞和自然杀伤(NK)细胞密切相关。有趣的是,USP18 与各种趋化因子和免疫检查点基因的表达相关。分子对接模拟结果表明,USP18 可能是 PD-L1 的新型调节因子,其缺乏可能增强 CRC 对 PD-L1 阻断免疫治疗的抗肿瘤免疫反应。

结论

综上所述,USP18 作为 CRC 免疫治疗的潜在靶点具有很大的研究和临床应用潜力。

https://cdn.ncbi.nlm.nih.gov/pmc/blobs/41df/11430364/e6066bb4bfdc/biomolecules-14-01191-g008.jpg
https://cdn.ncbi.nlm.nih.gov/pmc/blobs/41df/11430364/3ce6a0ca2baf/biomolecules-14-01191-g001.jpg
https://cdn.ncbi.nlm.nih.gov/pmc/blobs/41df/11430364/1654d43bc482/biomolecules-14-01191-g002.jpg
https://cdn.ncbi.nlm.nih.gov/pmc/blobs/41df/11430364/315d235c2c5d/biomolecules-14-01191-g003.jpg
https://cdn.ncbi.nlm.nih.gov/pmc/blobs/41df/11430364/e8fdbca14948/biomolecules-14-01191-g004.jpg
https://cdn.ncbi.nlm.nih.gov/pmc/blobs/41df/11430364/84d487066a86/biomolecules-14-01191-g005.jpg
https://cdn.ncbi.nlm.nih.gov/pmc/blobs/41df/11430364/4d362ed32c4c/biomolecules-14-01191-g006.jpg
https://cdn.ncbi.nlm.nih.gov/pmc/blobs/41df/11430364/a520b205ae59/biomolecules-14-01191-g007.jpg
https://cdn.ncbi.nlm.nih.gov/pmc/blobs/41df/11430364/e6066bb4bfdc/biomolecules-14-01191-g008.jpg
https://cdn.ncbi.nlm.nih.gov/pmc/blobs/41df/11430364/3ce6a0ca2baf/biomolecules-14-01191-g001.jpg
https://cdn.ncbi.nlm.nih.gov/pmc/blobs/41df/11430364/1654d43bc482/biomolecules-14-01191-g002.jpg
https://cdn.ncbi.nlm.nih.gov/pmc/blobs/41df/11430364/315d235c2c5d/biomolecules-14-01191-g003.jpg
https://cdn.ncbi.nlm.nih.gov/pmc/blobs/41df/11430364/e8fdbca14948/biomolecules-14-01191-g004.jpg
https://cdn.ncbi.nlm.nih.gov/pmc/blobs/41df/11430364/84d487066a86/biomolecules-14-01191-g005.jpg
https://cdn.ncbi.nlm.nih.gov/pmc/blobs/41df/11430364/4d362ed32c4c/biomolecules-14-01191-g006.jpg
https://cdn.ncbi.nlm.nih.gov/pmc/blobs/41df/11430364/a520b205ae59/biomolecules-14-01191-g007.jpg
https://cdn.ncbi.nlm.nih.gov/pmc/blobs/41df/11430364/e6066bb4bfdc/biomolecules-14-01191-g008.jpg

相似文献

1
USP18 Is Associated with PD-L1 Antitumor Immunity and Improved Prognosis in Colorectal Cancer.USP18 与 PD-L1 抗肿瘤免疫和改善结直肠癌预后相关。
Biomolecules. 2024 Sep 21;14(9):1191. doi: 10.3390/biom14091191.
2
CMTM6 and PD-L1 coexpression is associated with an active immune microenvironment and a favorable prognosis in colorectal cancer.CMTM6 与 PD-L1 的共表达与结直肠癌中活跃的免疫微环境和良好的预后相关。
J Immunother Cancer. 2021 Feb;9(2). doi: 10.1136/jitc-2020-001638.
3
Blocking IL-17A enhances tumor response to anti-PD-1 immunotherapy in microsatellite stable colorectal cancer.阻断白介素-17A 可增强微卫星稳定型结直肠癌对 PD-1 免疫治疗的反应。
J Immunother Cancer. 2021 Jan;9(1). doi: 10.1136/jitc-2020-001895.
4
Prognostic impact of programed cell death-1 (PD-1) and PD-ligand 1 (PD-L1) expression in cancer cells and tumor infiltrating lymphocytes in colorectal cancer.程序性细胞死亡蛋白1(PD-1)和PD-配体1(PD-L1)在大肠癌细胞及肿瘤浸润淋巴细胞中的表达对结直肠癌的预后影响
Mol Cancer. 2016 Aug 24;15(1):55. doi: 10.1186/s12943-016-0539-x.
5
Comprehensive analysis of the relationship between ubiquitin-specific protease 21 (USP21) and prognosis, tumor microenvironment infiltration, and therapy response in colorectal cancer.全面分析泛素特异性蛋白酶 21(USP21)与结直肠癌预后、肿瘤微环境浸润和治疗反应的关系。
Cancer Immunol Immunother. 2024 Jun 4;73(8):156. doi: 10.1007/s00262-024-03731-4.
6
PD-1/PD-L1-dependent immune response in colorectal cancer.结直肠癌中的 PD-1/PD-L1 依赖性免疫应答。
J Cell Physiol. 2020 Jul;235(7-8):5461-5475. doi: 10.1002/jcp.29494. Epub 2020 Jan 21.
7
MicroRNA-124-3p suppresses PD-L1 expression and inhibits tumorigenesis of colorectal cancer cells via modulating STAT3 signaling.MicroRNA-124-3p 通过调控 STAT3 信号通路抑制 PD-L1 表达并抑制结直肠癌细胞的肿瘤生成。
J Cell Physiol. 2021 Oct;236(10):7071-7087. doi: 10.1002/jcp.30378. Epub 2021 Apr 5.
8
Distinct roles of programmed death ligand 1 alternative splicing isoforms in colorectal cancer.程序性死亡配体 1 可变剪接异构体在结直肠癌中的不同作用。
Cancer Sci. 2021 Jan;112(1):178-193. doi: 10.1111/cas.14690. Epub 2020 Nov 9.
9
FGFR2 Promotes Expression of PD-L1 in Colorectal Cancer via the JAK/STAT3 Signaling Pathway.成纤维细胞生长因子受体 2 通过 JAK/STAT3 信号通路促进结直肠癌中 PD-L1 的表达。
J Immunol. 2019 May 15;202(10):3065-3075. doi: 10.4049/jimmunol.1801199. Epub 2019 Apr 12.
10
WTAP-induced N-methyladenosine of PD-L1 blocked T-cell-mediated antitumor activity under hypoxia in colorectal cancer.WTAP 诱导的 PD-L1 的 N6-甲基腺苷在结直肠癌细胞缺氧微环境下阻断 T 细胞介导的抗肿瘤活性。
Cancer Sci. 2024 Jun;115(6):1749-1762. doi: 10.1111/cas.16136. Epub 2024 Mar 20.

引用本文的文献

1
USP18 attenuates endoplasmic reticulum stress via the PERK-eIF2α-ATF4 axis to reduce apoptosis in hepatocellular carcinoma cells.USP18通过PERK-eIF2α-ATF4轴减轻内质网应激,以减少肝癌细胞中的细胞凋亡。
Sci Rep. 2025 May 5;15(1):15659. doi: 10.1038/s41598-025-00540-2.

本文引用的文献

1
Targeting Nuclear Receptor Coactivator SRC-1 Prevents Colorectal Cancer Immune Escape by Reducing Transcription and Protein Stability of PD-L1.靶向核受体共激活因子 SRC-1 可通过降低 PD-L1 的转录和蛋白稳定性来预防结直肠癌免疫逃逸。
Adv Sci (Weinh). 2024 Sep;11(33):e2310037. doi: 10.1002/advs.202310037. Epub 2024 Jul 2.
2
Current and Future Trends of Colorectal Cancer Treatment: Exploring Advances in Immunotherapy.结直肠癌治疗的当前与未来趋势:探索免疫疗法的进展
Cancers (Basel). 2024 May 24;16(11):1995. doi: 10.3390/cancers16111995.
3
PD-1 regulation in immune homeostasis and immunotherapy.
PD-1 在免疫稳态和免疫治疗中的调控。
Cancer Lett. 2024 Apr 28;588:216726. doi: 10.1016/j.canlet.2024.216726. Epub 2024 Feb 23.
4
Reprogramming of tumor-associated macrophages via NEDD4-mediated CSF1R degradation by targeting USP18.通过靶向 USP18 介导的 NEDD4 降解 CSF1R 对肿瘤相关巨噬细胞进行重编程。
Cell Rep. 2023 Dec 26;42(12):113560. doi: 10.1016/j.celrep.2023.113560. Epub 2023 Dec 13.
5
Comprehensive single-cell analysis demonstrates radiotherapy-induced infiltration of macrophages expressing immunosuppressive genes into tumor in esophageal squamous cell carcinoma.全面的单细胞分析表明,放射治疗可诱导表达免疫抑制基因的巨噬细胞浸润到食管鳞状细胞癌的肿瘤中。
Sci Adv. 2023 Dec 15;9(50):eadh9069. doi: 10.1126/sciadv.adh9069. Epub 2023 Dec 13.
6
Taxifolin inhibits melanoma proliferation/migration impeding USP18/Rac1/JNK/β-catenin oncogenic signaling.圣草酚抑制黑色素瘤增殖/迁移,阻止 USP18/Rac1/JNK/β-catenin 致癌信号。
Phytomedicine. 2024 Jan;123:155199. doi: 10.1016/j.phymed.2023.155199. Epub 2023 Nov 8.
7
PD-1 and PD-L1 inhibitors in cold colorectal cancer: challenges and strategies.PD-1 和 PD-L1 抑制剂在冷结直肠癌中的应用:挑战与策略。
Cancer Immunol Immunother. 2023 Dec;72(12):3875-3893. doi: 10.1007/s00262-023-03520-5. Epub 2023 Oct 13.
8
LncRNA BCCE4 Genetically Enhances the PD-L1/PD-1 Interaction in Smoking-Related Bladder Cancer by Modulating miR-328-3p-USP18 Signaling.长链非编码 RNA BCCE4 通过调节 miR-328-3p-USP18 信号增强吸烟相关膀胱癌中 PD-L1/PD-1 的相互作用。
Adv Sci (Weinh). 2023 Oct;10(30):e2303473. doi: 10.1002/advs.202303473. Epub 2023 Sep 13.
9
ISG15 targets glycosylated PD-L1 and promotes its degradation to enhance antitumor immune effects in lung adenocarcinoma.ISG15 靶向糖基化 PD-L1 并促进其降解,以增强肺腺癌中的抗肿瘤免疫效应。
J Transl Med. 2023 May 22;21(1):341. doi: 10.1186/s12967-023-04135-1.
10
ERK and USP5 govern PD-1 homeostasis via deubiquitination to modulate tumor immunotherapy.ERK 和 USP5 通过去泛素化来调节 PD-1 稳态,从而调节肿瘤免疫治疗。
Nat Commun. 2023 May 19;14(1):2859. doi: 10.1038/s41467-023-38605-3.