• 文献检索
  • 文档翻译
  • 深度研究
  • 学术资讯
  • Suppr Zotero 插件Zotero 插件
  • 邀请有礼
  • 套餐&价格
  • 历史记录
应用&插件
Suppr Zotero 插件Zotero 插件浏览器插件Mac 客户端Windows 客户端微信小程序
定价
高级版会员购买积分包购买API积分包
服务
文献检索文档翻译深度研究API 文档MCP 服务
关于我们
关于 Suppr公司介绍联系我们用户协议隐私条款
关注我们

Suppr 超能文献

核心技术专利:CN118964589B侵权必究
粤ICP备2023148730 号-1Suppr @ 2026

文献检索

告别复杂PubMed语法,用中文像聊天一样搜索,搜遍4000万医学文献。AI智能推荐,让科研检索更轻松。

立即免费搜索

文件翻译

保留排版,准确专业,支持PDF/Word/PPT等文件格式,支持 12+语言互译。

免费翻译文档

深度研究

AI帮你快速写综述,25分钟生成高质量综述,智能提取关键信息,辅助科研写作。

立即免费体验

2型糖尿病患者玻璃体中细胞外囊泡的促炎特性

Pro-Inflammatory Characteristics of Extracellular Vesicles in the Vitreous of Type 2 Diabetic Patients.

作者信息

Shan Shengshuai, Alanazi Abdulaziz H, Han Yohan, Zhang Duo, Liu Yutao, Narayanan S Priya, Somanath Payaningal R

机构信息

Clinical and Experimental Therapeutics, University of Georgia, Augusta, GA 30912, USA.

James and Jean Culver Vision Discovery Institute, Augusta University, Augusta, GA 30912, USA.

出版信息

Biomedicines. 2024 Sep 10;12(9):2053. doi: 10.3390/biomedicines12092053.

DOI:10.3390/biomedicines12092053
PMID:39335566
原文链接:https://pmc.ncbi.nlm.nih.gov/articles/PMC11428929/
Abstract

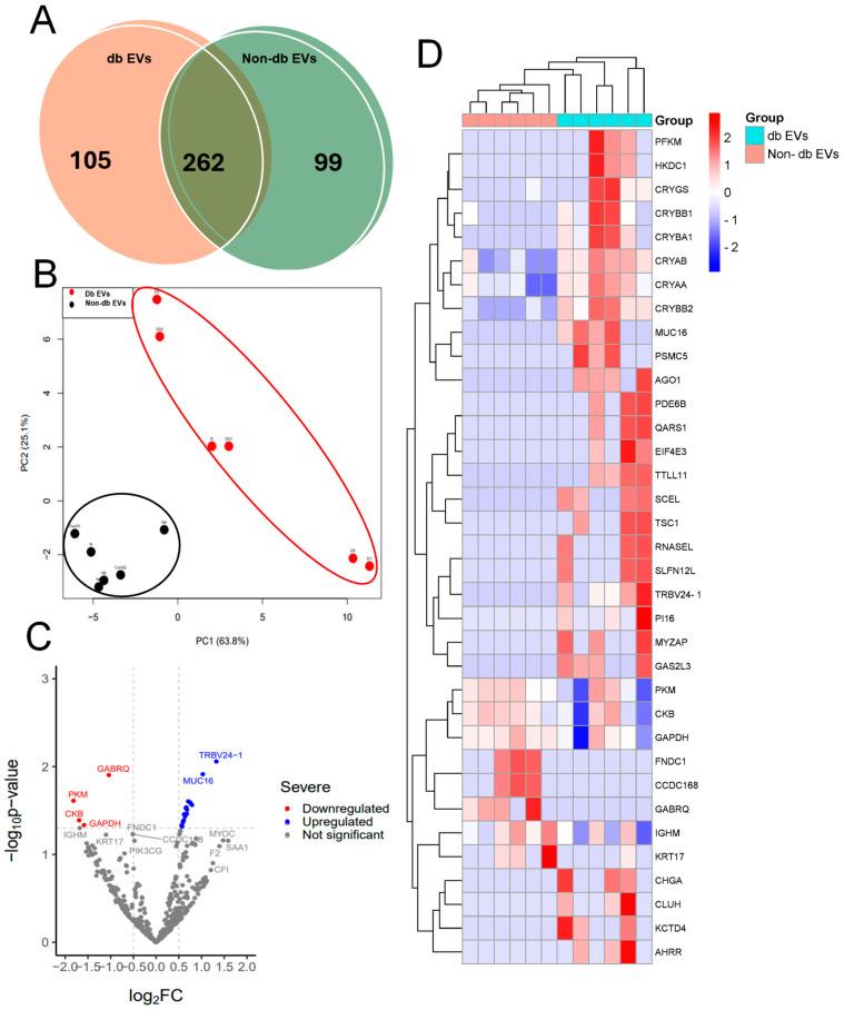
Diabetic retinopathy (DR) is a leading cause of blindness, yet its molecular mechanisms are unclear. Extracellular vesicles (EVs) contribute to dysfunction in DR, but the characteristics and functions of vitreous EVs are unclear. This study investigated the inflammatory properties of type 2 diabetic (db) vitreous EVs. EVs isolated from the vitreous of db and non-db donors were used for nanoparticle tracking analysis (NTA), transmission electron microscopy (TEM), immunogold staining, Western blotting, and proteomic analysis by mass spectrometry. Intracellular uptake of vitreous EVs by differentiated macrophages was evaluated using ExoGlow membrane labeling, and the impact of EVs on macrophage (THP-1) activation was assessed by cytokine levels using RT-qPCR. NTA and TEM analysis of db and non-db vitreous EVs showed non-aggregated EVs with a heterogeneous size range below 200 nm. Western blot detected EV markers (Alix, Annexin V, HSP70, and Flotillin 1) and an upregulation of Cldn5 in db EVs. While the db EVs were incorporated into macrophages, treatment of THP-1 cells with db EVs significantly increased mRNA levels of TNFα and IL-1β compared to non-db EVs. Proteomic and gene enrichment analysis indicated pro-inflammatory characteristics of db EVs. Our results suggest a potential involvement of EC-derived Cldn5+ EVs in triggering inflammation, offering a novel mechanism involved and presenting a possible therapeutic avenue for DR.

摘要

糖尿病视网膜病变(DR)是导致失明的主要原因,但其分子机制尚不清楚。细胞外囊泡(EVs)在DR功能障碍中起作用,但玻璃体液EVs的特征和功能尚不清楚。本研究调查了2型糖尿病(db)玻璃体液EVs的炎症特性。从db和非db供体的玻璃体液中分离出的EVs用于纳米颗粒跟踪分析(NTA)、透射电子显微镜(TEM)、免疫金染色、蛋白质印迹以及质谱蛋白质组学分析。使用ExoGlow膜标记评估分化巨噬细胞对玻璃体液EVs的细胞内摄取,并通过RT-qPCR检测细胞因子水平来评估EVs对巨噬细胞(THP-1)激活的影响。对db和非db玻璃体液EVs的NTA和TEM分析显示,EVs呈非聚集状态,大小范围在200 nm以下且具有异质性。蛋白质印迹检测到EV标记物(Alix、膜联蛋白V、HSP70和小窝蛋白1),且db EVs中紧密连接蛋白5(Cldn5)上调。虽然db EVs被巨噬细胞摄取,但与非db EVs相比,用db EVs处理THP-1细胞可显著提高肿瘤坏死因子α(TNFα)和白细胞介素-1β(IL-1β)的mRNA水平。蛋白质组学和基因富集分析表明db EVs具有促炎特性。我们的结果表明,内皮细胞来源的Cldn5+ EVs可能参与引发炎症,这提供了一种新的相关机制,并为DR提出了一条可能的治疗途径。

https://cdn.ncbi.nlm.nih.gov/pmc/blobs/5ead/11428929/6c02ec839751/biomedicines-12-02053-g006.jpg
https://cdn.ncbi.nlm.nih.gov/pmc/blobs/5ead/11428929/95a41b53949e/biomedicines-12-02053-g001.jpg
https://cdn.ncbi.nlm.nih.gov/pmc/blobs/5ead/11428929/2a4e14f71aa4/biomedicines-12-02053-g002.jpg
https://cdn.ncbi.nlm.nih.gov/pmc/blobs/5ead/11428929/2a93f99ad7e3/biomedicines-12-02053-g003.jpg
https://cdn.ncbi.nlm.nih.gov/pmc/blobs/5ead/11428929/d52da2f6a961/biomedicines-12-02053-g004.jpg
https://cdn.ncbi.nlm.nih.gov/pmc/blobs/5ead/11428929/72987f129b13/biomedicines-12-02053-g005.jpg
https://cdn.ncbi.nlm.nih.gov/pmc/blobs/5ead/11428929/6c02ec839751/biomedicines-12-02053-g006.jpg
https://cdn.ncbi.nlm.nih.gov/pmc/blobs/5ead/11428929/95a41b53949e/biomedicines-12-02053-g001.jpg
https://cdn.ncbi.nlm.nih.gov/pmc/blobs/5ead/11428929/2a4e14f71aa4/biomedicines-12-02053-g002.jpg
https://cdn.ncbi.nlm.nih.gov/pmc/blobs/5ead/11428929/2a93f99ad7e3/biomedicines-12-02053-g003.jpg
https://cdn.ncbi.nlm.nih.gov/pmc/blobs/5ead/11428929/d52da2f6a961/biomedicines-12-02053-g004.jpg
https://cdn.ncbi.nlm.nih.gov/pmc/blobs/5ead/11428929/72987f129b13/biomedicines-12-02053-g005.jpg
https://cdn.ncbi.nlm.nih.gov/pmc/blobs/5ead/11428929/6c02ec839751/biomedicines-12-02053-g006.jpg

相似文献

1
Pro-Inflammatory Characteristics of Extracellular Vesicles in the Vitreous of Type 2 Diabetic Patients.2型糖尿病患者玻璃体中细胞外囊泡的促炎特性
Biomedicines. 2024 Sep 10;12(9):2053. doi: 10.3390/biomedicines12092053.
2
Examination of the enrichment of neuronal extracellular vesicles from cell conditioned media and human plasma using an anti-NCAM immunocapture bead approach.使用抗神经细胞黏附分子(NCAM)免疫捕获磁珠法从细胞条件培养基和人血浆中富集神经元细胞外囊泡的检测。
BMC Methods. 2025;2(1):12. doi: 10.1186/s44330-025-00034-7. Epub 2025 Jul 1.
3
Examination of the enrichment of neuronal extracellular vesicles from cell conditioned media and human plasma using an anti-NCAM immunocapture bead approach.使用抗神经细胞黏附分子免疫捕获磁珠法从细胞条件培养基和人血浆中富集神经元细胞外囊泡的检测
bioRxiv. 2025 May 14:2025.05.13.653678. doi: 10.1101/2025.05.13.653678.
4
Human Infrapatellar Fat Pad Mesenchymal Stem Cell-derived Extracellular Vesicles Purified by Anion Exchange Chromatography Suppress Osteoarthritis Progression in a Mouse Model.阴离子交换层析法纯化的人髌下脂肪垫间充质干细胞来源细胞外囊泡抑制骨关节炎在小鼠模型中的进展。
Clin Orthop Relat Res. 2024 Jul 1;482(7):1246-1262. doi: 10.1097/CORR.0000000000003067. Epub 2024 Apr 19.
5
M1-derived extracellular vesicles polarize recipient macrophages into M2-like macrophages and alter skeletal muscle homeostasis in a hyper-glucose environment.M1 衍生的细胞外囊泡将受者巨噬细胞极化为 M2 样巨噬细胞,并在高葡萄糖环境中改变骨骼肌稳态。
Cell Commun Signal. 2024 Mar 27;22(1):193. doi: 10.1186/s12964-024-01560-7.
6
Isolation and characterization of bone mesenchymal cell small extracellular vesicles using a novel mouse model.利用新型小鼠模型分离和鉴定骨髓间充质细胞的小细胞外囊泡。
J Bone Miner Res. 2024 Oct 29;39(11):1633-1643. doi: 10.1093/jbmr/zjae135.
7
Clinical Scale MSC-Derived Extracellular Vesicles Enhance Poststroke Neuroplasticity in Rodents and Non-Human Primates.临床级间充质干细胞衍生的细胞外囊泡增强啮齿动物和非人类灵长类动物中风后的神经可塑性。
J Extracell Vesicles. 2025 Jun;14(6):e70110. doi: 10.1002/jev2.70110.
8
Temporal changes in the protein cargo of extracellular vesicles and resultant immune reprogramming after severe burn injury in humans and mice.严重烧伤后人类和小鼠细胞外囊泡蛋白质货物的时间变化及由此产生的免疫重编程。
Front Immunol. 2025 Jun 4;16:1596598. doi: 10.3389/fimmu.2025.1596598. eCollection 2025.
9
Diverse Populations of Extracellular Vesicles with Opposite Functions during Herpes Simplex Virus 1 Infection.单纯疱疹病毒 1 感染过程中具有相反功能的细胞外囊泡的多样化群体。
J Virol. 2021 Feb 24;95(6). doi: 10.1128/JVI.02357-20.
10
Manufacturing, quality control, and GLP-grade preclinical study of nebulized allogenic adipose mesenchymal stromal cells-derived extracellular vesicles.雾化异体脂肪间充质基质细胞衍生细胞外囊泡的生产、质量控制和 GLP 级临床前研究。
Stem Cell Res Ther. 2024 Apr 2;15(1):95. doi: 10.1186/s13287-024-03708-1.

引用本文的文献

1
Claudin Proteins: Their Potential Role in Obesity and Adipose Tissue Signaling, Physiology and Disease.紧密连接蛋白:它们在肥胖、脂肪组织信号传导、生理学及疾病中的潜在作用
Nutrients. 2025 Aug 12;17(16):2611. doi: 10.3390/nu17162611.
2
Pre-Existing Diabetes Alters Pulmonary Inflammatory Gene Expression Priming for Injury.既往糖尿病会改变肺部炎症基因表达,引发损伤。
FASEB J. 2025 Jul 31;39(14):e70804. doi: 10.1096/fj.202500816R.
3
Claudin-17 Deficiency Drives Vascular Permeability and Inflammation Causing Lung Injury.紧密连接蛋白-17缺乏导致血管通透性增加和炎症,进而引发肺损伤。

本文引用的文献

1
Comparative Proteomic Analysis of Type 2 Diabetic versus Non-Diabetic Vitreous Fluids.2型糖尿病与非糖尿病玻璃体液的比较蛋白质组学分析
Life (Basel). 2024 Jul 16;14(7):883. doi: 10.3390/life14070883.
2
Contribution of extracellular vesicles for the pathogenesis of retinal diseases: shedding light on blood-retinal barrier dysfunction.细胞外囊泡在视网膜疾病发病机制中的作用:揭示血视网膜屏障功能障碍。
J Biomed Sci. 2024 May 10;31(1):48. doi: 10.1186/s12929-024-01036-3.
3
Recent advances in the treatment and delivery system of diabetic retinopathy.
Int J Mol Sci. 2025 Apr 11;26(8):3612. doi: 10.3390/ijms26083612.
4
Diagnostic and Therapeutic Utility of Extracellular Vesicles in Ocular Disease.细胞外囊泡在眼部疾病中的诊断和治疗效用
Int J Mol Sci. 2025 Jan 20;26(2):836. doi: 10.3390/ijms26020836.
糖尿病视网膜病变的治疗和递药系统的最新进展。
Front Endocrinol (Lausanne). 2024 Feb 15;15:1347864. doi: 10.3389/fendo.2024.1347864. eCollection 2024.
4
Emerging role of extracellular vesicles in diabetic retinopathy.细胞外囊泡在糖尿病视网膜病变中的新作用。
Theranostics. 2024 Feb 4;14(4):1631-1646. doi: 10.7150/thno.92463. eCollection 2024.
5
Biogenesis and delivery of extracellular vesicles: harnessing the power of EVs for diagnostics and therapeutics.细胞外囊泡的生物发生与释放:利用细胞外囊泡的力量进行诊断与治疗。
Front Mol Biosci. 2024 Jan 3;10:1330400. doi: 10.3389/fmolb.2023.1330400. eCollection 2023.
6
Release of Pro-Inflammatory/Angiogenic Factors by Retinal Microvascular Cells Is Mediated by Extracellular Vesicles Derived from M1-Activated Microglia.M1 活化小胶质细胞来源的细胞外囊泡介导视网膜微血管细胞促炎/血管生成因子的释放。
Int J Mol Sci. 2023 Dec 19;25(1):15. doi: 10.3390/ijms25010015.
7
SRplot: A free online platform for data visualization and graphing.SRplot:一个免费的在线数据可视化和绘图平台。
PLoS One. 2023 Nov 9;18(11):e0294236. doi: 10.1371/journal.pone.0294236. eCollection 2023.
8
Exosomes and their miRNA/protein profile in keratoconus-derived corneal stromal cells.细胞外囊泡及其 miRNA/蛋白质谱在圆锥角膜来源的角膜基质细胞中的变化。
Exp Eye Res. 2023 Nov;236:109642. doi: 10.1016/j.exer.2023.109642. Epub 2023 Sep 14.
9
Oxidative Stress and Its Regulation in Diabetic Retinopathy.氧化应激及其在糖尿病视网膜病变中的调节
Antioxidants (Basel). 2023 Aug 21;12(8):1649. doi: 10.3390/antiox12081649.
10
Extracellular-Vesicle-Based Therapeutics in Neuro-Ophthalmic Disorders.基于细胞外囊泡的神经眼科疾病治疗方法。
Int J Mol Sci. 2023 May 19;24(10):9006. doi: 10.3390/ijms24109006.