Suppr超能文献

细胞和分子网络特征的-相关基因在感染。

Cellular and Molecular Network Characteristics of -Related Genes in Infections.

机构信息

Yunnan Province Key Laboratory of Children's Major Diseases Research, School of Basic Medical Sciences, Kunming Medical University, Kunming 650500, China.

Yunnan Provincial Key Laboratory of Public Health and Biosafety, School of Public Health, Kunming Medical University, Kunming 650500, China.

出版信息

Int J Mol Sci. 2024 Sep 20;25(18):10100. doi: 10.3390/ijms251810100.

Abstract

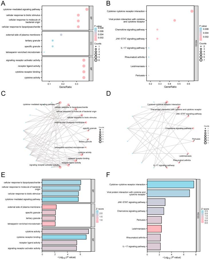
Tuberculosis (TB) is a global infectious threat, and the emergence of multidrug-resistant TB has become a major challenge in eradicating the disease that requires the discovery of new treatment strategies. This study aimed to elucidate the immune infiltration and molecular regulatory network of T cell-interacting activating receptors on myeloid cell 1 ()-related genes based on a bioinformatics analysis. The GSE114911 dataset was obtained from the Gene Expression Omnibus (GEO) and screened to identify 17 -related differentially expressed genes (TRDEGs). Genes interacting with the TRDEGs were analyzed using a Gene Ontology (GO) and Kyoto Encyclopedia of Genes and Genomes (KEGG) enrichment analysis. A gene set enrichment analysis (GSEA) was used to identify the biological pathways significantly associated with a () infection. The key genes were obtained based on Cytoscape's cytoHubba plug-in. Furthermore, protein-protein interaction (PPI) networks were analyzed through STRING, while mRNA-RNA-binding protein (RBP) and mRNA-transcription factor (TF) interaction networks were developed utilizing the StarBase v3.0 and ChIPBase databases. In addition, the diagnostic significance of key genes was evaluated via receiver operating characteristic (ROC) curves, and the immune infiltration was analyzed using an ssGSEA and MCPCounter. The key genes identified in the GSE114911 dataset were confirmed in an independent GSE139825 dataset. A total of seventeen TRDEGs and eight key genes were obtained in a differential expression analysis using the cytoHubba plug-in. Through the GO and KEGG analysis, it was found that these were involved in the NF-κB, PI3K/Akt, MAPK, and other pathways related to inflammation and energy metabolism. Furthermore, the ssGSEA and MCPCounter analysis revealed a significant rise in activated T cells and T helper cells within the infection group, which were markedly associated with these key genes. This implies their potential significance in the anti- response. In summary, our results show that TRDEGs are linked to inflammation, energy metabolism, and immune cells, offering fresh insights into the mechanisms underlying TB pathogenesis and supporting further investigation into the possible molecular roles of in TB, as well as assisting in the identification of prospective diagnostic biomarkers.

摘要

结核病(TB)是一种全球性的传染病威胁,而耐多药结核病的出现已成为消除该疾病的主要挑战,这需要发现新的治疗策略。本研究旨在通过生物信息学分析阐明髓系细胞 1()-相关基因上 T 细胞相互作用激活受体的免疫浸润和分子调控网络。从基因表达综合数据库(GEO)中获得 GSE114911 数据集,并进行筛选以鉴定 17 个-相关差异表达基因(TRDEGs)。使用基因本体论(GO)和京都基因与基因组百科全书(KEGG)富集分析分析与 TRDEGs 相互作用的基因。使用基因集富集分析(GSEA)来鉴定与()感染显著相关的生物学途径。基于 Cytoscape 的 cytoHubba 插件获得关键基因。此外,通过 STRING 分析蛋白质-蛋白质相互作用(PPI)网络,同时利用 StarBase v3.0 和 ChIPBase 数据库开发 mRNA-RNA 结合蛋白(RBP)和 mRNA-转录因子(TF)相互作用网络。此外,通过接收者操作特征(ROC)曲线评估关键基因的诊断意义,并通过 ssGSEA 和 MCPCounter 分析进行免疫浸润分析。在独立的 GSE139825 数据集上验证了 GSE114911 数据集中确定的关键基因。通过 cytoHubba 插件的差异表达分析,共获得了 17 个 TRDEGs 和 8 个关键基因。通过 GO 和 KEGG 分析发现,这些基因参与了 NF-κB、PI3K/Akt、MAPK 等与炎症和能量代谢相关的途径。此外,ssGSEA 和 MCPCounter 分析显示,在感染组中激活的 T 细胞和辅助性 T 细胞显著增加,这与这些关键基因显著相关。这意味着它们在抗-反应中可能具有重要意义。综上所述,我们的研究结果表明,TRDEGs 与炎症、能量代谢和免疫细胞有关,为结核病发病机制提供了新的见解,并支持对 TB 中 可能的分子作用进行进一步研究,以及有助于鉴定潜在的诊断生物标志物。

https://cdn.ncbi.nlm.nih.gov/pmc/blobs/73bc/11432409/e965b1110924/ijms-25-10100-g001.jpg

文献检索

告别复杂PubMed语法,用中文像聊天一样搜索,搜遍4000万医学文献。AI智能推荐,让科研检索更轻松。

立即免费搜索

文件翻译

保留排版,准确专业,支持PDF/Word/PPT等文件格式,支持 12+语言互译。

免费翻译文档

深度研究

AI帮你快速写综述,25分钟生成高质量综述,智能提取关键信息,辅助科研写作。

立即免费体验