Suppr超能文献

类胡萝卜素代谢途径结构基因的不平衡表达导致品种‘胭脂红’花色形成。

Unbalanced Expression of Structural Genes in Carotenoid Pathway Contributes to the Flower Color Formation of the Cultivar 'Yanzhi Hong'.

机构信息

Co-Innovation Center for Sustainable Forestry in Southern China, College of Life Sciences, Nanjing Forestry University, Nanjing 210037, China.

International Cultivar Registration Center for Osmanthus, Nanjing Forestry University, Nanjing 210037, China.

出版信息

Int J Mol Sci. 2024 Sep 23;25(18):10198. doi: 10.3390/ijms251810198.

Abstract

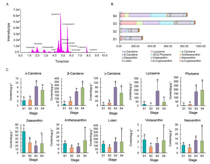
Carotenoids are important natural pigments that are responsible for the fruit and flower colors of many plants. The composition and content of carotenoid can greatly influence the color phenotype of plants. However, the regulatory mechanism underling the divergent behaviors of carotenoid accumulation, especially in flower, remains unclear. In this study, a new cultivar 'Yanzhi Hong' was used to study the regulation of carotenoid pigmentation in flower. Liquid chromatograph-mass spectrometer (LC-MS) analysis showed that -carotene, phytoene, lycopene, -carotene, and lutein were the top five pigments enriched in the petals of 'Yanzhi Hong'. Through transcriptome analysis, we found that the expression of the structural genes in carotenoid pathway was imbalanced: most of the structural genes responsible for lycopene biosynthesis were highly expressed throughout the flower developmental stages, while those for lycopene metabolism kept at a relatively lower level. The downregulation of especially at the late developmental stages, suppressed the conversion from lycopene to -carotene but promoted the accumulation of -carotene, which had great effect on the carotenoid composition of 'Yanzhi Hong'. Ethylene response factor (ERF), WRKY, basic helix-loop-helix (bHLH), v-myb avian myeloblastosis viral oncogene homolog (MYB), -Acetylcysteine (NAC), auxin response factor (ARF), and other transcription factors (TFs) have participated in the flower color regulation of 'Yanzhi Hong', which formed co-expression networks with the structural genes and functioned in multiple links of the carotenoid pathway. The results suggested that the cyclization of lycopene is a key link in determining flower color. The modification of the related TFs will break the expression balance between the upstream and downstream genes and greatly influence the carotenoid profile in flowers, which can be further used for creating colorful plant germplasms.

摘要

类胡萝卜素是重要的天然色素,负责许多植物的果实和花朵颜色。类胡萝卜素的组成和含量可以极大地影响植物的颜色表型。然而,类胡萝卜素积累的差异行为的调控机制,特别是在花中,仍然不清楚。在这项研究中,使用一个新的品种 'Yanzhi Hong' 来研究花中类胡萝卜素色素沉着的调节。液相色谱-质谱(LC-MS)分析表明,β-胡萝卜素、八氢番茄红素、番茄红素、β-胡萝卜素和叶黄素是 'Yanzhi Hong' 花瓣中富集的前五种色素。通过转录组分析,我们发现类胡萝卜素途径的结构基因表达失衡:大多数负责番茄红素生物合成的结构基因在整个花发育阶段都高度表达,而那些负责番茄红素代谢的基因则保持在相对较低的水平。下调尤其是在晚期发育阶段,抑制了番茄红素向β-胡萝卜素的转化,但促进了β-胡萝卜素的积累,这对 'Yanzhi Hong' 的类胡萝卜素组成有很大影响。乙烯反应因子(ERF)、WRKY、碱性螺旋-环-螺旋(bHLH)、v-myb 禽髓细胞瘤病毒癌基因同源物(MYB)、N-乙酰半胱氨酸(NAC)、生长素反应因子(ARF)和其他转录因子(TFs)参与了 'Yanzhi Hong' 的花色调节,它们与结构基因形成共表达网络,并在类胡萝卜素途径的多个环节发挥作用。结果表明,番茄红素的环化是决定花色的关键环节。相关 TFs 的修饰会打破上下游基因的表达平衡,极大地影响花色中的类胡萝卜素谱,这可以进一步用于创造丰富多彩的植物种质资源。

https://cdn.ncbi.nlm.nih.gov/pmc/blobs/2520/11432492/1c2c65a7f1fe/ijms-25-10198-g001.jpg

文献检索

告别复杂PubMed语法,用中文像聊天一样搜索,搜遍4000万医学文献。AI智能推荐,让科研检索更轻松。

立即免费搜索

文件翻译

保留排版,准确专业,支持PDF/Word/PPT等文件格式,支持 12+语言互译。

免费翻译文档

深度研究

AI帮你快速写综述,25分钟生成高质量综述,智能提取关键信息,辅助科研写作。

立即免费体验