Suppr超能文献

一种基于生物工程肿瘤基质的支架,用于评估褪黑素对头颈部鳞状癌干细胞的疗效。

A bioengineered tumor matrix-based scaffold for the evaluation of melatonin efficacy on head and neck squamous cancer stem cells.

作者信息

López de Andrés Julia, Rodríguez-Santana César, de Lara-Peña Laura, Jiménez Gema, Escames Germaine, Marchal Juan Antonio

机构信息

Biopathology and Regenerative Medicine Institute (IBIMER), Centre for Biomedical Research (CIBM), University of Granada, Granada, Spain.

Instituto de Investigación Biosanitaria ibs.GRANADA, University Hospitals of Granada, University of Granada, Granada, Spain.

出版信息

Mater Today Bio. 2024 Sep 14;29:101246. doi: 10.1016/j.mtbio.2024.101246. eCollection 2024 Dec.

Abstract

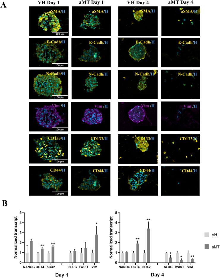
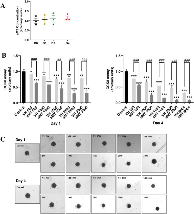
Head and neck squamous cell carcinoma (HNSCC) presents a significant challenge worldwide due to its aggressiveness and high recurrence rates post-treatment, often linked to cancer stem cells (CSCs). Melatonin shows promise as a potent tumor suppressor; however, the effects of melatonin on CSCs remain unclear, and the development of models that closely resemble tumor heterogeneity could help to better understand the effects of this molecule. This study developed a tumor scaffold based on patient fibroblast-derived decellularized extracellular matrix that mimics the HNSCC microenvironment. Our study investigates the antitumoral effects of melatonin within this context. We validated its strong antiproliferative effect on HNSCC CSCs and the reduction of tumor invasion and migration markers, even in a strongly chemoprotective environment, as it is required to increase the minimum doses necessary to impact tumor viability compared to the non-scaffolded tumorspheres culture. Moreover, melatonin exhibited no cytotoxic effects on healthy cells co-cultured in the tumor hydrogel. This scaffold-based platform allows an study closer to HNSCC tumor reality, including CSCs, stromal component, and a biomimetic matrix, providing a new valuable research tool in precision oncology.

摘要

头颈部鳞状细胞癌(HNSCC)因其侵袭性和治疗后高复发率在全球范围内构成重大挑战,这往往与癌症干细胞(CSCs)有关。褪黑素显示出作为一种有效肿瘤抑制因子的潜力;然而,褪黑素对癌症干细胞的影响仍不清楚,开发与肿瘤异质性密切相似的模型有助于更好地理解这种分子的作用。本研究基于患者成纤维细胞来源的脱细胞细胞外基质开发了一种模拟HNSCC微环境的肿瘤支架。我们的研究在此背景下研究了褪黑素的抗肿瘤作用。我们验证了其对HNSCC癌症干细胞具有强大的抗增殖作用,并能降低肿瘤侵袭和迁移标志物,即使在具有强化学保护作用的环境中也是如此,因为与无支架的肿瘤球培养相比,需要增加影响肿瘤活力所需的最小剂量。此外,褪黑素对在肿瘤水凝胶中共培养的健康细胞没有细胞毒性作用。这个基于支架的平台允许进行更接近HNSCC肿瘤实际情况的研究,包括癌症干细胞、基质成分和仿生基质,为精准肿瘤学提供了一种新的有价值的研究工具。

https://cdn.ncbi.nlm.nih.gov/pmc/blobs/3611/11440243/f6da1e7eb158/ga1.jpg

文献检索

告别复杂PubMed语法,用中文像聊天一样搜索,搜遍4000万医学文献。AI智能推荐,让科研检索更轻松。

立即免费搜索

文件翻译

保留排版,准确专业,支持PDF/Word/PPT等文件格式,支持 12+语言互译。

免费翻译文档

深度研究

AI帮你快速写综述,25分钟生成高质量综述,智能提取关键信息,辅助科研写作。

立即免费体验