• 文献检索
  • 文档翻译
  • 深度研究
  • 学术资讯
  • Suppr Zotero 插件Zotero 插件
  • 邀请有礼
  • 套餐&价格
  • 历史记录
应用&插件
Suppr Zotero 插件Zotero 插件浏览器插件Mac 客户端Windows 客户端微信小程序
定价
高级版会员购买积分包购买API积分包
服务
文献检索文档翻译深度研究API 文档MCP 服务
关于我们
关于 Suppr公司介绍联系我们用户协议隐私条款
关注我们

Suppr 超能文献

核心技术专利:CN118964589B侵权必究
粤ICP备2023148730 号-1Suppr @ 2026

文献检索

告别复杂PubMed语法,用中文像聊天一样搜索,搜遍4000万医学文献。AI智能推荐,让科研检索更轻松。

立即免费搜索

文件翻译

保留排版,准确专业,支持PDF/Word/PPT等文件格式,支持 12+语言互译。

免费翻译文档

深度研究

AI帮你快速写综述,25分钟生成高质量综述,智能提取关键信息,辅助科研写作。

立即免费体验

基于整合多组学分析揭示小檗碱抗胰腺导管腺癌的作用机制。

Mechanisms of Berberine in anti-pancreatic ductal adenocarcinoma revealed by integrated multi-omics profiling.

机构信息

Department of Gastroenterology, Yueyang Hospital of Integrated Traditional Chinese and Western Medicine, Shanghai University of Traditional Chinese Medicine, Shanghai, China.

Shanghai Putuo District People's Hospital, Shanghai, China.

出版信息

Sci Rep. 2024 Oct 2;14(1):22929. doi: 10.1038/s41598-024-74943-y.

DOI:10.1038/s41598-024-74943-y
PMID:39358545
原文链接:https://pmc.ncbi.nlm.nih.gov/articles/PMC11446930/
Abstract

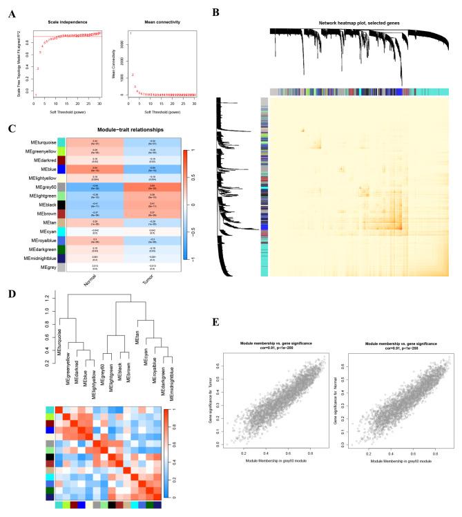
This study integrates pharmacology databases with bulk RNA-seq and scRNA-seq to reveal the latent anti-PDAC capacities of BBR. Target genes of BBR were sifted through TargetNet, CTD, SwissTargetPrediction, and Binding Database. Based on the GSE183795 dataset, DEG analysis, GSEA, and WGCNA were sequentially run to build a disease network. Through sub-network filtration acquired PDAC-related hub genes. A PPI network was established using the shared genes. Degree algorithm from cytoHubba screened the key cluster in the network. Analysis of differential mRNA expression and ROC curves gauged the diagnostic performance of clustered genes. CYBERSORT uncovered the potential role of the key cluster on PDAC immunomodulation. ScRNA-seq analysis evaluated the distribution and expression profile of the key cluster at the single-cell level, assessing enrichment within annotated cell subpopulations to delineate the target distribution of BBR in PDAC. We identified 425 drug target genes and 771 disease target genes, using 57 intersecting genes to construct the PPI network. CytoHubba anchored the top 10 highest contributing genes to be the key cluster. mRNA expression levels and ROC curves confirmed that these genes showed good robustness for PDAC. CYBERSORT revealed that the key cluster influenced immune pathways predominantly associated with Macrophages M0, CD8 T cells, and naïve B cells. ScRNA-seq analysis clarified that BBR mainly acted on epithelial cells and macrophages in PDAC tissues. BBR potentially targets CDK1, CCNB1, CTNNB1, CDK2, TOP2A, MCM2, RUNX2, MYC, PLK1, and AURKA to exert therapeutic effects on PDAC. The mechanisms of action appear to significantly involve macrophage polarization-related immunological responses.

摘要

本研究整合了药理学数据库与批量 RNA-seq 和 scRNA-seq,以揭示 BBR 的潜在抗 PDAC 能力。通过 TargetNet、CTD、SwissTargetPrediction 和 Binding Database 筛选 BBR 的靶基因。基于 GSE183795 数据集,依次进行 DEG 分析、GSEA 和 WGCNA,构建疾病网络。通过子网络筛选获得与 PDAC 相关的枢纽基因。使用共享基因建立 PPI 网络。cytoHubba 的度算法筛选网络中的关键簇。差异 mRNA 表达分析和 ROC 曲线评估聚类基因的诊断性能。CYBERSORT 揭示了关键簇在 PDAC 免疫调节中的潜在作用。scRNA-seq 分析评估了关键簇在单细胞水平上的分布和表达谱,评估了在注释细胞亚群中的富集,以描绘 BBR 在 PDAC 中的靶标分布。我们鉴定了 425 个药物靶基因和 771 个疾病靶基因,使用 57 个交集基因构建 PPI 网络。cytoHubba 将前 10 个贡献最高的基因锚定为关键簇。mRNA 表达水平和 ROC 曲线证实这些基因对 PDAC 具有良好的稳健性。CYBERSORT 表明,关键簇主要影响与巨噬细胞 M0、CD8 T 细胞和幼稚 B 细胞相关的免疫途径。scRNA-seq 分析阐明了 BBR 主要作用于 PDAC 组织中的上皮细胞和巨噬细胞。BBR 可能通过靶向 CDK1、CCNB1、CTNNB1、CDK2、TOP2A、MCM2、RUNX2、MYC、PLK1 和 AURKA 对 PDAC 发挥治疗作用。作用机制似乎显著涉及巨噬细胞极化相关的免疫反应。

https://cdn.ncbi.nlm.nih.gov/pmc/blobs/f9a2/11446930/f0d0a9ecd868/41598_2024_74943_Fig9_HTML.jpg
https://cdn.ncbi.nlm.nih.gov/pmc/blobs/f9a2/11446930/eedbfd81309a/41598_2024_74943_Fig1_HTML.jpg
https://cdn.ncbi.nlm.nih.gov/pmc/blobs/f9a2/11446930/faf56aeb7a43/41598_2024_74943_Fig2_HTML.jpg
https://cdn.ncbi.nlm.nih.gov/pmc/blobs/f9a2/11446930/fb6ca0a6cb39/41598_2024_74943_Fig3_HTML.jpg
https://cdn.ncbi.nlm.nih.gov/pmc/blobs/f9a2/11446930/91b80508fb56/41598_2024_74943_Fig4_HTML.jpg
https://cdn.ncbi.nlm.nih.gov/pmc/blobs/f9a2/11446930/3b4083a0ca11/41598_2024_74943_Fig5_HTML.jpg
https://cdn.ncbi.nlm.nih.gov/pmc/blobs/f9a2/11446930/52f425010bbe/41598_2024_74943_Fig6_HTML.jpg
https://cdn.ncbi.nlm.nih.gov/pmc/blobs/f9a2/11446930/15e005f7b6ea/41598_2024_74943_Fig7_HTML.jpg
https://cdn.ncbi.nlm.nih.gov/pmc/blobs/f9a2/11446930/ede93f221aac/41598_2024_74943_Fig8_HTML.jpg
https://cdn.ncbi.nlm.nih.gov/pmc/blobs/f9a2/11446930/f0d0a9ecd868/41598_2024_74943_Fig9_HTML.jpg
https://cdn.ncbi.nlm.nih.gov/pmc/blobs/f9a2/11446930/eedbfd81309a/41598_2024_74943_Fig1_HTML.jpg
https://cdn.ncbi.nlm.nih.gov/pmc/blobs/f9a2/11446930/faf56aeb7a43/41598_2024_74943_Fig2_HTML.jpg
https://cdn.ncbi.nlm.nih.gov/pmc/blobs/f9a2/11446930/fb6ca0a6cb39/41598_2024_74943_Fig3_HTML.jpg
https://cdn.ncbi.nlm.nih.gov/pmc/blobs/f9a2/11446930/91b80508fb56/41598_2024_74943_Fig4_HTML.jpg
https://cdn.ncbi.nlm.nih.gov/pmc/blobs/f9a2/11446930/3b4083a0ca11/41598_2024_74943_Fig5_HTML.jpg
https://cdn.ncbi.nlm.nih.gov/pmc/blobs/f9a2/11446930/52f425010bbe/41598_2024_74943_Fig6_HTML.jpg
https://cdn.ncbi.nlm.nih.gov/pmc/blobs/f9a2/11446930/15e005f7b6ea/41598_2024_74943_Fig7_HTML.jpg
https://cdn.ncbi.nlm.nih.gov/pmc/blobs/f9a2/11446930/ede93f221aac/41598_2024_74943_Fig8_HTML.jpg
https://cdn.ncbi.nlm.nih.gov/pmc/blobs/f9a2/11446930/f0d0a9ecd868/41598_2024_74943_Fig9_HTML.jpg

相似文献

1
Mechanisms of Berberine in anti-pancreatic ductal adenocarcinoma revealed by integrated multi-omics profiling.基于整合多组学分析揭示小檗碱抗胰腺导管腺癌的作用机制。
Sci Rep. 2024 Oct 2;14(1):22929. doi: 10.1038/s41598-024-74943-y.
2
SCNrank: spectral clustering for network-based ranking to reveal potential drug targets and its application in pancreatic ductal adenocarcinoma.SCNrank:基于网络的排序的谱聚类揭示潜在的药物靶点及其在胰腺导管腺癌中的应用。
BMC Med Genomics. 2020 Apr 3;13(Suppl 5):50. doi: 10.1186/s12920-020-0681-6.
3
In-silico identification of therapeutic targets in pancreatic ductal adenocarcinoma using WGCNA and Trader.基于 WGCNA 和 Trader 的胰腺导管腺癌治疗靶点的计算机识别
Sci Rep. 2024 Oct 7;14(1):23292. doi: 10.1038/s41598-024-74252-4.
4
Deciphering the Prognostic Implications of the Components and Signatures in the Immune Microenvironment of Pancreatic Ductal Adenocarcinoma.解析胰腺导管腺癌免疫微环境中各成分和特征的预后意义。
Front Immunol. 2021 Mar 10;12:648917. doi: 10.3389/fimmu.2021.648917. eCollection 2021.
5
Integrated analysis of scRNA-seq and bulk RNA-seq data identifies BHLHE40 as a key gene in pancreatic cancer progression and gemcitabine resistance.对单细胞RNA测序和批量RNA测序数据的综合分析确定BHLHE40是胰腺癌进展和吉西他滨耐药性中的关键基因。
Semin Oncol. 2025 Apr;52(2):152338. doi: 10.1016/j.seminoncol.2025.152338. Epub 2025 Apr 17.
6
Identification of novel genes associated with a poor prognosis in pancreatic ductal adenocarcinoma via a bioinformatics analysis.通过生物信息学分析鉴定与胰腺导管腺癌预后不良相关的新基因。
Biosci Rep. 2019 Aug 2;39(8). doi: 10.1042/BSR20190625. Print 2019 Aug 30.
7
Identification of hub genes and regulators associated with pancreatic ductal adenocarcinoma based on integrated gene expression profile analysis.基于综合基因表达谱分析鉴定与胰腺导管腺癌相关的枢纽基因和调控因子
Discov Med. 2019 Sep;28(153):159-172.
8
Construction of a circRNA-miRNA-mRNA network to explore the pathogenesis and treatment of pancreatic ductal adenocarcinoma.构建 circRNA-miRNA-mRNA 网络探索胰腺导管腺癌的发病机制和治疗方法。
J Cell Biochem. 2020 Jan;121(1):394-406. doi: 10.1002/jcb.29194. Epub 2019 Jun 24.
9
Identification of key regulators in pancreatic ductal adenocarcinoma using network theoretical approach.使用网络理论方法鉴定胰腺导管腺癌中的关键调控因子。
PLoS One. 2025 Jan 27;20(1):e0313738. doi: 10.1371/journal.pone.0313738. eCollection 2025.
10
Single-cell RNA sequencing reveals compartmental remodeling of tumor-infiltrating immune cells induced by anti-CD47 targeting in pancreatic cancer.单细胞 RNA 测序揭示了抗 CD47 靶向治疗诱导的胰腺癌肿瘤浸润免疫细胞的区室重排。
J Hematol Oncol. 2019 Nov 27;12(1):124. doi: 10.1186/s13045-019-0822-6.

引用本文的文献

1
Unlocking the Potential of Bioactive Compounds in Pancreatic Cancer Therapy: A Promising Frontier.挖掘生物活性化合物在胰腺癌治疗中的潜力:一个充满希望的前沿领域。
Biomolecules. 2025 May 15;15(5):725. doi: 10.3390/biom15050725.
2
Integrated bulk RNA and single-cell analysis with experimental validation reveal oxidative stress-related diagnostic biomarkers for osteoporosis.整合批量RNA和单细胞分析并进行实验验证,揭示了骨质疏松症的氧化应激相关诊断生物标志物。
PLoS One. 2025 Apr 29;20(4):e0322326. doi: 10.1371/journal.pone.0322326. eCollection 2025.

本文引用的文献

1
NUSAP1-LDHA-Glycolysis-Lactate feedforward loop promotes Warburg effect and metastasis in pancreatic ductal adenocarcinoma.NUSAP1-LDHA-糖酵解-乳酸反馈回路促进胰腺导管腺癌的瓦博格效应和转移。
Cancer Lett. 2023 Jul 28;567:216285. doi: 10.1016/j.canlet.2023.216285. Epub 2023 Jun 22.
2
Current understanding and future prospects on Berberine for anticancer therapy.小檗碱抗癌治疗的当前认识和未来展望。
Chem Biol Drug Des. 2023 Jul;102(1):177-200. doi: 10.1111/cbdd.14231. Epub 2023 Apr 1.
3
The STRING database in 2023: protein-protein association networks and functional enrichment analyses for any sequenced genome of interest.
2023 年的 STRING 数据库:针对任何感兴趣的测序基因组的蛋白质-蛋白质关联网络和功能富集分析。
Nucleic Acids Res. 2023 Jan 6;51(D1):D638-D646. doi: 10.1093/nar/gkac1000.
4
KEGG for taxonomy-based analysis of pathways and genomes.KEGG 用于基于分类的途径和基因组分析。
Nucleic Acids Res. 2023 Jan 6;51(D1):D587-D592. doi: 10.1093/nar/gkac963.
5
Berberine Overcomes Gemcitabine-Associated Chemoresistance through Regulation of Rap1/PI3K-Akt Signaling in Pancreatic Ductal Adenocarcinoma.黄连素通过调节胰腺导管腺癌中的Rap1/PI3K-Akt信号通路克服吉西他滨相关的化疗耐药性。
Pharmaceuticals (Basel). 2022 Sep 28;15(10):1199. doi: 10.3390/ph15101199.
6
Targeting Plk1 Sensitizes Pancreatic Cancer to Immune Checkpoint Therapy.靶向 Plk1 可增强胰腺癌对免疫检查点治疗的敏感性。
Cancer Res. 2022 Oct 4;82(19):3532-3548. doi: 10.1158/0008-5472.CAN-22-0018.
7
Characterizing cis-regulatory elements using single-cell epigenomics.使用单细胞表观基因组学进行顺式调控元件的特征分析。
Nat Rev Genet. 2023 Jan;24(1):21-43. doi: 10.1038/s41576-022-00509-1. Epub 2022 Jul 15.
8
ggtranscript: an R package for the visualization and interpretation of transcript isoforms using ggplot2.ggtranscript:一个使用 ggplot2 可视化和解释转录本异构体的 R 包。
Bioinformatics. 2022 Aug 2;38(15):3844-3846. doi: 10.1093/bioinformatics/btac409.
9
Tumor heterogeneity reshapes the tumor microenvironment to influence drug resistance.肿瘤异质性重塑肿瘤微环境以影响药物耐药性。
Int J Biol Sci. 2022 Apr 24;18(7):3019-3033. doi: 10.7150/ijbs.72534. eCollection 2022.
10
Macrophage C/EBPδ Drives Gemcitabine, but Not 5-FU or Paclitaxel, Resistance of Pancreatic Cancer Cells in a Deoxycytidine-Dependent Manner.巨噬细胞C/EBPδ以脱氧胞苷依赖的方式驱动吉西他滨而非5-氟尿嘧啶或紫杉醇对胰腺癌细胞的耐药性。
Biomedicines. 2022 Jan 20;10(2):219. doi: 10.3390/biomedicines10020219.