Suppr超能文献

普伐他汀通过减少炎症结肠中 CX3CR1 M2 样成纤维细胞计数来预防结肠炎相关的癌变。

Pravastatin prevents colitis-associated carcinogenesis by reducing CX3CR1 M2-like fibrocyte counts in the inflamed colon.

机构信息

Department of Hematology and Oncology, Mie University Graduate School of Medicine, Tsu, 514-8507, Mie, Japan.

Department of Signal Transduction, Research Institute for Microbial Diseases, Osaka University, 3-1 Yamadaoka, Suita, Osaka, Japan.

出版信息

Sci Rep. 2024 Oct 3;14(1):23021. doi: 10.1038/s41598-024-74215-9.

Abstract

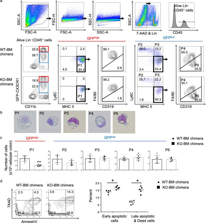
Colorectal cancer (CRC) resulting from chronic inflammation is a crucial issue in patients with inflammatory bowel disease (IBD). Although many reports established that intestinal resident CX3CR1 macrophages play an essential role in suppressing intestinal inflammation, their function in colitis-related CRC remains unclear. In this study, we found that colonic CX3CR1 macrophages, which were positive for MHC-II, F4/80 and CD319, promoted colitis-associated CRC. They highly expressed Col1a1, Tgfb, II10, and II4, and were considered to be fibrocytes with an immunosuppressive M2-like phenotype. CX3CR1 deficiency led to reductions in the absolute numbers of CX3CR1 fibrocytes through increased apoptosis, thereby preventing the development of colitis-associated CRC. We next focused statins as drugs targeting CX3CR1 fibrocytes. Statins have been actively discussed for patients with IBD and reported to suppress the CX3CL1/CX3CR1 axis. Statin treatment after azoxymethane/dextran sulfate sodium-induced inflammation reduced CX3CR1 fibrocyte counts and suppressed colitis-associated CRC. Therefore, CX3CR1 fibrocytes represent a potential target for carcinogenesis-preventing therapy, and statins could be safe therapeutic candidates for IBD.

摘要

结直肠癌(CRC)是由慢性炎症引起的,是炎症性肠病(IBD)患者的一个重要问题。尽管许多报告已经证实,肠道驻留的 CX3CR1 巨噬细胞在抑制肠道炎症中发挥着重要作用,但它们在结肠炎相关 CRC 中的作用仍不清楚。在本研究中,我们发现结肠 CX3CR1 巨噬细胞(MHC-II、F4/80 和 CD319 阳性)促进了结肠炎相关 CRC 的发生。它们高表达 Col1a1、Tgfb、II10 和 II4,被认为是具有免疫抑制 M2 样表型的纤维母细胞。CX3CR1 缺陷通过增加细胞凋亡导致 CX3CR1 纤维母细胞的绝对数量减少,从而防止结肠炎相关 CRC 的发生。接下来我们将重点关注他汀类药物作为靶向 CX3CR1 纤维母细胞的药物。他汀类药物已被积极讨论用于 IBD 患者,并被报道可抑制 CX3CL1/CX3CR1 轴。在氧化偶氮甲烷/葡聚糖硫酸钠诱导的炎症后给予他汀类药物治疗可减少 CX3CR1 纤维母细胞数量并抑制结肠炎相关 CRC 的发生。因此,CX3CR1 纤维母细胞代表一种潜在的致癌预防治疗靶点,他汀类药物可能是治疗 IBD 的安全候选药物。

https://cdn.ncbi.nlm.nih.gov/pmc/blobs/81e5/11449942/504a55b09107/41598_2024_74215_Fig1_HTML.jpg

文献检索

告别复杂PubMed语法,用中文像聊天一样搜索,搜遍4000万医学文献。AI智能推荐,让科研检索更轻松。

立即免费搜索

文件翻译

保留排版,准确专业,支持PDF/Word/PPT等文件格式,支持 12+语言互译。

免费翻译文档

深度研究

AI帮你快速写综述,25分钟生成高质量综述,智能提取关键信息,辅助科研写作。

立即免费体验