Suppr超能文献

浸润型 CCR2 单核细胞及其前体细胞纤维母细胞通过产生 TIMP-1 抑制胶原降解从而促进结肠纤维化。

Infiltrating CCR2 monocytes and their progenies, fibrocytes, contribute to colon fibrosis by inhibiting collagen degradation through the production of TIMP-1.

机构信息

Department of Hematology and Oncology, Mie University Graduate School of Medicine, Tsu, Mie, 514-8507, Japan.

Department of Clinical Nutrition Medical Technology Course, Suzuka University of Medical Science, Suzuka, Mie, 510-0293, Japan.

出版信息

Sci Rep. 2019 Jun 12;9(1):8568. doi: 10.1038/s41598-019-45012-6.

Abstract

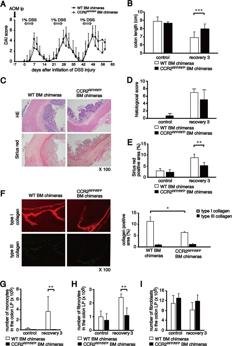
Intestinal fibrosis is a serious complication in inflammatory bowel disease (IBD). Despite the remarkable success of recent anti-inflammatory therapies for IBD, incidence of intestinal fibrosis and need for bowel resection have not significantly changed. To clarify the contribution of haematopoietic-derived cells in intestinal fibrosis, we prepared bone marrow (BM) chimeric mice (chimeras), which were reconstituted with BM cells derived from enhanced green fluorescent protein (EGFP)-transgenic mice or CC chemokine receptor 2 (CCR2)-deficient mice. After 2 months of transplantation, BM chimeras were treated with azoxymethane/dextran sodium sulphate. During chronic inflammation, CCR2 BM-derived monocyte and fibrocyte infiltration into the colon and CC chemokine ligand 2 production increased, leading to colon fibrosis in EGFP BM chimeras. In CCR2-deficient BM chimeras, monocyte and fibrocyte numbers in the colonic lamina propria significantly decreased, and colon fibrosis was attenuated. In colon tissue, mRNA expression of tissue inhibitor of metalloproteinase (TIMP)-1 but not of collagen I, transforming growth factor-β1 or matrix metalloproteinases was significantly different between the two chimeras. CCR2 monocytes and fibrocytes showed high Timp1 mRNA expression. Our results suggest that infiltrating CCR2 monocytes and their progenies, fibrocytes, promote colon fibrosis by inhibiting collagen degradation through TIMP-1 production.

摘要

肠道纤维化是炎症性肠病(IBD)的严重并发症。尽管最近针对 IBD 的抗炎治疗取得了显著成功,但肠道纤维化的发病率和需要进行肠切除术的情况并没有显著改变。为了阐明造血细胞在肠道纤维化中的作用,我们制备了骨髓(BM)嵌合小鼠(嵌合体),这些小鼠由增强型绿色荧光蛋白(EGFP)转基因小鼠或 C 型趋化因子受体 2(CCR2)缺陷型小鼠的 BM 细胞重建。移植 2 个月后,BM 嵌合体用氧化偶氮甲烷/葡聚糖硫酸钠处理。在慢性炎症期间,CCR2 BM 衍生的单核细胞和纤维母细胞浸润结肠并增加 CC 趋化因子配体 2 的产生,导致 EGFP BM 嵌合体的结肠纤维化。在 CCR2 缺陷型 BM 嵌合体中,结肠固有层中的单核细胞和纤维母细胞数量显著减少,结肠纤维化得到缓解。在结肠组织中,两种嵌合体之间组织金属蛋白酶抑制剂(TIMP)-1 的 mRNA 表达而不是胶原 I、转化生长因子-β1 或基质金属蛋白酶的 mRNA 表达存在显著差异。CCR2 单核细胞和纤维母细胞表现出高 TIMP1 mRNA 表达。我们的结果表明,浸润的 CCR2 单核细胞及其后代纤维母细胞通过产生 TIMP-1 抑制胶原降解来促进结肠纤维化。

https://cdn.ncbi.nlm.nih.gov/pmc/blobs/cd91/6562037/50112be1f685/41598_2019_45012_Fig1_HTML.jpg

文献检索

告别复杂PubMed语法,用中文像聊天一样搜索,搜遍4000万医学文献。AI智能推荐,让科研检索更轻松。

立即免费搜索

文件翻译

保留排版,准确专业,支持PDF/Word/PPT等文件格式,支持 12+语言互译。

免费翻译文档

深度研究

AI帮你快速写综述,25分钟生成高质量综述,智能提取关键信息,辅助科研写作。

立即免费体验