Suppr超能文献

Plekhg5 通过突触前分泌自噬控制 Sod1 的非常规分泌。

Plekhg5 controls the unconventional secretion of Sod1 by presynaptic secretory autophagy.

机构信息

Institute of Clinical Neurobiology, University Hospital Würzburg, Würzburg, Germany.

Institute for Food Quality and Safety, Research Group Food Toxicology and Alternative/Complementary Methods to Animal Experiments, University of Veterinary Medicine Hannover, Hannover, Germany.

出版信息

Nat Commun. 2024 Oct 4;15(1):8622. doi: 10.1038/s41467-024-52875-5.

Abstract

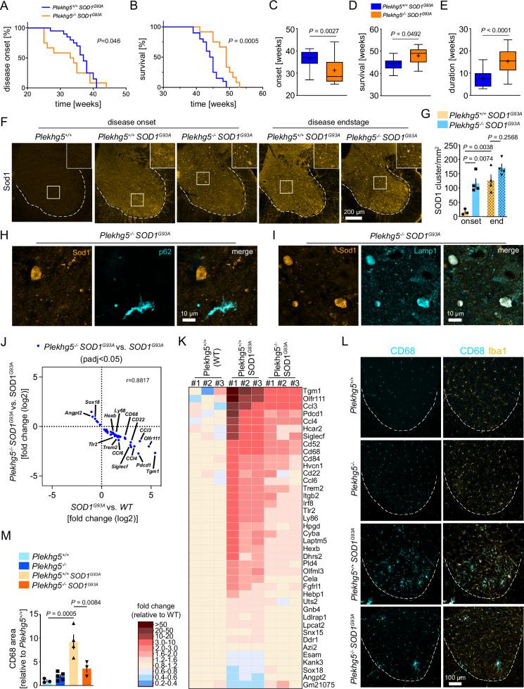
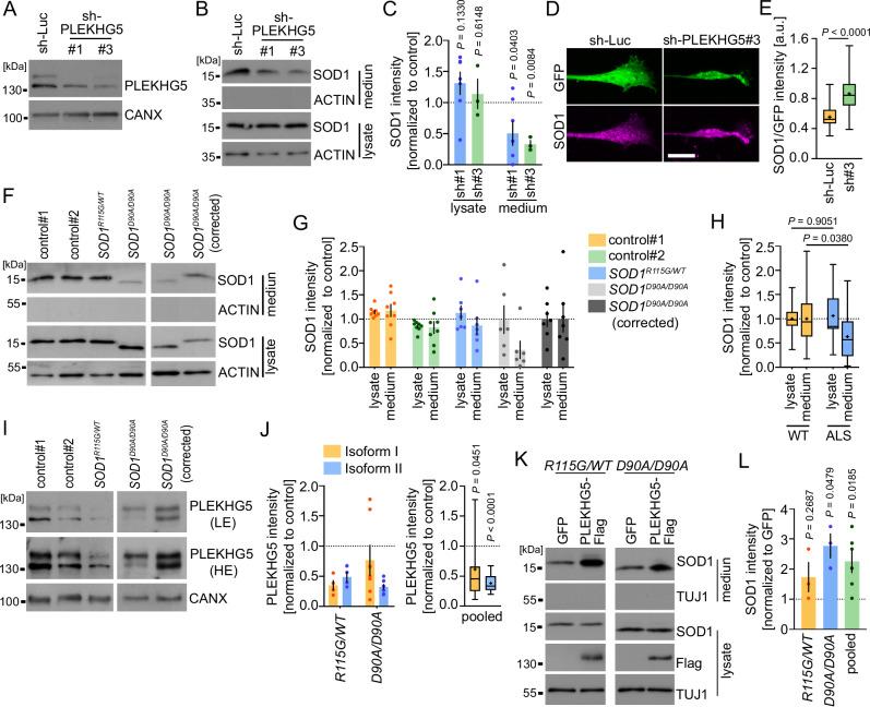
Increasing evidence suggests an essential function for autophagy in unconventional protein secretion (UPS). However, despite its relevance for the secretion of aggregate-prone proteins, the mechanisms of secretory autophagy in neurons have remained elusive. Here we show that the lower motoneuron disease-associated guanine exchange factor Plekhg5 drives the UPS of Sod1. Mechanistically, Sod1 is sequestered into autophagosomal carriers, which subsequently fuse with secretory lysosomal-related organelles (LROs). Exocytosis of LROs to release Sod1 into the extracellular milieu requires the activation of the small GTPase Rab26 by Plekhg5. Deletion of Plekhg5 in mice leads to the accumulation of Sod1 in LROs at swollen presynaptic sites. A reduced secretion of toxic ALS-linked SOD1 following deletion of Plekhg5 in SOD1 mice accelerated disease onset while prolonging survival due to an attenuated microglia activation. Using human iPSC-derived motoneurons we show that reduced levels of PLEKHG5 cause an impaired secretion of ALS-linked SOD1. Our findings highlight an unexpected pathophysiological mechanism that converges two motoneuron disease-associated proteins into a common pathway.

摘要

越来越多的证据表明自噬在非常规蛋白分泌 (UPS) 中起着重要作用。然而,尽管自噬对于聚集倾向蛋白的分泌很重要,但神经元中分泌型自噬的机制仍然难以捉摸。在这里,我们表明,较低的运动神经元疾病相关鸟嘌呤交换因子 Plekhg5 驱动 Sod1 的 UPS。在机制上,Sod1 被隔离到自噬体载体中,这些载体随后与分泌溶酶体相关细胞器 (LRO) 融合。LRO 的胞吐作用将 Sod1 释放到细胞外环境中需要 Plekhg5 激活小 GTPase Rab26。在小鼠中删除 Plekhg5 会导致 Sod1 在肿胀的突触前部位积累在 LRO 中。由于小胶质细胞激活减弱,SOD1 小鼠中删除 Plekhg5 后,有毒的 ALS 相关 SOD1 的分泌减少,加速了疾病的发作,同时延长了生存时间。使用人诱导多能干细胞衍生的运动神经元,我们表明 PLEKHG5 水平降低会导致 ALS 相关 SOD1 的分泌受损。我们的发现强调了一种意想不到的病理生理机制,该机制将两种运动神经元疾病相关蛋白汇聚到一个共同的途径中。

https://cdn.ncbi.nlm.nih.gov/pmc/blobs/cee7/11452647/9d5407158186/41467_2024_52875_Fig1_HTML.jpg

文献检索

告别复杂PubMed语法,用中文像聊天一样搜索,搜遍4000万医学文献。AI智能推荐,让科研检索更轻松。

立即免费搜索

文件翻译

保留排版,准确专业,支持PDF/Word/PPT等文件格式,支持 12+语言互译。

免费翻译文档

深度研究

AI帮你快速写综述,25分钟生成高质量综述,智能提取关键信息,辅助科研写作。

立即免费体验