Suppr超能文献

中国沿海潮间带泥滩病毒组的生物多样性。

Biodiversity of mudflat intertidal viromes along the Chinese coasts.

机构信息

Institute of Marine Science and Technology, Shandong University, Qingdao, China.

Institute for Environmental Genomics, University of Oklahoma, Norman, OK, USA.

出版信息

Nat Commun. 2024 Oct 4;15(1):8611. doi: 10.1038/s41467-024-52996-x.

Abstract

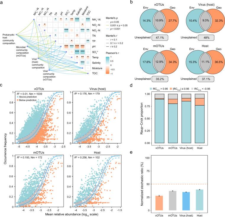
Viruses constitute the most diverse and abundant biological entities on Earth. However, our understanding of this tiniest life form in complex ecosystems remains limited. Here, we recover 20,102 viral OTUs from twelve intertidal zones along the Chinese coasts. Our analysis demonstrates high viral diversity and functional potential in intertidal zones, encoding important functional genes that can be potentially transferred to microbial hosts and mediate elemental biogeochemical cycles, especially carbon, phosphate and sulfur. Virus-host abundance dynamics vary among different microbial lineages. Viral community composition is closely associated with environmental conditions, including dissolved organic matter. Concordant biogeographic patterns are observed for viruses and microbes. Viral communities are generally habitat specific with low overlaps between intertidal and other habitats. Environmental factors and geographic distance dominate the compositional variation of intertidal viromes. Overall, these findings expand our understanding of intertidal viromes within an ecological framework, providing insights into the virus-host coevolutionary arms race.

摘要

病毒是地球上最多样和最丰富的生物实体。然而,我们对这一复杂生态系统中最微小生命形式的理解仍然有限。在这里,我们从中国沿海的 12 个潮间带中回收了 20,102 个病毒 OTU。我们的分析表明,潮间带具有高度的病毒多样性和功能潜力,编码了重要的功能基因,这些基因可能会被转移到微生物宿主中,并介导元素生物地球化学循环,特别是碳、磷和硫。病毒-宿主的丰度动态在不同的微生物谱系中有所不同。病毒群落的组成与环境条件密切相关,包括溶解有机物。病毒和微生物之间存在一致的生物地理模式。病毒群落通常具有特定的栖息地,潮间带和其他栖息地之间的重叠很少。环境因素和地理距离主导着潮间带病毒组的组成变化。总的来说,这些发现扩展了我们在生态框架内对潮间带病毒组的理解,为病毒-宿主共同进化军备竞赛提供了新的见解。

https://cdn.ncbi.nlm.nih.gov/pmc/blobs/e36f/11452619/9dcccf7d2961/41467_2024_52996_Fig1_HTML.jpg

文献检索

告别复杂PubMed语法,用中文像聊天一样搜索,搜遍4000万医学文献。AI智能推荐,让科研检索更轻松。

立即免费搜索

文件翻译

保留排版,准确专业,支持PDF/Word/PPT等文件格式,支持 12+语言互译。

免费翻译文档

深度研究

AI帮你快速写综述,25分钟生成高质量综述,智能提取关键信息,辅助科研写作。

立即免费体验