Suppr超能文献

ARF1 隔室通过成熟作用将货物定向运输到再循环内体。

ARF1 compartments direct cargo flow via maturation into recycling endosomes.

机构信息

Institute of Chemistry and Biochemistry, Freie Universität Berlin, Berlin, Germany.

Leibniz Forschungsinstitut für Molekulare Pharmakologie (FMP), Berlin, Germany.

出版信息

Nat Cell Biol. 2024 Nov;26(11):1845-1859. doi: 10.1038/s41556-024-01518-4. Epub 2024 Oct 4.

Abstract

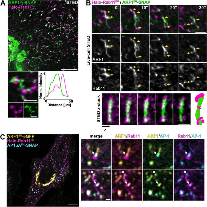
Cellular membrane homoeostasis is maintained via a tightly regulated membrane and cargo flow between organelles of the endocytic and secretory pathways. Adaptor protein complexes (APs), which are recruited to membranes by the small GTPase ARF1, facilitate cargo selection and incorporation into trafficking intermediates. According to the classical model, small vesicles would facilitate bi-directional long-range transport between the Golgi, endosomes and plasma membrane. Here we revisit the intracellular organization of the vesicular transport machinery using a combination of CRISPR-Cas9 gene editing, live-cell high temporal (fast confocal) or spatial (stimulated emission depletion) microscopy as well as correlative light and electron microscopy. We characterize tubulo-vesicular ARF1 compartments that harbour clathrin and different APs. Our findings reveal two functionally different classes of ARF1 compartments, each decorated by a different combination of APs. Perinuclear ARF1 compartments facilitate Golgi export of secretory cargo, while peripheral ARF1 compartments are involved in endocytic recycling downstream of early endosomes. Contrary to the classical model of long-range vesicle shuttling, we observe that ARF1 compartments shed ARF1 and mature into recycling endosomes. This maturation process is impaired in the absence of AP-1 and results in trafficking defects. Collectively, these data highlight a crucial role for ARF1 compartments in post-Golgi sorting.

摘要

细胞内的细胞膜稳态是通过内吞和分泌途径的细胞器之间严格调控的膜和货物流来维持的。衔接蛋白复合物(APs)通过小分子 GTPase ARF1 募集到膜上,促进货物的选择和纳入运输中间体。根据经典模型,小泡将促进高尔基体、内体和质膜之间的双向长距离运输。在这里,我们使用 CRISPR-Cas9 基因编辑、活细胞高时间(快速共聚焦)或空间(受激发射损耗)显微镜以及相关的光和电子显微镜,重新审视了囊泡运输机制的细胞内组织。我们描述了含有网格蛋白和不同 APs 的管状囊泡 ARF1 隔室。我们的发现揭示了两种功能不同的 ARF1 隔室,它们分别由不同的 APs 组合所修饰。核周 ARF1 隔室促进分泌货物从高尔基体输出,而外周 ARF1 隔室参与早期内体下游的内吞循环回收。与长距离囊泡穿梭的经典模型相反,我们观察到 ARF1 隔室脱落 ARF1 并成熟为再循环内体。在没有 AP-1 的情况下,这个成熟过程受到干扰,导致运输缺陷。总的来说,这些数据突出了 ARF1 隔室在后高尔基体分选中的关键作用。

https://cdn.ncbi.nlm.nih.gov/pmc/blobs/e4f8/11567898/e3a57b6bc6d6/41556_2024_1518_Fig1_HTML.jpg

文献检索

告别复杂PubMed语法,用中文像聊天一样搜索,搜遍4000万医学文献。AI智能推荐,让科研检索更轻松。

立即免费搜索

文件翻译

保留排版,准确专业,支持PDF/Word/PPT等文件格式,支持 12+语言互译。

免费翻译文档

深度研究

AI帮你快速写综述,25分钟生成高质量综述,智能提取关键信息,辅助科研写作。

立即免费体验