• 文献检索
  • 文档翻译
  • 深度研究
  • 学术资讯
  • Suppr Zotero 插件Zotero 插件
  • 邀请有礼
  • 套餐&价格
  • 历史记录
应用&插件
Suppr Zotero 插件Zotero 插件浏览器插件Mac 客户端Windows 客户端微信小程序
定价
高级版会员购买积分包购买API积分包
服务
文献检索文档翻译深度研究API 文档MCP 服务
关于我们
关于 Suppr公司介绍联系我们用户协议隐私条款
关注我们

Suppr 超能文献

核心技术专利:CN118964589B侵权必究
粤ICP备2023148730 号-1Suppr @ 2026

文献检索

告别复杂PubMed语法,用中文像聊天一样搜索,搜遍4000万医学文献。AI智能推荐,让科研检索更轻松。

立即免费搜索

文件翻译

保留排版,准确专业,支持PDF/Word/PPT等文件格式,支持 12+语言互译。

免费翻译文档

深度研究

AI帮你快速写综述,25分钟生成高质量综述,智能提取关键信息,辅助科研写作。

立即免费体验

骨骼肌硫酯酶Them2的活性及与磷脂酰胆碱转移蛋白的相互作用可导致肝脂肪变性和胰岛素抵抗。

Activity and phosphatidylcholine transfer protein interactions of skeletal muscle thioesterase Them2 enable hepatic steatosis and insulin resistance.

作者信息

Xie Yang, Liu Xu, Liu Wenpeng, Carr Logan R, Lee Luke P, Imai Norihiro, Ortlund Eric A, Cohen David E

机构信息

Division of Gastroenterology, Hepatology & Endoscopy, Brigham and Women's Hospital, Harvard Medical School, Boston, Massachusetts, USA.

Department of Biochemistry, Emory University, Atlanta, Georgia, USA.

出版信息

J Biol Chem. 2024 Nov;300(11):107855. doi: 10.1016/j.jbc.2024.107855. Epub 2024 Oct 5.

DOI:10.1016/j.jbc.2024.107855
PMID:39369989
原文链接:https://pmc.ncbi.nlm.nih.gov/articles/PMC11570472/
Abstract

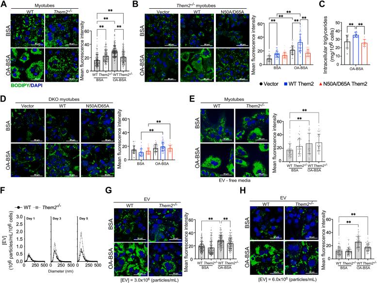
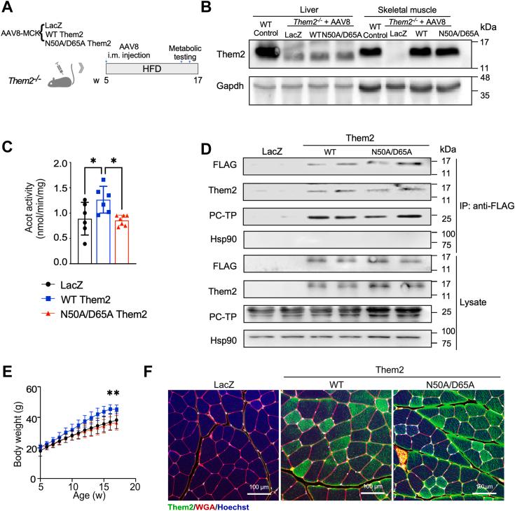
Thioesterase superfamily member 2 (Them2), a long-chain fatty acyl-CoA thioesterase that is highly expressed in oxidative tissues, interacts with phosphatidylcholine transfer protein (PC-TP) to regulate hepatic lipid and glucose metabolism and to suppress insulin signaling. High-fat diet-fed mice lacking Them2 globally or specifically in skeletal muscle, but not liver, exhibit reduced hepatic steatosis and insulin resistance. Here, we report that the capacity of Them2 in skeletal muscle to promote hepatic steatosis and insulin resistance depends on both its catalytic activity and interaction with PC-TP. Two residues of Them2 catalytic site were mutated (N50A/D65A) to produce the inactive enzyme while maintaining its homotetrameric structure and interaction with PC-TP. Restoration of skeletal muscle expression in Them2 mice using recombinant adeno-associated virus revealed that WT, but not N50A/D65A Them2, promoted high-fat diet-induced weight gain and hepatic steatosis. This was accompanied by greater impairment of insulin sensitivity in WT than N50A/D65A Them2. Pharmacological inhibition or genetic ablation of PC-TP attenuated these effects. In reductionist experiments, conditioned medium collected from WT primary cultured myotubes promoted excess lipid accumulation in oleic acid-treated primary cultured hepatocytes relative to Them2 myotubes, which was attributable to secreted extracellular vesicles. Reconstitution of Them2 expression in Them2 myotubes affirmed the requirements for catalytic activity and PC-TP interactions for extracellular vesicles to promote lipid accumulation in hepatocytes. These studies provide valuable mechanistic insights, whereby Them2 in skeletal muscle promotes hepatic steatosis and establish both Them2 and PC-TP as attractive targets for managing metabolic dysfunction-associated steatotic liver disease.

摘要

硫酯酶超家族成员2(Them2)是一种在氧化组织中高表达的长链脂肪酰基辅酶A硫酯酶,它与磷脂酰胆碱转移蛋白(PC-TP)相互作用,以调节肝脏脂质和葡萄糖代谢,并抑制胰岛素信号传导。在全球范围内或特异性地在骨骼肌而非肝脏中缺乏Them2的高脂饮食喂养小鼠,肝脂肪变性和胰岛素抵抗降低。在这里,我们报告说,骨骼肌中的Them2促进肝脂肪变性和胰岛素抵抗的能力取决于其催化活性以及与PC-TP的相互作用。Them2催化位点的两个残基发生突变(N50A/D65A),以产生无活性的酶,同时保持其同四聚体结构以及与PC-TP的相互作用。使用重组腺相关病毒恢复Them2小鼠骨骼肌中的表达,发现野生型而非N50A/D65A突变型Them2促进了高脂饮食诱导的体重增加和肝脂肪变性。与N50A/D65A突变型Them2相比,野生型Them2的胰岛素敏感性受损更严重。PC-TP的药理学抑制或基因敲除减弱了这些作用。在简化实验中,相对于Them2肌管,从野生型原代培养肌管收集的条件培养基促进了油酸处理的原代培养肝细胞中过量脂质的积累,这归因于分泌的细胞外囊泡。在Them2肌管中重建Them2表达,证实了细胞外囊泡促进肝细胞脂质积累对催化活性和PC-TP相互作用的要求。这些研究提供了有价值的机制见解,即骨骼肌中的Them2促进肝脂肪变性,并将Them2和PC-TP确立为管理代谢功能障碍相关脂肪性肝病的有吸引力的靶点。

https://cdn.ncbi.nlm.nih.gov/pmc/blobs/2300/11570472/6cb04606e53e/gr7.jpg
https://cdn.ncbi.nlm.nih.gov/pmc/blobs/2300/11570472/dd1959837ee7/gr1.jpg
https://cdn.ncbi.nlm.nih.gov/pmc/blobs/2300/11570472/eb5df1c0e8fb/gr2.jpg
https://cdn.ncbi.nlm.nih.gov/pmc/blobs/2300/11570472/ced6bf288d0d/gr3.jpg
https://cdn.ncbi.nlm.nih.gov/pmc/blobs/2300/11570472/e221a7c6bd5a/gr4.jpg
https://cdn.ncbi.nlm.nih.gov/pmc/blobs/2300/11570472/6456456c3339/gr5.jpg
https://cdn.ncbi.nlm.nih.gov/pmc/blobs/2300/11570472/3e11de9616a2/gr6.jpg
https://cdn.ncbi.nlm.nih.gov/pmc/blobs/2300/11570472/6cb04606e53e/gr7.jpg
https://cdn.ncbi.nlm.nih.gov/pmc/blobs/2300/11570472/dd1959837ee7/gr1.jpg
https://cdn.ncbi.nlm.nih.gov/pmc/blobs/2300/11570472/eb5df1c0e8fb/gr2.jpg
https://cdn.ncbi.nlm.nih.gov/pmc/blobs/2300/11570472/ced6bf288d0d/gr3.jpg
https://cdn.ncbi.nlm.nih.gov/pmc/blobs/2300/11570472/e221a7c6bd5a/gr4.jpg
https://cdn.ncbi.nlm.nih.gov/pmc/blobs/2300/11570472/6456456c3339/gr5.jpg
https://cdn.ncbi.nlm.nih.gov/pmc/blobs/2300/11570472/3e11de9616a2/gr6.jpg
https://cdn.ncbi.nlm.nih.gov/pmc/blobs/2300/11570472/6cb04606e53e/gr7.jpg

相似文献

1
Activity and phosphatidylcholine transfer protein interactions of skeletal muscle thioesterase Them2 enable hepatic steatosis and insulin resistance.骨骼肌硫酯酶Them2的活性及与磷脂酰胆碱转移蛋白的相互作用可导致肝脂肪变性和胰岛素抵抗。
J Biol Chem. 2024 Nov;300(11):107855. doi: 10.1016/j.jbc.2024.107855. Epub 2024 Oct 5.
2
Thioesterase superfamily member 2 (Them2) and phosphatidylcholine transfer protein (PC-TP) interact to promote fatty acid oxidation and control glucose utilization.硫酯酶超家族成员 2(Them2)和磷脂酰胆碱转移蛋白(PC-TP)相互作用以促进脂肪酸氧化并控制葡萄糖利用。
Mol Cell Biol. 2014 Jul;34(13):2396-408. doi: 10.1128/MCB.01601-13. Epub 2014 Apr 14.
3
Up-regulation of thioesterase superfamily member 2 in skeletal muscle promotes hepatic steatosis and insulin resistance in mice.硫酯酶超家族成员 2 在骨骼肌中的上调促进了小鼠的肝脂肪变性和胰岛素抵抗。
Hepatology. 2022 Jan;75(1):154-169. doi: 10.1002/hep.32122. Epub 2021 Dec 8.
4
Thioesterase superfamily member 2/acyl-CoA thioesterase 13 (Them2/Acot13) regulates hepatic lipid and glucose metabolism.硫酯酶超家族成员 2/酰基辅酶 A 硫酯酶 13(Them2/Acot13)调节肝脏脂质和葡萄糖代谢。
FASEB J. 2012 May;26(5):2209-21. doi: 10.1096/fj.11-202853. Epub 2012 Feb 17.
5
Phosphatidylcholine transfer protein/StarD2 promotes microvesicular steatosis and liver injury in murine experimental steatohepatitis.磷脂酰胆碱转运蛋白/StarD2在小鼠实验性脂肪性肝炎中促进微泡性脂肪变性和肝损伤。
Am J Physiol Gastrointest Liver Physiol. 2017 Jul 1;313(1):G50-G61. doi: 10.1152/ajpgi.00379.2016. Epub 2017 Apr 6.
6
Phosphatidylcholine transfer protein interacts with thioesterase superfamily member 2 to attenuate insulin signaling.磷脂酰胆碱转移蛋白与硫酯酶超家族成员 2 相互作用,从而减弱胰岛素信号。
Sci Signal. 2013 Jul 30;6(286):ra64. doi: 10.1126/scisignal.2004111.
7
Thioesterase superfamily member 2 promotes hepatic insulin resistance in the setting of glycerol-3-phosphate acyltransferase 1-induced steatosis.硫酯酶超家族成员 2 在甘油-3-磷酸酰基转移酶 1 诱导的脂肪变性情况下促进肝脏胰岛素抵抗。
J Biol Chem. 2019 Feb 8;294(6):2009-2020. doi: 10.1074/jbc.RA118.005184. Epub 2018 Dec 6.
8
Genetic depletion of adipose-derived Isthmin-1 causes hepatic steatosis.脂肪组织来源的伊斯汀-1基因缺失导致肝脂肪变性。
Mol Metab. 2025 May 26;98:102172. doi: 10.1016/j.molmet.2025.102172.
9
Metabolic dysfunction-associated steatotic liver disease: A story of muscle and mass.代谢功能障碍相关脂肪性肝病:肌肉与体重的故事。
World J Gastroenterol. 2025 May 28;31(20):105346. doi: 10.3748/wjg.v31.i20.105346.
10
Hepatic stellate cell-specific Kcnma1 deletion mitigates metabolic dysfunction-associated steatotic liver disease progression via upregulating Amphiregulin secretion.肝星状细胞特异性Kcnma1缺失通过上调双调蛋白分泌减轻代谢功能障碍相关脂肪性肝病进展。
Mol Metab. 2025 Jul;97:102164. doi: 10.1016/j.molmet.2025.102164. Epub 2025 May 8.

本文引用的文献

1
Current status and future trends of the global burden of MASLD.全球 MASLD 负担的现状和未来趋势。
Trends Endocrinol Metab. 2024 Aug;35(8):697-707. doi: 10.1016/j.tem.2024.02.007. Epub 2024 Feb 29.
2
Ligand dependent interaction between PC-TP and PPARδ mitigates diet-induced hepatic steatosis in male mice.配体依赖性相互作用 PC-TP 和 PPARδ 减轻雄性小鼠饮食诱导的肝脂肪变性。
Nat Commun. 2023 May 12;14(1):2748. doi: 10.1038/s41467-023-38010-w.
3
Genetic and Diet-Induced Animal Models for Non-Alcoholic Fatty Liver Disease (NAFLD) Research.
遗传和饮食诱导的非酒精性脂肪性肝病(NAFLD)动物模型研究。
Int J Mol Sci. 2022 Dec 13;23(24):15791. doi: 10.3390/ijms232415791.
4
Up-regulation of thioesterase superfamily member 2 in skeletal muscle promotes hepatic steatosis and insulin resistance in mice.硫酯酶超家族成员 2 在骨骼肌中的上调促进了小鼠的肝脂肪变性和胰岛素抵抗。
Hepatology. 2022 Jan;75(1):154-169. doi: 10.1002/hep.32122. Epub 2021 Dec 8.
5
Isolation and characterization of extracellular vesicles produced by cell lines.细胞系分泌的细胞外囊泡的分离与鉴定。
STAR Protoc. 2021 Jan 22;2(1):100295. doi: 10.1016/j.xpro.2021.100295. eCollection 2021 Mar 19.
6
Exosome detection via the ultrafast-isolation system: EXODUS.通过超快速分离系统EXODUS检测外泌体。
Nat Methods. 2021 Feb;18(2):212-218. doi: 10.1038/s41592-020-01034-x. Epub 2021 Jan 11.
7
Isolation of mitochondria from cells and tissues.从细胞和组织中分离线粒体。
Methods Cell Biol. 2020;155:3-31. doi: 10.1016/bs.mcb.2019.10.002. Epub 2019 Dec 10.
8
The role of extracellular vesicles in skeletal muscle and systematic adaptation to exercise.细胞外囊泡在骨骼肌和对运动的系统性适应中的作用。
J Physiol. 2021 Feb;599(3):845-861. doi: 10.1113/JP278929. Epub 2020 Feb 18.
9
Isolation and Differentiation of Primary Myoblasts from Mouse Skeletal Muscle Explants.从小鼠骨骼肌外植体中分离和分化原代成肌细胞。
J Vis Exp. 2019 Oct 15(152). doi: 10.3791/60310.
10
Multiple mitochondrial thioesterases have distinct tissue and substrate specificity and CoA regulation, suggesting unique functional roles.多种线粒体硫酯酶具有不同的组织和底物特异性以及辅酶 A 调节,表明它们具有独特的功能作用。
J Biol Chem. 2019 Dec 13;294(50):19034-19047. doi: 10.1074/jbc.RA119.010901. Epub 2019 Nov 1.