Suppr超能文献

损伤诱导的肌球蛋白特异性组织驻留记忆 T 细胞驱动免疫检查点抑制剂心肌炎。

Injury-induced myosin-specific tissue-resident memory T cells drive immune checkpoint inhibitor myocarditis.

机构信息

W. Harry Feinstone Department of Molecular Microbiology and Immunology, Bloomberg School of Public Health, Johns Hopkins University, Baltimore, MD 21205.

Department of Pathology, School of Medicine, Johns Hopkins University, Baltimore, MD 21205.

出版信息

Proc Natl Acad Sci U S A. 2024 Oct 15;121(42):e2323052121. doi: 10.1073/pnas.2323052121. Epub 2024 Oct 8.

Abstract

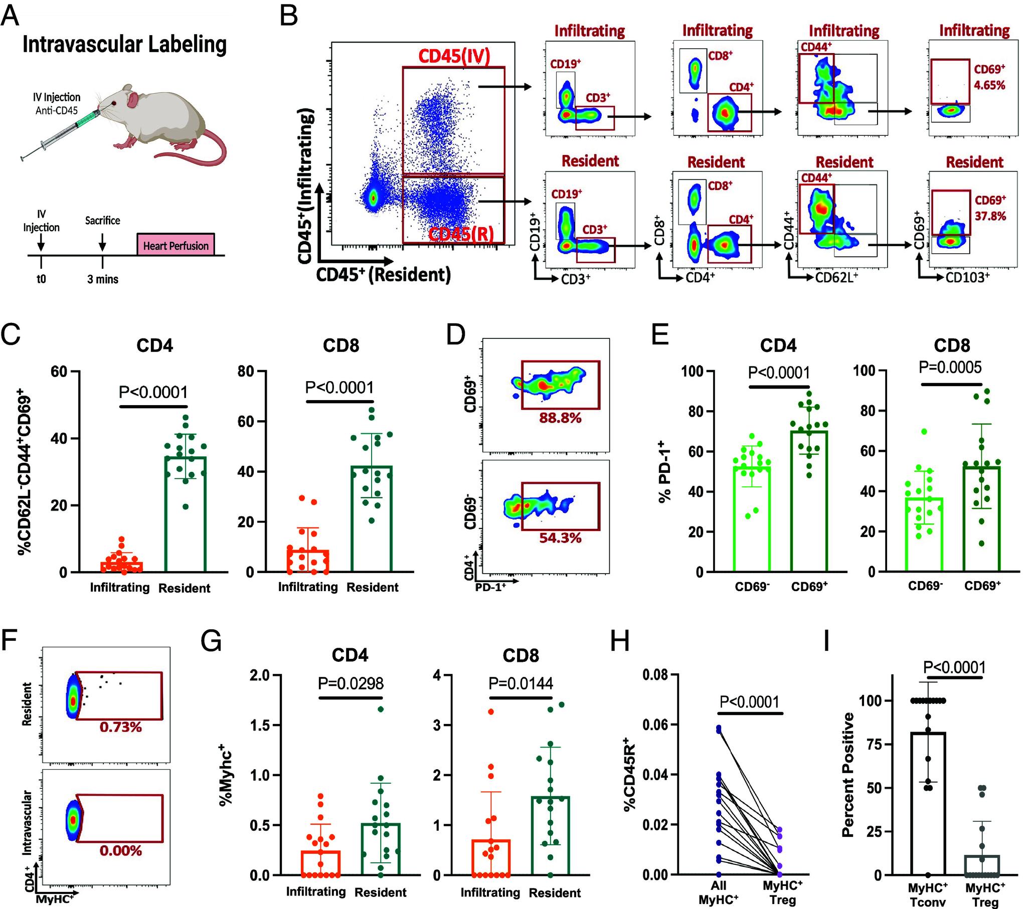
Cardiac myosin-specific (MyHC) T cells drive the disease pathogenesis of immune checkpoint inhibitor-associated myocarditis (ICI-myocarditis). To determine whether MyHC T cells are tissue-resident memory T (T) cells, we characterized cardiac T cells in naive mice and established that they have a distinct phenotypic and transcriptional profile that can be defined by their upregulation of CD69, PD-1, and CXCR6. We then investigated the effects of cardiac injury through a modified experimental autoimmune myocarditis mouse model and an ischemia-reperfusion injury mouse model and determined that cardiac inflammation induces the recruitment of autoreactive MyHC T cells, which coexpress PD-1 and CD69. To investigate whether the recruited MyHC T cells could increase susceptibility to ICI-myocarditis, we developed a two-hit ICI-myocarditis mouse model where cardiac injury was induced, mice were allowed to recover, and then were treated with anti-PD-1 antibodies. We determined that mice who recover from cardiac injury are more susceptible to ICI-myocarditis development. We found that murine and human T cells share a similar location in the heart and aggregate along the perimyocardium. We phenotyped cells obtained from pericardial fluid from patients diagnosed with dilated cardiomyopathy and ischemic cardiomyopathy and established that pericardial T cells are predominantly CD69 T cells that up-regulate PD-1. Finally, we determined that human pericardial macrophages produce IL-15, which supports and maintains pericardial T cells.

摘要

肌球蛋白重链(MyHC)特异性 T 细胞驱动免疫检查点抑制剂相关心肌炎(ICI-心肌炎)的疾病发病机制。为了确定 MyHC T 细胞是否为组织驻留记忆 T(T)细胞,我们对未感染的小鼠心脏 T 细胞进行了特征分析,并确定它们具有独特的表型和转录谱,其特征是 CD69、PD-1 和 CXCR6 的上调。然后,我们通过改良的实验性自身免疫性心肌炎小鼠模型和缺血再灌注损伤小鼠模型研究了心脏损伤的影响,并确定心脏炎症会引发自身反应性 MyHC T 细胞的募集,这些细胞共表达 PD-1 和 CD69。为了研究募集的 MyHC T 细胞是否会增加对 ICI-心肌炎的易感性,我们开发了一种两击 ICI-心肌炎小鼠模型,其中诱导心脏损伤,让小鼠恢复,然后用抗 PD-1 抗体治疗。我们确定从心脏损伤中恢复的小鼠更容易发生 ICI-心肌炎。我们发现,鼠类和人类 T 细胞在心脏中具有相似的位置,并聚集在心肌周围。我们对诊断为扩张型心肌病和缺血性心肌病患者的心包液中获得的细胞进行了表型分析,并确定心包 T 细胞主要是上调 PD-1 的 CD69 T 细胞。最后,我们确定人心包巨噬细胞产生 IL-15,它支持和维持心包 T 细胞。

https://cdn.ncbi.nlm.nih.gov/pmc/blobs/d6ca/11494310/d19c5c8fb149/pnas.2323052121fig01.jpg

文献检索

告别复杂PubMed语法,用中文像聊天一样搜索,搜遍4000万医学文献。AI智能推荐,让科研检索更轻松。

立即免费搜索

文件翻译

保留排版,准确专业,支持PDF/Word/PPT等文件格式,支持 12+语言互译。

免费翻译文档

深度研究

AI帮你快速写综述,25分钟生成高质量综述,智能提取关键信息,辅助科研写作。

立即免费体验