Suppr超能文献

CTLA4 阻断消除了 KEAP1/STK11 相关的对 PD-(L)1 抑制剂的耐药性。

CTLA4 blockade abrogates KEAP1/STK11-related resistance to PD-(L)1 inhibitors.

机构信息

Department of Thoracic and Head and Neck Medical Oncology, University of Texas MD Anderson Cancer Center, Houston, TX, USA.

Foundation Medicine, Cambridge, MA, USA.

出版信息

Nature. 2024 Nov;635(8038):462-471. doi: 10.1038/s41586-024-07943-7. Epub 2024 Oct 9.

Abstract

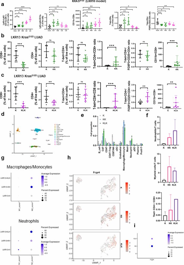
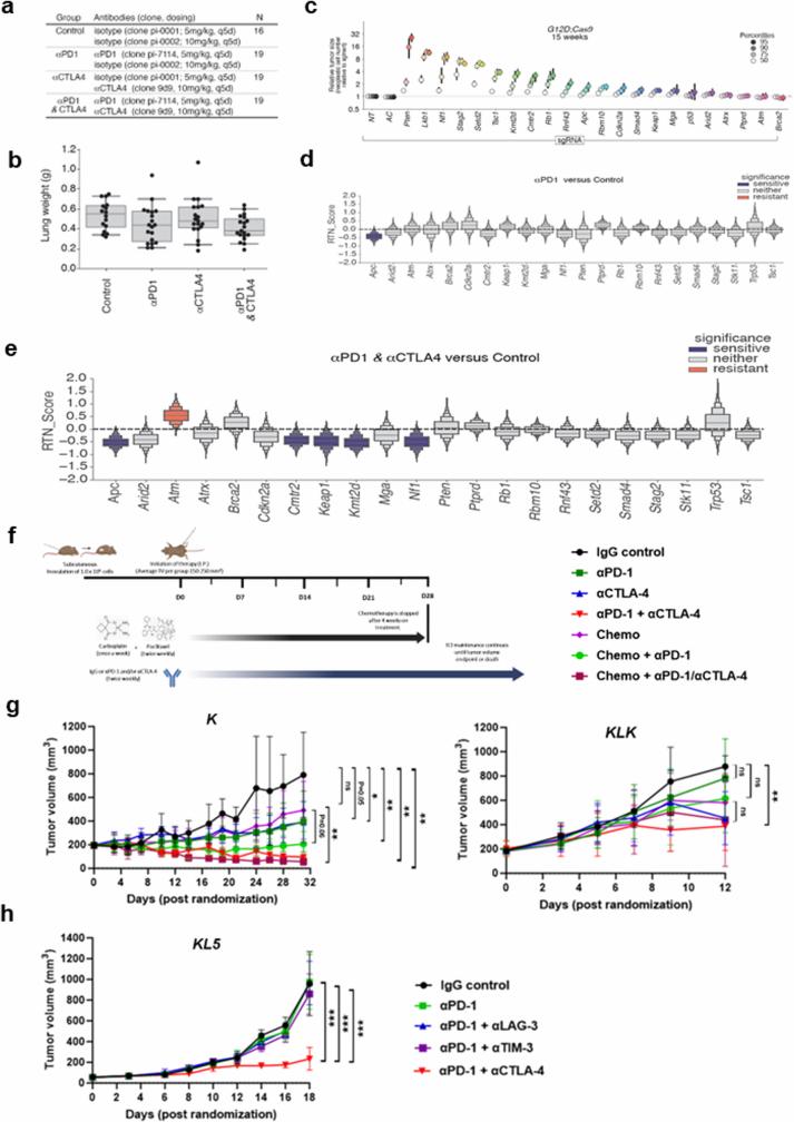
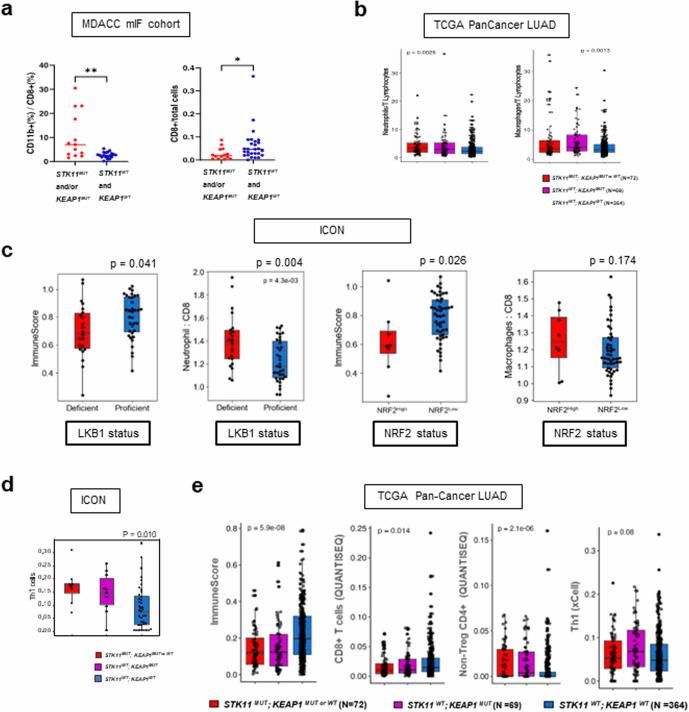
For patients with advanced non-small-cell lung cancer (NSCLC), dual immune checkpoint blockade (ICB) with CTLA4 inhibitors and PD-1 or PD-L1 inhibitors (hereafter, PD-(L)1 inhibitors) is associated with higher rates of anti-tumour activity and immune-related toxicities, when compared with treatment with PD-(L)1 inhibitors alone. However, there are currently no validated biomarkers to identify which patients will benefit from dual ICB. Here we show that patients with NSCLC who have mutations in the STK11 and/or KEAP1 tumour suppressor genes derived clinical benefit from dual ICB with the PD-L1 inhibitor durvalumab and the CTLA4 inhibitor tremelimumab, but not from durvalumab alone, when added to chemotherapy in the randomized phase III POSEIDON trial. Unbiased genetic screens identified loss of both of these tumour suppressor genes as independent drivers of resistance to PD-(L)1 inhibition, and showed that loss of Keap1 was the strongest genomic predictor of dual ICB efficacy-a finding that was confirmed in several mouse models of Kras-driven NSCLC. In both mouse models and patients, KEAP1 and STK11 alterations were associated with an adverse tumour microenvironment, which was characterized by a preponderance of suppressive myeloid cells and the depletion of CD8 cytotoxic T cells, but relative sparing of CD4 effector subsets. Dual ICB potently engaged CD4 effector cells and reprogrammed the tumour myeloid cell compartment towards inducible nitric oxide synthase (iNOS)-expressing tumoricidal phenotypes that-together with CD4 and CD8 T cells-contributed to anti-tumour efficacy. These data support the use of chemo-immunotherapy with dual ICB to mitigate resistance to PD-(L)1 inhibition in patients with NSCLC who have STK11 and/or KEAP1 alterations.

摘要

对于晚期非小细胞肺癌(NSCLC)患者,与单独使用 PD-(L)1 抑制剂相比,使用 CTLA4 抑制剂和 PD-1 或 PD-L1 抑制剂(以下简称 PD-(L)1 抑制剂)的双重免疫检查点阻断(ICB)与更高的抗肿瘤活性和免疫相关毒性相关。然而,目前没有经过验证的生物标志物来确定哪些患者将从双重 ICB 中获益。在这里,我们表明,在随机 III 期 POSEIDON 试验中,与化疗联合使用 PD-L1 抑制剂 durvalumab 和 CTLA4 抑制剂 tremelimumab 时,具有 STK11 和/或 KEAP1 肿瘤抑制基因突变的 NSCLC 患者从双重 ICB 中获益,但单独使用 durvalumab 则不然。无偏倚的遗传筛选确定这两种肿瘤抑制基因的缺失均为 PD-(L)1 抑制耐药的独立驱动因素,并且表明 Keap1 的缺失是双重 ICB 疗效的最强基因组预测因子-这一发现得到了几种 Kras 驱动的 NSCLC 小鼠模型的证实。在小鼠模型和患者中,KEAP1 和 STK11 改变与不良的肿瘤微环境相关,其特征是抑制性髓样细胞增多和 CD8 细胞毒性 T 细胞耗竭,但 CD4 效应细胞亚群相对保留。双重 ICB 可有效地激活 CD4 效应细胞,并将肿瘤髓样细胞区室重新编程为诱导型一氧化氮合酶(iNOS)表达的杀肿瘤表型,这些表型与 CD4 和 CD8 T 细胞一起有助于抗肿瘤疗效。这些数据支持使用化疗免疫治疗联合双重 ICB 来减轻具有 STK11 和/或 KEAP1 改变的 NSCLC 患者对 PD-(L)1 抑制的耐药性。

https://cdn.ncbi.nlm.nih.gov/pmc/blobs/7500/11560846/eedd32daa2b1/41586_2024_7943_Fig1_HTML.jpg

文献检索

告别复杂PubMed语法,用中文像聊天一样搜索,搜遍4000万医学文献。AI智能推荐,让科研检索更轻松。

立即免费搜索

文件翻译

保留排版,准确专业,支持PDF/Word/PPT等文件格式,支持 12+语言互译。

免费翻译文档

深度研究

AI帮你快速写综述,25分钟生成高质量综述,智能提取关键信息,辅助科研写作。

立即免费体验