• 文献检索
  • 文档翻译
  • 深度研究
  • 学术资讯
  • Suppr Zotero 插件Zotero 插件
  • 邀请有礼
  • 套餐&价格
  • 历史记录
应用&插件
Suppr Zotero 插件Zotero 插件浏览器插件Mac 客户端Windows 客户端微信小程序
定价
高级版会员购买积分包购买API积分包
服务
文献检索文档翻译深度研究API 文档MCP 服务
关于我们
关于 Suppr公司介绍联系我们用户协议隐私条款
关注我们

Suppr 超能文献

核心技术专利:CN118964589B侵权必究
粤ICP备2023148730 号-1Suppr @ 2026

文献检索

告别复杂PubMed语法,用中文像聊天一样搜索,搜遍4000万医学文献。AI智能推荐,让科研检索更轻松。

立即免费搜索

文件翻译

保留排版,准确专业,支持PDF/Word/PPT等文件格式,支持 12+语言互译。

免费翻译文档

深度研究

AI帮你快速写综述,25分钟生成高质量综述,智能提取关键信息,辅助科研写作。

立即免费体验

HDAC6 inhibitors sensitize resistant t(11;14) multiple myeloma cells to a combination of bortezomib and BH3 mimetics.

作者信息

Florean Cristina, Lernoux Manon, Lorant Anne, Losson Helene, Bormans Guy, Schnekenburger Michael, Diederich Marc

机构信息

Laboratoire de Biologie Moléculaire et Cellulaire du Cancer, Luxembourg.

Laboratory for Radiopharmaceutical Research, Department of Pharmaceutical and Pharmacological Sciences, KU Leuven, Leuven.

出版信息

Haematologica. 2025 Mar 1;110(3):784-790. doi: 10.3324/haematol.2024.286279.

DOI:10.3324/haematol.2024.286279
PMID:39385739
原文链接:https://pmc.ncbi.nlm.nih.gov/articles/PMC11873690/
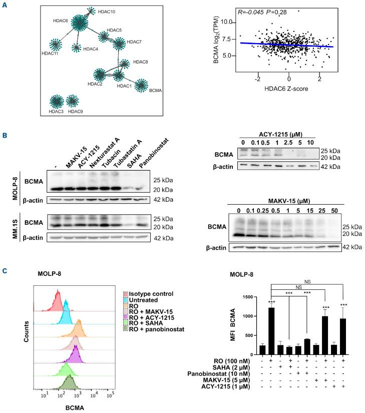
Abstract
摘要
https://cdn.ncbi.nlm.nih.gov/pmc/blobs/d27a/11873690/9161ac1741d7/110784.fig3.jpg
https://cdn.ncbi.nlm.nih.gov/pmc/blobs/d27a/11873690/3f771667eab3/110784.fig1.jpg
https://cdn.ncbi.nlm.nih.gov/pmc/blobs/d27a/11873690/476fe09193de/110784.fig2.jpg
https://cdn.ncbi.nlm.nih.gov/pmc/blobs/d27a/11873690/9161ac1741d7/110784.fig3.jpg
https://cdn.ncbi.nlm.nih.gov/pmc/blobs/d27a/11873690/3f771667eab3/110784.fig1.jpg
https://cdn.ncbi.nlm.nih.gov/pmc/blobs/d27a/11873690/476fe09193de/110784.fig2.jpg
https://cdn.ncbi.nlm.nih.gov/pmc/blobs/d27a/11873690/9161ac1741d7/110784.fig3.jpg

相似文献

1
HDAC6 inhibitors sensitize resistant t(11;14) multiple myeloma cells to a combination of bortezomib and BH3 mimetics.组蛋白去乙酰化酶6(HDAC6)抑制剂使耐药的t(11;14)多发性骨髓瘤细胞对硼替佐米与BH3模拟物的联合用药敏感。
Haematologica. 2025 Mar 1;110(3):784-790. doi: 10.3324/haematol.2024.286279.
2
HDAC6-Selective Inhibitor Overcomes Bortezomib Resistance in Multiple Myeloma.组蛋白去乙酰化酶 6 选择性抑制剂克服多发性骨髓瘤硼替佐米耐药。
Int J Mol Sci. 2021 Jan 29;22(3):1341. doi: 10.3390/ijms22031341.
3
CDK inhibitors upregulate BH3-only proteins to sensitize human myeloma cells to BH3 mimetic therapies.CDK 抑制剂上调 BH3 仅蛋白以增强人骨髓瘤细胞对 BH3 模拟治疗的敏感性。
Cancer Res. 2012 Aug 15;72(16):4225-37. doi: 10.1158/0008-5472.CAN-12-1118. Epub 2012 Jun 12.
4
A p53 score derived from TP53 CRISPR/Cas9 HMCLs predicts survival and reveals a major role of BAX in the response to BH3 mimetics.从 TP53 CRISPR/Cas9 HMCLs 中得出的 p53 评分可预测生存率,并揭示了 BAX 在对 BH3 模拟物反应中的重要作用。
Blood. 2024 Mar 28;143(13):1242-1258. doi: 10.1182/blood.2023021581.
5
A Bim-targeting strategy overcomes adaptive bortezomib resistance in myeloma through a novel link between autophagy and apoptosis.一种双靶点策略通过自噬与凋亡之间的新联系克服骨髓瘤中的硼替佐米适应性耐药。
Blood. 2014 Oct 23;124(17):2687-97. doi: 10.1182/blood-2014-03-564534. Epub 2014 Sep 10.
6
Exploiting endogenous and therapy-induced apoptotic vulnerabilities in immunoglobulin light chain amyloidosis with BH3 mimetics.利用 BH3 模拟物在免疫球蛋白轻链淀粉样变性中内源性和治疗诱导的凋亡脆弱性。
Nat Commun. 2022 Oct 2;13(1):5789. doi: 10.1038/s41467-022-33461-z.
7
Discovery of selective small-molecule HDAC6 inhibitor for overcoming proteasome inhibitor resistance in multiple myeloma.发现用于克服多发性骨髓瘤中蛋白酶体抑制剂耐药性的选择性小分子HDAC6抑制剂。
Proc Natl Acad Sci U S A. 2016 Nov 15;113(46):13162-13167. doi: 10.1073/pnas.1608067113. Epub 2016 Oct 31.
8
Expression of histone deacetylase (HDAC) family members in bortezomib-refractory multiple myeloma and modulation by panobinostat.组蛋白去乙酰化酶(HDAC)家族成员在硼替佐米难治性多发性骨髓瘤中的表达及帕比司他的调节作用
Cancer Drug Resist. 2021;4(4):888-902. doi: 10.20517/cdr.2021.44. Epub 2021 Sep 23.
9
BH3-mimetic toolkit guides the respective use of BCL2 and MCL1 BH3-mimetics in myeloma treatment.BH3 模拟物工具包指导分别使用 BCL2 和 MCL1 BH3 模拟物治疗骨髓瘤。
Blood. 2018 Dec 20;132(25):2656-2669. doi: 10.1182/blood-2018-03-836718. Epub 2018 Oct 11.
10
Ricolinostat, the First Selective Histone Deacetylase 6 Inhibitor, in Combination with Bortezomib and Dexamethasone for Relapsed or Refractory Multiple Myeloma.利洛司他联合硼替佐米和地塞米松治疗复发/难治性多发性骨髓瘤:首个选择性组蛋白去乙酰化酶 6 抑制剂
Clin Cancer Res. 2017 Jul 1;23(13):3307-3315. doi: 10.1158/1078-0432.CCR-16-2526. Epub 2017 Jan 4.

本文引用的文献

1
Management of Multiple Myeloma: A Review for General Practitioners in Oncology.多发性骨髓瘤的治疗:肿瘤学全科医生的综述。
Curr Oncol. 2023 Apr 22;30(5):4382-4401. doi: 10.3390/curroncol30050334.
2
Network-based assessment of HDAC6 activity predicts preclinical and clinical responses to the HDAC6 inhibitor ricolinostat in breast cancer.基于网络的 HDAC6 活性评估可预测乳腺癌患者对 HDAC6 抑制剂 ricolinostat 的临床前和临床反应。
Nat Cancer. 2023 Feb;4(2):257-275. doi: 10.1038/s43018-022-00489-5. Epub 2022 Dec 30.
3
BCMA loss in the epoch of novel immunotherapy for multiple myeloma: from biology to clinical practice.
BCMA 缺失在多发性骨髓瘤新型免疫治疗时代:从生物学到临床实践。
Haematologica. 2023 Apr 1;108(4):958-968. doi: 10.3324/haematol.2020.266841.
4
Patient similarity network of newly diagnosed multiple myeloma identifies patient subgroups with distinct genetic features and clinical implications.新诊断多发性骨髓瘤的患者相似性网络识别出具有不同遗传特征和临床意义的患者亚组。
Sci Adv. 2021 Nov 19;7(47):eabg9551. doi: 10.1126/sciadv.abg9551. Epub 2021 Nov 17.
5
Functional Impact of Genomic Complexity on the Transcriptome of Multiple Myeloma.基因组复杂性对多发性骨髓瘤转录组的功能影响。
Clin Cancer Res. 2021 Dec 1;27(23):6479-6490. doi: 10.1158/1078-0432.CCR-20-4366. Epub 2021 Sep 15.
6
Susceptibility of multiple myeloma to B-cell lymphoma 2 family inhibitors.多发性骨髓瘤对 B 细胞淋巴瘤 2 家族抑制剂的敏感性。
Biochem Pharmacol. 2021 Jun;188:114526. doi: 10.1016/j.bcp.2021.114526. Epub 2021 Mar 17.
7
CRISPR-based screens uncover determinants of immunotherapy response in multiple myeloma.基于 CRISPR 的筛选揭示了多发性骨髓瘤免疫治疗反应的决定因素。
Blood Adv. 2020 Jul 14;4(13):2899-2911. doi: 10.1182/bloodadvances.2019001346.
8
HDAC Inhibitors Exert Anti-Myeloma Effects through Multiple Modes of Action.组蛋白去乙酰化酶抑制剂通过多种作用方式发挥抗骨髓瘤作用。
Cancers (Basel). 2019 Apr 4;11(4):475. doi: 10.3390/cancers11040475.
9
Panobinostat and Multiple Myeloma in 2018.泊马度胺与多发性骨髓瘤 2018 年进展
Oncologist. 2018 May;23(5):516-517. doi: 10.1634/theoncologist.2017-0644. Epub 2018 Feb 14.
10
Ricolinostat, the First Selective Histone Deacetylase 6 Inhibitor, in Combination with Bortezomib and Dexamethasone for Relapsed or Refractory Multiple Myeloma.利洛司他联合硼替佐米和地塞米松治疗复发/难治性多发性骨髓瘤:首个选择性组蛋白去乙酰化酶 6 抑制剂
Clin Cancer Res. 2017 Jul 1;23(13):3307-3315. doi: 10.1158/1078-0432.CCR-16-2526. Epub 2017 Jan 4.