• 文献检索
  • 文档翻译
  • 深度研究
  • 学术资讯
  • Suppr Zotero 插件Zotero 插件
  • 邀请有礼
  • 套餐&价格
  • 历史记录
应用&插件
Suppr Zotero 插件Zotero 插件浏览器插件Mac 客户端Windows 客户端微信小程序
定价
高级版会员购买积分包购买API积分包
服务
文献检索文档翻译深度研究API 文档MCP 服务
关于我们
关于 Suppr公司介绍联系我们用户协议隐私条款
关注我们

Suppr 超能文献

核心技术专利:CN118964589B侵权必究
粤ICP备2023148730 号-1Suppr @ 2026

文献检索

告别复杂PubMed语法,用中文像聊天一样搜索,搜遍4000万医学文献。AI智能推荐,让科研检索更轻松。

立即免费搜索

文件翻译

保留排版,准确专业,支持PDF/Word/PPT等文件格式,支持 12+语言互译。

免费翻译文档

深度研究

AI帮你快速写综述,25分钟生成高质量综述,智能提取关键信息,辅助科研写作。

立即免费体验

AIMP2 在大脑中的积累导致帕金森病中的认知缺陷和血液分泌。

AIMP2 accumulation in brain leads to cognitive deficits and blood secretion in Parkinson's disease.

机构信息

Department of Pharmacology, Sungkyunkwan University School of Medicine, Suwon, 16419, Republic of Korea.

Samsung Medical Center (SMC), Sungkyunkwan University School of Medicine, Samsung Biomedical Research Institute, Suwon, 16419, Republic of Korea.

出版信息

J Transl Med. 2024 Oct 10;22(1):919. doi: 10.1186/s12967-024-05666-x.

DOI:10.1186/s12967-024-05666-x
PMID:39390613
原文链接:https://pmc.ncbi.nlm.nih.gov/articles/PMC11465931/
Abstract

BACKGROUND

Propagation of neuronal α-synuclein aggregate pathology to the cortex and hippocampus correlates with cognitive impairment in Parkinson's disease (PD) dementia and dementia with Lewy body disease. Previously, we showed accumulation of the parkin substrate aminoacyl-tRNA synthetase interacting multifunctional protein-2 (AIMP2) in the temporal lobe of postmortem brains of patients with advanced PD. However, the potential pathological role of AIMP2 accumulation in the cognitive dysfunction of patients with PD remains unknown.

METHODS

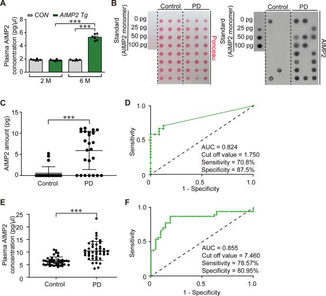
We performed immunofluorescence imaging to examine cellular distribution and accumulation of AIMP2 in brains of conditional AIMP2 transgenic mice and postmortem PD patients. The pathological role of AIMP2 was investigated in the AIMP2 transgenic mice by assessing Nissl-stained neuron counting in the hippocampal area and Barnes maze to determine cognitive functions. Potential secretion and cellular uptake of AIMP2 was monitored by dot blot analysis and immunofluorescence. The utility of AIMP2 as a new PD biomarker was evaluated by dot blot and ELISA measurement of plasma AIMP2 collected from PD patients and healthy control followed by ROC curve analysis.

RESULTS

We demonstrated that AIMP2 is toxic to the dentate gyrus neurons of the hippocampus and that conditional AIMP2 transgenic mice develop progressive cognitive impairment. Moreover, we found that neuronal AIMP2 expression levels correlated with the brain endothelial expression of AIMP2 in both AIMP2 transgenic mice and in the postmortem brains of patients with PD. AIMP2, when accumulated, was released from the neuronal cell line SH-SY5Y cells. Secreted AIMP2 was taken up by human umbilical vein endothelial cells. Consistent with the fact that AIMP2 can be released into the extracellular space, we showed that AIMP2 transgenic mice have higher levels of plasma AIMP2. Finally, ELISA-based assessment of AIMP2 in plasma samples from patients with PD and controls, and subsequent ROC curve analysis proved that high plasma AIMP2 expression could serve as a reliable molecular biomarker for PD diagnosis.

CONCLUSIONS

The pathological role in the hippocampus and the cell-to-cell transmissibility of AIMP2 provide new therapeutic avenues for PD treatment, and plasma AIMP2 combined with α-synuclein may improve the accuracy of PD diagnosis in the early stages.

摘要

背景

神经元α-突触核蛋白聚集病理的传播到皮层和海马与帕金森病(PD)痴呆和路易体痴呆患者的认知障碍相关。此前,我们发现帕金森病患者晚期死后大脑颞叶中积累了 parkin 底物氨酰-tRNA 合成酶相互作用多功能蛋白-2(AIMP2)。然而,AIMP2 积累在 PD 患者认知功能障碍中的潜在病理作用尚不清楚。

方法

我们通过免疫荧光成像检查条件性 AIMP2 转基因小鼠和 PD 患者死后大脑中 AIMP2 的细胞分布和积累。通过评估海马区尼氏染色神经元计数和 Barnes 迷宫来确定认知功能,研究 AIMP2 转基因小鼠中的 AIMP2 病理作用。通过点印迹分析和免疫荧光监测 AIMP2 的潜在分泌和细胞摄取。通过点印迹和 ELISA 测量从 PD 患者和健康对照中收集的血浆 AIMP2,并进行 ROC 曲线分析,评估 AIMP2 作为新的 PD 生物标志物的效用。

结果

我们证明 AIMP2 对海马齿状回神经元有毒性,并且条件性 AIMP2 转基因小鼠会出现进行性认知障碍。此外,我们发现 AIMP2 转基因小鼠和 PD 患者死后大脑中神经元 AIMP2 表达水平与脑内皮细胞 AIMP2 的表达相关。积累的 AIMP2 从神经元细胞系 SH-SY5Y 细胞中释放出来。分泌的 AIMP2 被人脐静脉内皮细胞摄取。与 AIMP2 可以释放到细胞外空间的事实一致,我们发现 AIMP2 转基因小鼠具有更高水平的血浆 AIMP2。最后,基于 ELISA 的 PD 患者和对照组血浆样本中 AIMP2 的评估,以及随后的 ROC 曲线分析证明,高血浆 AIMP2 表达可作为 PD 诊断的可靠分子生物标志物。

结论

AIMP2 在海马中的病理作用和细胞间的可传递性为 PD 治疗提供了新的治疗途径,而血浆 AIMP2 与α-突触核蛋白结合可能提高早期 PD 诊断的准确性。

https://cdn.ncbi.nlm.nih.gov/pmc/blobs/2629/11465931/b72bbb24a7f5/12967_2024_5666_Fig1_HTML.jpg
https://cdn.ncbi.nlm.nih.gov/pmc/blobs/2629/11465931/5f4efba20f15/12967_2024_5666_Fig2_HTML.jpg
https://cdn.ncbi.nlm.nih.gov/pmc/blobs/2629/11465931/b7c8990e7534/12967_2024_5666_Fig3_HTML.jpg
https://cdn.ncbi.nlm.nih.gov/pmc/blobs/2629/11465931/346fc0308626/12967_2024_5666_Fig4_HTML.jpg
https://cdn.ncbi.nlm.nih.gov/pmc/blobs/2629/11465931/b72bbb24a7f5/12967_2024_5666_Fig1_HTML.jpg
https://cdn.ncbi.nlm.nih.gov/pmc/blobs/2629/11465931/5f4efba20f15/12967_2024_5666_Fig2_HTML.jpg
https://cdn.ncbi.nlm.nih.gov/pmc/blobs/2629/11465931/b7c8990e7534/12967_2024_5666_Fig3_HTML.jpg
https://cdn.ncbi.nlm.nih.gov/pmc/blobs/2629/11465931/346fc0308626/12967_2024_5666_Fig4_HTML.jpg
https://cdn.ncbi.nlm.nih.gov/pmc/blobs/2629/11465931/b72bbb24a7f5/12967_2024_5666_Fig1_HTML.jpg

相似文献

1
AIMP2 accumulation in brain leads to cognitive deficits and blood secretion in Parkinson's disease.AIMP2 在大脑中的积累导致帕金森病中的认知缺陷和血液分泌。
J Transl Med. 2024 Oct 10;22(1):919. doi: 10.1186/s12967-024-05666-x.
2
Amyloid-like oligomerization of AIMP2 contributes to α-synuclein interaction and Lewy-like inclusion.AIMP2的淀粉样寡聚化促进α-突触核蛋白相互作用和路易样包涵体形成。
Sci Transl Med. 2020 Nov 11;12(569). doi: 10.1126/scitranslmed.aax0091.
3
Pharmacological inhibition of AIMP2 aggregation attenuates α-synuclein aggregation and toxicity in Parkinson's disease.药理学抑制 AIMP2 聚集可减轻帕金森病中 α-突触核蛋白的聚集和毒性。
Biomed Pharmacother. 2022 Dec;156:113908. doi: 10.1016/j.biopha.2022.113908. Epub 2022 Oct 22.
4
VPS35 regulates parkin substrate AIMP2 toxicity by facilitating lysosomal clearance of AIMP2.VPS35通过促进溶酶体对AIMP2的清除来调节帕金森底物AIMP2的毒性。
Cell Death Dis. 2017 Apr 6;8(4):e2741. doi: 10.1038/cddis.2017.157.
5
S-Nitrosylation of p62 Inhibits Autophagic Flux to Promote α-Synuclein Secretion and Spread in Parkinson's Disease and Lewy Body Dementia.p62 的 S-亚硝基化抑制自噬通量,从而促进帕金森病和路易体痴呆症中 α-突触核蛋白的分泌和扩散。
J Neurosci. 2022 Apr 6;42(14):3011-3024. doi: 10.1523/JNEUROSCI.1508-21.2022. Epub 2022 Feb 15.
6
The angiotensin (1-7) glycopeptide PNA5 improves cognition in a chronic progressive mouse model of Parkinson's disease through modulation of neuroinflammation.血管紧张素(1-7)糖肽 PNA5 通过调节神经炎症改善帕金森病慢性进行性小鼠模型的认知功能。
Exp Neurol. 2024 Nov;381:114926. doi: 10.1016/j.expneurol.2024.114926. Epub 2024 Aug 15.
7
α-Synuclein pathology in Parkinson's disease and related α-synucleinopathies.帕金森病及相关α-突触核蛋白病中的α-突触核蛋白病理学。
Neurosci Lett. 2019 Sep 14;709:134316. doi: 10.1016/j.neulet.2019.134316. Epub 2019 Jun 3.
8
Neuroinflammation and protein pathology in Parkinson's disease dementia.帕金森病痴呆的神经炎症和蛋白病理。
Acta Neuropathol Commun. 2020 Dec 3;8(1):211. doi: 10.1186/s40478-020-01083-5.
9
Glucocerebrosidase Activity Modulates Neuronal Susceptibility to Pathological α-Synuclein Insult.葡萄糖脑苷脂酶活性调节神经元对病理性α-突触核蛋白损伤的易感性。
Neuron. 2020 Mar 4;105(5):822-836.e7. doi: 10.1016/j.neuron.2019.12.004. Epub 2019 Dec 30.
10
Modelling cognitive deficits in Parkinson's disease: Is CA2 a gateway for hippocampal synucleinopathy?帕金森病认知障碍的建模:CA2 是海马突触核蛋白病的门户吗?
Exp Neurol. 2020 Aug;330:113357. doi: 10.1016/j.expneurol.2020.113357. Epub 2020 May 11.

本文引用的文献

1
Brain Endothelial P-Glycoprotein Level Is Reduced in Parkinson's Disease via a Vitamin D Receptor-Dependent Pathway.脑内皮 P-糖蛋白水平通过维生素 D 受体依赖途径降低帕金森病。
Int J Mol Sci. 2020 Nov 12;21(22):8538. doi: 10.3390/ijms21228538.
2
Amyloid-like oligomerization of AIMP2 contributes to α-synuclein interaction and Lewy-like inclusion.AIMP2的淀粉样寡聚化促进α-突触核蛋白相互作用和路易样包涵体形成。
Sci Transl Med. 2020 Nov 11;12(569). doi: 10.1126/scitranslmed.aax0091.
3
Cell-to-Cell Transmission of Tau and α-Synuclein.细胞间 Tau 和 α-突触核蛋白的传递。
Trends Mol Med. 2020 Oct;26(10):936-952. doi: 10.1016/j.molmed.2020.03.012. Epub 2020 May 1.
4
Dentate gyrus circuits for encoding, retrieval and discrimination of episodic memories.齿状回回路用于编码、检索和区分情景记忆。
Nat Rev Neurosci. 2020 Mar;21(3):153-168. doi: 10.1038/s41583-019-0260-z. Epub 2020 Feb 10.
5
Dementia with Lewy bodies and Parkinson's disease-dementia: current concepts and controversies.路易体痴呆与帕金森病痴呆:当前的概念和争议。
J Neural Transm (Vienna). 2018 Apr;125(4):615-650. doi: 10.1007/s00702-017-1821-9. Epub 2017 Dec 8.
6
Epidemiology of Parkinson's disease.帕金森病的流行病学
J Neural Transm (Vienna). 2017 Aug;124(8):901-905. doi: 10.1007/s00702-017-1686-y. Epub 2017 Feb 1.
7
Hippocampal α-Synuclein in Dementia with Lewy Bodies Contributes to Memory Impairment and Is Consistent with Spread of Pathology.路易体痴呆中海马α-突触核蛋白导致记忆障碍且与病理传播一致。
J Neurosci. 2017 Feb 15;37(7):1675-1684. doi: 10.1523/JNEUROSCI.3047-16.2016. Epub 2016 Dec 30.
8
Advances in markers of prodromal Parkinson disease.前驱期帕金森病标志物的研究进展。
Nat Rev Neurol. 2016 Oct 27;12(11):622-634. doi: 10.1038/nrneurol.2016.152.
9
Pathological α-synuclein transmission initiated by binding lymphocyte-activation gene 3.由结合淋巴细胞激活基因3引发的病理性α-突触核蛋白传播。
Science. 2016 Sep 30;353(6307). doi: 10.1126/science.aah3374.
10
Alpha-Synuclein as a Biomarker for Parkinson's Disease.α-突触核蛋白作为帕金森病的生物标志物
Brain Pathol. 2016 May;26(3):410-8. doi: 10.1111/bpa.12370.