Suppr超能文献

奋乃静与替莫唑胺的协同组合可抑制患者来源的胶质母细胞瘤肿瘤球。

Synergistic combination of perphenazine and temozolomide suppresses patient-derived glioblastoma tumorspheres.

作者信息

Hong Jun Pyo, Choi Ran Joo, Shim Jin-Kyoung, Kim Kibyeong, Kim Ryong Nam, Cho HyeJoung, Kim Seo Jin, Kim Sohyun, Kim Nam Hwa, Park Hun Ho, Moon Ju Hyung, Kim Eui Hyun, Teo Wan-Yee, Chung Seungsoo, Chang Jong Hee, Kang Seok-Gu

机构信息

Brain Tumor Translational Research Laboratory, Department of Biomedical Sciences, Yonsei University College of Medicine, Seoul, Republic of Korea.

Department of Neurosurgery, Brain Tumor Center, Severance Hospital, Yonsei University College of Medicine, Seoul, Republic of Korea.

出版信息

Neuro Oncol. 2025 Mar 7;27(3):654-667. doi: 10.1093/neuonc/noae211.

Abstract

BACKGROUND

Glioblastoma (GBM), a primary malignant brain tumor, has a poor prognosis, even with standard treatments such as radiotherapy and chemotherapy. In this study, we explored the anticancer effects of the synergistic combination of perphenazine (PER), a dopamine receptor D2/3 (DRD2/3) antagonist, and temozolomide (TMZ), a standard treatment for GBM, in patient-derived human GBM tumorspheres (TSs).

METHODS

The biological effects of the combination of PER and TMZ in GBM TSs were assessed by measuring cell viability, ATP, stemness, invasiveness, and apoptosis. Changes in protein and mRNA expression were analyzed using western blotting and RNA sequencing. Co-administration of PER and TMZ was evaluated in vivo using a mouse orthotopic xenograft model.

RESULTS

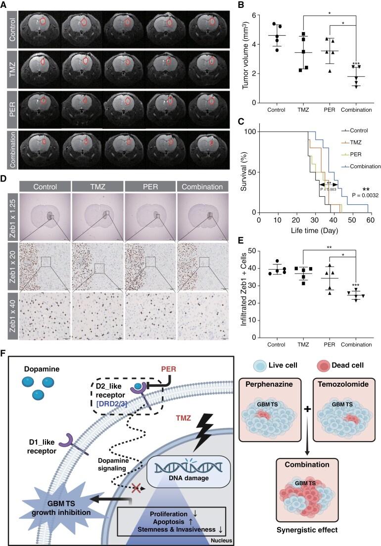
The Severance dataset showed that DRD2 and DRD3 expressions were higher in tumor tissues than in the tumor-free cortex of patients with GBM. DRD2/3 knockout by CRISPR/Cas9 in patient-derived human GBM TSs inhibited cell growth and ATP production. The combined treatment with PER and TMZ resulted in superior effects on cell viability and ATP assays compared to those in single treatment groups. Flow cytometry, western blotting, and RNA sequencing confirmed elevated apoptosis in GBM TSs following combination treatment. Additionally, the combination of PER and TMZ downregulated the expression of protein and mRNA associated with stemness and invasiveness. In vivo evaluation showed that combining PER and TMZ extended the survival period of the mouse orthotopic xenograft model.

CONCLUSIONS

The synergistic combination of PER and TMZ has potential as a novel combination treatment strategy for GBM.

摘要

背景

胶质母细胞瘤(GBM)是一种原发性恶性脑肿瘤,即使采用放疗和化疗等标准治疗方法,其预后也很差。在本研究中,我们探讨了多巴胺受体D2/3(DRD2/3)拮抗剂奋乃静(PER)与GBM标准治疗药物替莫唑胺(TMZ)协同联合在患者来源的人GBM肿瘤球(TSs)中的抗癌作用。

方法

通过测量细胞活力、ATP、干性、侵袭性和凋亡来评估PER与TMZ联合在GBM TSs中的生物学效应。使用蛋白质印迹法和RNA测序分析蛋白质和mRNA表达的变化。使用小鼠原位异种移植模型在体内评估PER与TMZ的联合给药。

结果

Severance数据集显示,GBM患者肿瘤组织中DRD2和DRD3的表达高于无肿瘤的皮质。在患者来源的人GBM TSs中通过CRISPR/Cas9敲除DRD2/3可抑制细胞生长和ATP产生。与单药治疗组相比,PER与TMZ联合治疗对细胞活力和ATP检测产生了更好的效果。流式细胞术、蛋白质印迹法和RNA测序证实联合治疗后GBM TSs中的凋亡增加。此外,PER与TMZ联合下调了与干性和侵袭性相关的蛋白质和mRNA的表达。体内评估显示,PER与TMZ联合延长了小鼠原位异种移植模型的生存期。

结论

PER与TMZ的协同联合有潜力作为GBM的一种新型联合治疗策略。

https://cdn.ncbi.nlm.nih.gov/pmc/blobs/6794/11889716/31835e4b1aae/noae211_fig1.jpg

文献AI研究员

20分钟写一篇综述,助力文献阅读效率提升50倍。

立即体验

用中文搜PubMed

大模型驱动的PubMed中文搜索引擎

马上搜索

文档翻译

学术文献翻译模型,支持多种主流文档格式。

立即体验