Suppr超能文献

单细胞 RNA 测序揭示慢性疲劳综合征外周免疫细胞的免疫代谢变化及潜在生物标志物。

Immunometabolic changes and potential biomarkers in CFS peripheral immune cells revealed by single-cell RNA sequencing.

机构信息

Department of Endocrinology and Metabolism, Cheeloo College of Medicine, Qilu Hospital, Shandong University, Jinan, 250012, China.

Shandong Provincial Key Laboratory of Spatiotemporal Regulation and Precision Intervention in Endocrine and Metabolic Diseases;Shandong Provincial Engineering Research Center for Advanced Technologies in Prevention and Treatment of Chromic Metabolic Diseases, Jinan, 250012, Shandong Province, China.

出版信息

J Transl Med. 2024 Oct 11;22(1):925. doi: 10.1186/s12967-024-05710-w.

Abstract

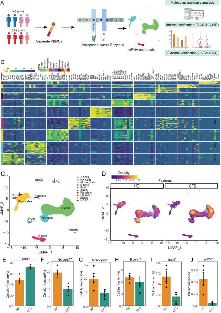
The pathogenesis of Myalgic encephalomyelitis/chronic fatigue syndrome (ME/CFS) remains unclear, though increasing evidence suggests inflammatory processes play key roles. In this study, single-cell RNA sequencing (scRNA-seq) of peripheral blood mononuclear cells (PBMCs) was used to decipher the immunometabolic profile in 4 ME/CFS patients and 4 heathy controls. We analyzed changes in the composition of major PBMC subpopulations and observed an increased frequency of total T cells and a significant reduction in NKs, monocytes, cDCs and pDCs. Further investigation revealed even more complex changes in the proportions of cell subpopulations within each subpopulation. Gene expression patterns revealed upregulated transcription factors related to immune regulation, as well as genes associated with viral infections and neurodegenerative diseases.CD4 and CD8 T cells in ME/CFS patients show different differentiation states and altered trajectories, indicating a possible suppression of differentiation. Memory B cells in ME/CFS patients are found early in the pseudotime, indicating a unique subtype specific to ME/CFS, with increased differentiation to plasma cells suggesting B cell overactivity. NK cells in ME/CFS patients exhibit reduced cytotoxicity and impaired responses, with reduced expression of perforin and CD107a upon stimulation. Pseudotime analysis showed abnormal development of adaptive immune cells and an enhanced cell-cell communication network converging on monocytes in particular. Our analysis also identified the estrogen-related receptor alpha (ESRRA)-APP-CD74 signaling pathway as a potential biomarker for ME/CFS in peripheral blood. In addition, data from the GSE214284 database confirmed higher ESRRA expression in the monocyte cell types of male ME/CFS patients. These results suggest a link between immune and neurological symptoms. The results support a disease model of immune dysfunction ranging from autoimmunity to immunodeficiency and point to amyloidotic neurodegenerative signaling pathways in the pathogenesis of ME/CFS. While the study provides important insights, limitations include the modest sample size and the evaluation of peripheral blood only. These findings highlight potential targets for diagnostic biomarkers and therapeutic interventions. Further research is needed to validate these biomarkers and explore their clinical applications in managing ME/CFS.

摘要

肌痛性脑脊髓炎/慢性疲劳综合征(ME/CFS)的发病机制尚不清楚,但越来越多的证据表明炎症过程起着关键作用。在这项研究中,我们使用单细胞 RNA 测序(scRNA-seq)对 4 名 ME/CFS 患者和 4 名健康对照者的外周血单核细胞(PBMC)进行了免疫代谢谱分析。我们分析了主要 PBMC 亚群组成的变化,观察到总 T 细胞的频率增加,NK 细胞、单核细胞、cDC 和 pDC 显著减少。进一步的研究揭示了每个亚群内细胞亚群比例的更复杂变化。基因表达模式显示与免疫调节相关的转录因子上调,以及与病毒感染和神经退行性疾病相关的基因。ME/CFS 患者的 CD4 和 CD8 T 细胞显示出不同的分化状态和改变的轨迹,表明分化可能受到抑制。ME/CFS 患者的记忆 B 细胞在伪时间较早时出现,表明存在一种 ME/CFS 特有的独特亚型,向浆细胞的分化增加表明 B 细胞过度活跃。ME/CFS 患者的 NK 细胞表现出细胞毒性降低和反应受损,刺激后穿孔素和 CD107a 的表达减少。伪时间分析显示适应性免疫细胞的异常发育,特别是在单核细胞上增强了细胞-细胞通讯网络。我们的分析还确定了雌激素相关受体α(ESRRA)-APP-CD74 信号通路作为外周血中 ME/CFS 的潜在生物标志物。此外,来自 GSE214284 数据库的数据证实了男性 ME/CFS 患者单核细胞类型中 ESRRA 的表达更高。这些结果表明免疫和神经症状之间存在联系。研究结果支持从自身免疫到免疫缺陷的免疫功能障碍疾病模型,并指出 ME/CFS 发病机制中的淀粉样变性神经退行性信号通路。虽然该研究提供了重要的见解,但存在一些局限性,包括样本量小和仅评估外周血。这些发现突出了潜在的诊断生物标志物和治疗干预靶点。需要进一步的研究来验证这些生物标志物,并探索它们在管理 ME/CFS 中的临床应用。

https://cdn.ncbi.nlm.nih.gov/pmc/blobs/f372/11468054/d54c5f2083f6/12967_2024_5710_Fig1_HTML.jpg

文献检索

告别复杂PubMed语法,用中文像聊天一样搜索,搜遍4000万医学文献。AI智能推荐,让科研检索更轻松。

立即免费搜索

文件翻译

保留排版,准确专业,支持PDF/Word/PPT等文件格式,支持 12+语言互译。

免费翻译文档

深度研究

AI帮你快速写综述,25分钟生成高质量综述,智能提取关键信息,辅助科研写作。

立即免费体验