• 文献检索
  • 文档翻译
  • 深度研究
  • 学术资讯
  • Suppr Zotero 插件Zotero 插件
  • 邀请有礼
  • 套餐&价格
  • 历史记录
应用&插件
Suppr Zotero 插件Zotero 插件浏览器插件Mac 客户端Windows 客户端微信小程序
定价
高级版会员购买积分包购买API积分包
服务
文献检索文档翻译深度研究API 文档MCP 服务
关于我们
关于 Suppr公司介绍联系我们用户协议隐私条款
关注我们

Suppr 超能文献

核心技术专利:CN118964589B侵权必究
粤ICP备2023148730 号-1Suppr @ 2026

文献检索

告别复杂PubMed语法,用中文像聊天一样搜索,搜遍4000万医学文献。AI智能推荐,让科研检索更轻松。

立即免费搜索

文件翻译

保留排版,准确专业,支持PDF/Word/PPT等文件格式,支持 12+语言互译。

免费翻译文档

深度研究

AI帮你快速写综述,25分钟生成高质量综述,智能提取关键信息,辅助科研写作。

立即免费体验

脂质过氧化产物可在人类和鼠类细胞中引发羰基应激、线粒体功能障碍及细胞衰老。

Lipid peroxidation products induce carbonyl stress, mitochondrial dysfunction, and cellular senescence in human and murine cells.

作者信息

Monroe T Blake, Hertzel Ann V, Dickey Deborah M, Hagen Thomas, Santibanez Simon Vergara, Berdaweel Islam A, Halley Catherine, Puchalska Patrycja, Anderson Ethan J, Camell Christina D, Robbins Paul D, Bernlohr David A

机构信息

Department of Biochemistry, Molecular Biology and Biophysics, University of Minnesota-Twin Cities, Minneapolis, Minnesota, USA.

Department of Pharmaceutical Sciences & Experimental Therapeutics, College of Pharmacy, Fraternal Order of Eagles Diabetes Research Center, University of Iowa, Iowa City, Iowa, USA.

出版信息

Aging Cell. 2025 Jan;24(1):e14367. doi: 10.1111/acel.14367. Epub 2024 Oct 11.

DOI:10.1111/acel.14367
PMID:39394673
原文链接:https://pmc.ncbi.nlm.nih.gov/articles/PMC11709094/
Abstract

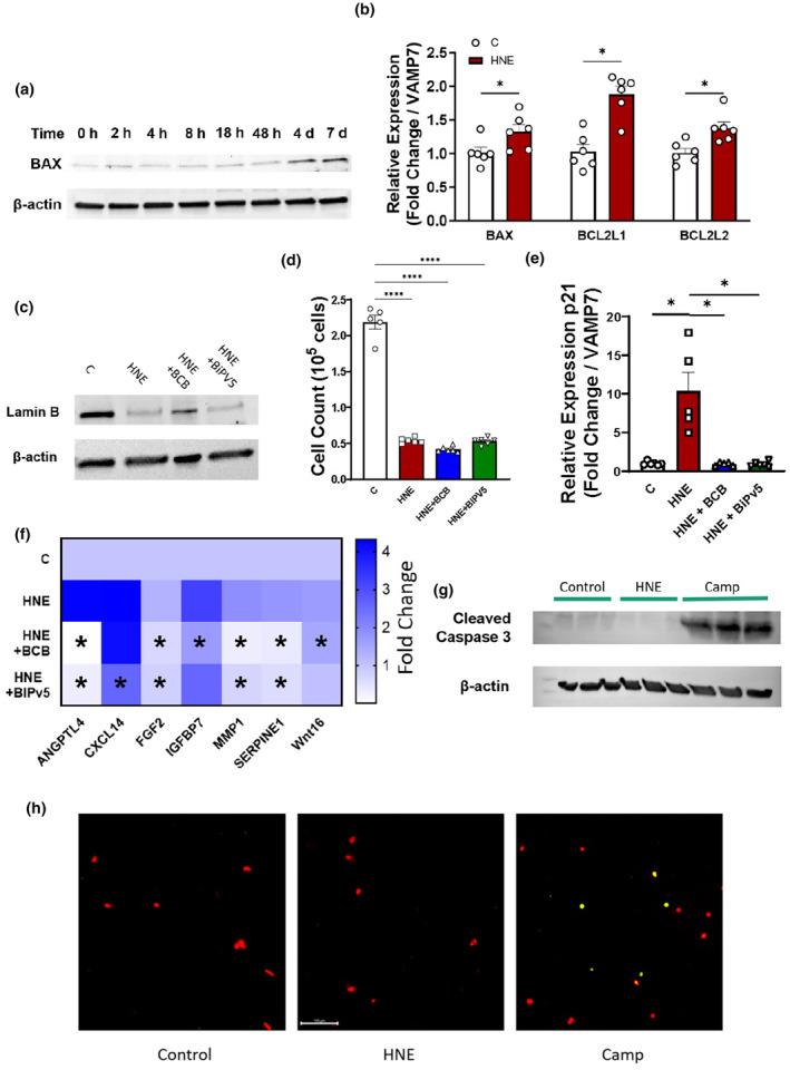
Lipid enals are electrophilic products of lipid peroxidation that induce genotoxic and proteotoxic stress by covalent modification of DNA and proteins, respectively. As lipid enals accumulate to substantial amounts in visceral adipose during obesity and aging, we hypothesized that biogenic lipid enals may represent an endogenously generated, and therefore physiologically relevant, senescence inducers. To that end, we identified that 4-hydroxynonenal (4-HNE), 4-hydroxyhexenal (4-HHE) or 4-oxo-2-nonenal (4-ONE) initiate the cellular senescence program of IMR90 fibroblasts and murine adipose stem cells. In such cells, lipid enals induced accumulation of γH2AX foci, increased p53 signaling, enhanced expression of p21, and upregulated the expression and secretion of numerous cytokines, chemokines, and regulatory factors independently from NF-κB activation. Concomitantly, lipid enal treatment resulted in covalent modification of mitochondrial proteins, reduced mitochondrial spare respiratory capacity, altered nucleotide pools, and increased the phosphorylation of AMP kinase. Lipid-induced senescent cells upregulated BCL2L1 (Bcl-xL) and BCL2L2 (Bcl-w). and were resistant to apoptosis while pharmacologic inhibition of BAX/BAK macropores attenuated lipid-induced senescence. In situ, the 4-HNE scavenger L-carnosine ameliorated the development of the cellular senescence, while in visceral fat of obese C57BL/6J mice, L-carnosine reduced the abundance of 4-HNE-modified proteins and blunted the expression of senescence biomarkers CDKN1A (p21), PLAUR, BCL2L1, and BCL2L2. Taken together, the results suggest that lipid enals are endogenous regulators of cellular senescence and that biogenic lipid-induced senescence (BLIS) may represent a mechanistic link between oxidative stress and age-dependent pathologies.

摘要

脂质烯醛是脂质过氧化的亲电产物,分别通过对DNA和蛋白质的共价修饰诱导基因毒性和蛋白质毒性应激。由于在肥胖和衰老过程中,脂质烯醛在内脏脂肪中大量积累,我们推测生物源性脂质烯醛可能代表一种内源性产生的、因此具有生理相关性的衰老诱导剂。为此,我们确定4-羟基壬烯醛(4-HNE)、4-羟基己烯醛(4-HHE)或4-氧代-2-壬烯醛(4-ONE)启动了IMR90成纤维细胞和小鼠脂肪干细胞的细胞衰老程序。在这些细胞中,脂质烯醛诱导γH2AX灶积累,增加p53信号传导,增强p21表达,并独立于NF-κB激活上调多种细胞因子、趋化因子和调节因子的表达和分泌。同时,脂质烯醛处理导致线粒体蛋白的共价修饰,降低线粒体备用呼吸能力,改变核苷酸库,并增加AMP激酶的磷酸化。脂质诱导的衰老细胞上调BCL2L1(Bcl-xL)和BCL2L2(Bcl-w),并对凋亡具有抗性,而BAX/BAK大孔的药理学抑制减弱了脂质诱导的衰老。在原位,4-HNE清除剂L-肌肽改善了细胞衰老的发展,而在肥胖的C57BL/6J小鼠的内脏脂肪中,L-肌肽降低了4-HNE修饰蛋白的丰度,并减弱了衰老生物标志物CDKN1A(p21)、PLAUR、BCL2L1和BCL2L2的表达。综上所述,结果表明脂质烯醛是细胞衰老的内源性调节因子,生物源性脂质诱导的衰老(BLIS)可能代表氧化应激与年龄依赖性病理之间的机制联系。

https://cdn.ncbi.nlm.nih.gov/pmc/blobs/c0e4/11709094/84411f9fc59a/ACEL-24-e14367-g001.jpg
https://cdn.ncbi.nlm.nih.gov/pmc/blobs/c0e4/11709094/ca6e1b10a647/ACEL-24-e14367-g004.jpg
https://cdn.ncbi.nlm.nih.gov/pmc/blobs/c0e4/11709094/2046dca841b4/ACEL-24-e14367-g006.jpg
https://cdn.ncbi.nlm.nih.gov/pmc/blobs/c0e4/11709094/c774710c6abc/ACEL-24-e14367-g005.jpg
https://cdn.ncbi.nlm.nih.gov/pmc/blobs/c0e4/11709094/d89fd66f2421/ACEL-24-e14367-g002.jpg
https://cdn.ncbi.nlm.nih.gov/pmc/blobs/c0e4/11709094/6226602a7fd1/ACEL-24-e14367-g007.jpg
https://cdn.ncbi.nlm.nih.gov/pmc/blobs/c0e4/11709094/84411f9fc59a/ACEL-24-e14367-g001.jpg
https://cdn.ncbi.nlm.nih.gov/pmc/blobs/c0e4/11709094/ca6e1b10a647/ACEL-24-e14367-g004.jpg
https://cdn.ncbi.nlm.nih.gov/pmc/blobs/c0e4/11709094/2046dca841b4/ACEL-24-e14367-g006.jpg
https://cdn.ncbi.nlm.nih.gov/pmc/blobs/c0e4/11709094/c774710c6abc/ACEL-24-e14367-g005.jpg
https://cdn.ncbi.nlm.nih.gov/pmc/blobs/c0e4/11709094/d89fd66f2421/ACEL-24-e14367-g002.jpg
https://cdn.ncbi.nlm.nih.gov/pmc/blobs/c0e4/11709094/6226602a7fd1/ACEL-24-e14367-g007.jpg
https://cdn.ncbi.nlm.nih.gov/pmc/blobs/c0e4/11709094/84411f9fc59a/ACEL-24-e14367-g001.jpg

相似文献

1
Lipid peroxidation products induce carbonyl stress, mitochondrial dysfunction, and cellular senescence in human and murine cells.脂质过氧化产物可在人类和鼠类细胞中引发羰基应激、线粒体功能障碍及细胞衰老。
Aging Cell. 2025 Jan;24(1):e14367. doi: 10.1111/acel.14367. Epub 2024 Oct 11.
2
High-fat diet induces changes in adipose tissue trans-4-oxo-2-nonenal and trans-4-hydroxy-2-nonenal levels in a depot-specific manner.高脂肪饮食以脂肪组织特异性方式诱导 4-氧代-2-壬烯醛和 4-羟基-2-壬烯醛水平的变化。
Free Radic Biol Med. 2013 Oct;63:390-8. doi: 10.1016/j.freeradbiomed.2013.05.030. Epub 2013 May 28.
3
Platycodin D Protects Human Fibroblast Cells from Premature Senescence Induced by H2O2 through Improving Mitochondrial Biogenesis.远志酮 D 通过改善线粒体生物发生来保护人成纤维细胞免受 H2O2 诱导的衰老。
Pharmacology. 2020;105(9-10):598-608. doi: 10.1159/000505593. Epub 2020 Jan 31.
4
4-hydroxynonenal induces apoptosis, NF-kappaB-activation and formation of 8-isoprostane in vascular smooth muscle cells.4-羟基壬烯醛可诱导血管平滑肌细胞发生凋亡、激活核因子κB并形成8-异前列腺素。
Basic Res Cardiol. 2001 Apr;96(2):143-50. doi: 10.1007/s003950170064.
5
4-Hydroxynonenal Contributes to Fibroblast Senescence in Skin Photoaging Evoked by UV-A Radiation.4-羟基壬烯醛在紫外线A辐射引起的皮肤光老化中促成成纤维细胞衰老。
Antioxidants (Basel). 2021 Feb 28;10(3):365. doi: 10.3390/antiox10030365.
6
Unveiling anti-oxidative and anti-inflammatory effects of docosahexaenoic acid and its lipid peroxidation product on lipopolysaccharide-stimulated BV-2 microglial cells.揭示二十二碳六烯酸及其脂质过氧化产物对脂多糖刺激的 BV-2 小胶质细胞的抗氧化和抗炎作用。
J Neuroinflammation. 2018 Jul 9;15(1):202. doi: 10.1186/s12974-018-1232-3.
7
4-Hydroxynonenal differentially regulates adiponectin gene expression and secretion via activating PPARγ and accelerating ubiquitin-proteasome degradation.4-羟基壬烯醛通过激活 PPARγ 和加速泛素蛋白酶体降解来差异化调节脂联素基因的表达和分泌。
Mol Cell Endocrinol. 2012 Feb 26;349(2):222-31. doi: 10.1016/j.mce.2011.10.027. Epub 2011 Nov 10.
8
Role of lipid peroxidation derived 4-hydroxynonenal (4-HNE) in cancer: focusing on mitochondria.脂质过氧化衍生的4-羟基壬烯醛(4-HNE)在癌症中的作用:聚焦于线粒体
Redox Biol. 2015;4:193-9. doi: 10.1016/j.redox.2014.12.011. Epub 2014 Dec 29.
9
Cellular lipid peroxidation end-products induce apoptosis in human lens epithelial cells.细胞脂质过氧化终产物可诱导人晶状体上皮细胞凋亡。
Free Radic Biol Med. 2002 Feb 15;32(4):360-9. doi: 10.1016/s0891-5849(01)00810-3.
10
Cellular Senescence in Diabetes Mellitus: Distinct Senotherapeutic Strategies for Adipose Tissue and Pancreatic β Cells.糖尿病中的细胞衰老:脂肪组织和胰腺 β 细胞的独特衰老治疗策略。
Front Endocrinol (Lausanne). 2022 Mar 31;13:869414. doi: 10.3389/fendo.2022.869414. eCollection 2022.

引用本文的文献

1
N-acetylcarnosine attenuates age-associated declines in multi-organ systems to improve survival.N-乙酰肌肽可减轻多器官系统与年龄相关的衰退,从而提高生存率。
bioRxiv. 2025 Aug 25:2025.08.19.671148. doi: 10.1101/2025.08.19.671148.
2
NOX-NOS crosstalk in the liver-brain axis: Novel insights for redox regulation and neurodegenerative diseases.肝脏-脑轴中的NOX-NOS相互作用:氧化还原调节和神经退行性疾病的新见解
Redox Biol. 2025 Aug 6;86:103807. doi: 10.1016/j.redox.2025.103807.
3
Oxidized Low-Density Lipoprotein as a Potential Target for Enhancing Immune Checkpoint Inhibitor Therapy in Microsatellite-Stable Colorectal Cancer.

本文引用的文献

1
Apoptotic stress causes mtDNA release during senescence and drives the SASP.细胞衰老过程中的凋亡应激导致线粒体 DNA 释放,并驱动 SASP。
Nature. 2023 Oct;622(7983):627-636. doi: 10.1038/s41586-023-06621-4. Epub 2023 Oct 11.
2
Senolytic vaccination improves normal and pathological age-related phenotypes and increases lifespan in progeroid mice.衰老细胞溶解疫苗接种可改善正常和病理性衰老相关表型,并延长早衰小鼠的寿命。
Nat Aging. 2021 Dec;1(12):1117-1126. doi: 10.1038/s43587-021-00151-2. Epub 2021 Dec 10.
3
A new gene set identifies senescent cells and predicts senescence-associated pathways across tissues.
氧化型低密度脂蛋白作为增强微卫星稳定型结直肠癌免疫检查点抑制剂治疗的潜在靶点
Antioxidants (Basel). 2025 Jun 13;14(6):726. doi: 10.3390/antiox14060726.
4
The Peroxidation of Lipids, Cellular Senescence and Aging.脂质过氧化、细胞衰老与老化
J Aging Sci. 2024;12(4). Epub 2024 Dec 2.
5
Regulation of cellular senescence in tumor progression and therapeutic targeting: mechanisms and pathways.肿瘤进展中细胞衰老的调控与治疗靶点:机制与途径
Mol Cancer. 2025 Apr 2;24(1):106. doi: 10.1186/s12943-025-02284-z.
6
Lipid peroxidation and sarcopenia: molecular mechanisms and potential therapeutic approaches.脂质过氧化与肌肉减少症:分子机制及潜在治疗方法
Front Med (Lausanne). 2025 Feb 3;12:1525205. doi: 10.3389/fmed.2025.1525205. eCollection 2025.
7
Synephrine Inhibits Oxidative Stress and HO-Induced Premature Senescence.辛弗林抑制氧化应激和HO诱导的过早衰老。
Cell Biochem Biophys. 2025 Jun;83(2):2607-2622. doi: 10.1007/s12013-025-01669-7. Epub 2025 Jan 20.
一组新的基因集可识别衰老细胞,并预测跨组织的衰老相关途径。
Nat Commun. 2022 Aug 16;13(1):4827. doi: 10.1038/s41467-022-32552-1.
4
SignalP 6.0 predicts all five types of signal peptides using protein language models.SignalP 6.0 使用蛋白质语言模型预测所有五种类型的信号肽。
Nat Biotechnol. 2022 Jul;40(7):1023-1025. doi: 10.1038/s41587-021-01156-3. Epub 2022 Jan 3.
5
Peroxiredoxin 6 protects irradiated cells from oxidative stress and shapes their senescence-associated cytokine landscape.过氧化物酶 6 可保护辐射细胞免受氧化应激,并塑造其与衰老相关的细胞因子图谱。
Redox Biol. 2022 Feb;49:102212. doi: 10.1016/j.redox.2021.102212. Epub 2021 Dec 11.
6
Targeting p21 highly expressing cells in adipose tissue alleviates insulin resistance in obesity.靶向脂肪组织中高表达 p21 的细胞可减轻肥胖中的胰岛素抵抗。
Cell Metab. 2022 Jan 4;34(1):75-89.e8. doi: 10.1016/j.cmet.2021.11.002. Epub 2021 Nov 22.
7
p21 produces a bioactive secretome that places stressed cells under immunosurveillance.p21 产生一种生物活性的分泌组,使应激细胞处于免疫监视之下。
Science. 2021 Oct 29;374(6567):eabb3420. doi: 10.1126/science.abb3420.
8
Cardiolipin remodeling by ALCAT1 links hypoxia to coronary artery disease by promoting mitochondrial dysfunction.ALCAT1 通过重塑心磷脂将低氧与冠状动脉疾病联系起来,通过促进线粒体功能障碍。
Mol Ther. 2021 Dec 1;29(12):3498-3511. doi: 10.1016/j.ymthe.2021.06.007. Epub 2021 Jun 8.
9
Oxylipin biosynthesis reinforces cellular senescence and allows detection of senolysis.氧化脂类生物合成增强细胞衰老,并允许检测衰老细胞的溶解。
Cell Metab. 2021 Jun 1;33(6):1124-1136.e5. doi: 10.1016/j.cmet.2021.03.008. Epub 2021 Apr 2.
10
4-Hydroxynonenal Contributes to Fibroblast Senescence in Skin Photoaging Evoked by UV-A Radiation.4-羟基壬烯醛在紫外线A辐射引起的皮肤光老化中促成成纤维细胞衰老。
Antioxidants (Basel). 2021 Feb 28;10(3):365. doi: 10.3390/antiox10030365.