Suppr超能文献

在小鼠中,SOX4通过EBF2介导的产热基因程序促进棕色脂肪的发育和维持。

SOX4 facilitates brown fat development and maintenance through EBF2-mediated thermogenic gene program in mice.

作者信息

Wang Shuai, He Ting, Luo Ya, Ren Kexin, Shen Huanming, Hou Lingfeng, Wei Yixin, Fu Tong, Xie Wenlong, Wang Peng, Hu Jie, Zhu Yu, Huang Zhengrong, Li Qiyuan, Li Weihua, Guo Huiling, Li Boan

机构信息

State Key Laboratory of Cellular Stress Biology, Innovation Center for Cell Signaling Network and Engineering Research Center of Molecular Diagnostics of The Ministry of Education, School of Life Sciences, Xiamen University, 361102, Xiamen, Fujian, China.

Department of Cardiology, Xiamen Key Laboratory of Cardiac Electrophysiology, Xiamen Institute of Cardiovascular Diseases, The First Affiliated Hospital of Xiamen University, School of Medicine, Xiamen University, 361102, Xiamen, China.

出版信息

Cell Death Differ. 2025 Mar;32(3):447-465. doi: 10.1038/s41418-024-01397-0. Epub 2024 Oct 15.

Abstract

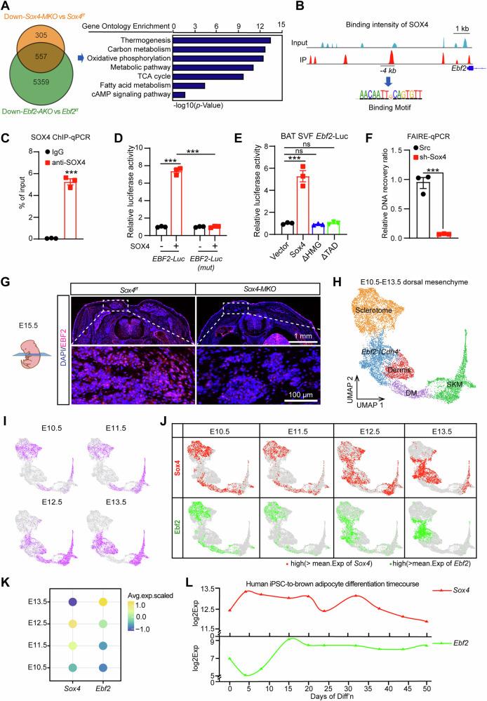
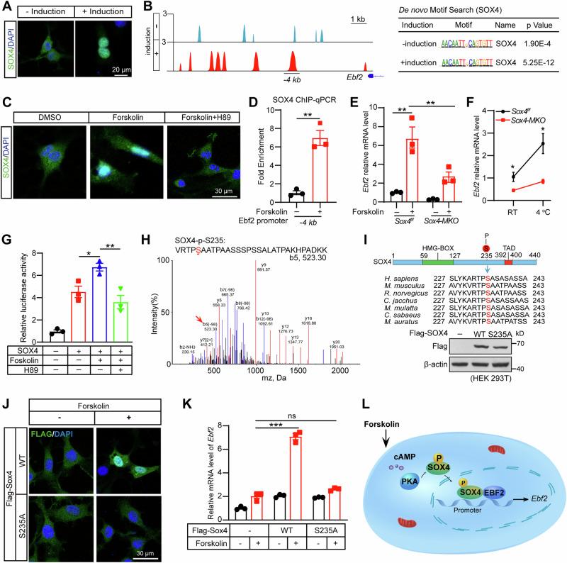
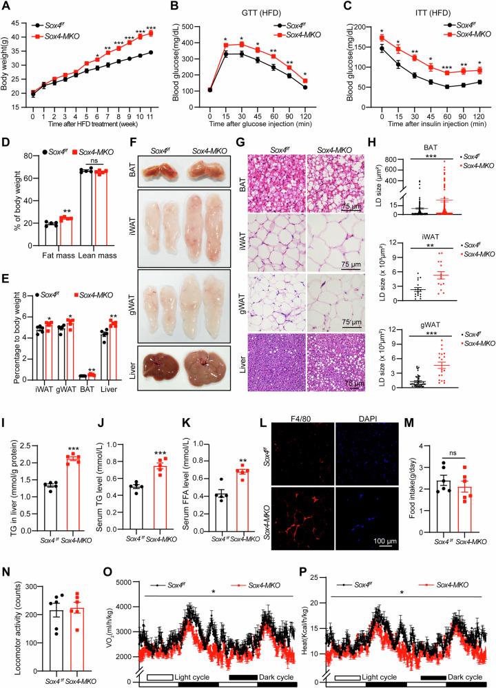
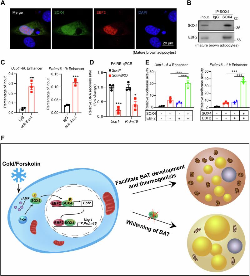
Brown adipose tissue (BAT) is critical for non-shivering thermogenesis making it a promising therapeutic strategy to combat obesity and metabolic disease. However, the regulatory mechanisms underlying brown fat formation remain incompletely understood. Here, we found SOX4 is required for BAT development and thermogenic program. Depletion of SOX4 in BAT progenitors (Sox4-MKO) or brown adipocytes (Sox4-BKO) resulted in whitened BAT and hypothermia upon acute cold exposure. The reduced thermogenic capacity of Sox4-MKO mice increases their susceptibility to diet-induced obesity. Conversely, overexpression of SOX4 in BAT enhances thermogenesis counteracting diet-induced obesity. Mechanistically, SOX4 activates the transcription of EBF2, which determines brown fat fate. Moreover, phosphorylation of SOX4 at S235 by PKA facilitates its nuclear translocation and EBF2 transcription. Further, SOX4 cooperates with EBF2 to activate transcriptional programs governing thermogenic gene expression. These results demonstrate that SOX4 serves as an upstream regulator of EBF2, providing valuable insights into BAT development and thermogenic function maintenance.

摘要

棕色脂肪组织(BAT)对于非颤抖性产热至关重要,使其成为对抗肥胖和代谢疾病的一种有前景的治疗策略。然而,棕色脂肪形成的调控机制仍未完全了解。在此,我们发现SOX4是BAT发育和产热程序所必需的。在BAT祖细胞(Sox4-MKO)或棕色脂肪细胞(Sox4-BKO)中耗尽SOX4会导致BAT变白,并在急性冷暴露时出现体温过低。Sox4-MKO小鼠产热能力降低增加了它们对饮食诱导肥胖的易感性。相反,在BAT中过表达SOX4可增强产热,抵消饮食诱导的肥胖。从机制上讲,SOX4激活EBF2的转录,EBF2决定棕色脂肪命运。此外,PKA在S235位点对SOX4的磷酸化促进其核转位和EBF2转录。此外,SOX4与EBF2合作激活控制产热基因表达的转录程序。这些结果表明,SOX4作为EBF2的上游调节因子,为BAT发育和产热功能维持提供了有价值的见解。

https://cdn.ncbi.nlm.nih.gov/pmc/blobs/705c/11893884/9379ae5b46bb/41418_2024_1397_Fig1_HTML.jpg

文献检索

告别复杂PubMed语法,用中文像聊天一样搜索,搜遍4000万医学文献。AI智能推荐,让科研检索更轻松。

立即免费搜索

文件翻译

保留排版,准确专业,支持PDF/Word/PPT等文件格式,支持 12+语言互译。

免费翻译文档

深度研究

AI帮你快速写综述,25分钟生成高质量综述,智能提取关键信息,辅助科研写作。

立即免费体验